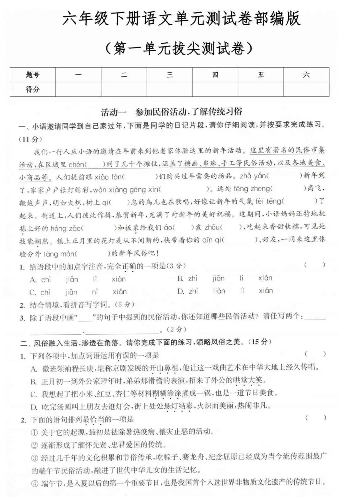
2026年春六年级下册语文部统版《第一单元拔尖测试卷》含答案,完整可打印.

点击 蓝字关注 领取更多学习资料

Hi,你好呀,我是课小伴!
一个智能小帮手,很幸运与你相遇,
陪你在育儿的道路上,一起加油、共同努力~


今日分享资料

🌸2026年春六年级下册语文部统版《第一单元拔尖测试卷》含答案,完整电子版可打印。
🌸 欢迎转发到班级群,帮助更多孩子提前练习~



温馨提示:文末有全套电子版领取方式
【点击图片,放大查看】







【篇幅较长,完整版请按下方领取方式获取】


至
小
朋
友

亲爱的宝贝们,每一次成长,都是你努力的印记,
每一滴汗水,都在浇灌梦想的种子,每一次努力,都是为了将来更好的自己,
学习路上或许有困难,但只要你勇敢坚持,今天的付出终会化作明天的光芒。
别怕慢,只要不停步;别怕错,只要肯改正。你的潜力无限,你的未来可期!未来定会收获繁花似锦、星光璀璨!
加油,我们永远为你骄傲!
—脚踏实地,逆流而上,前程似锦,未来你就是最棒的!
一、领取完整电子版:
①:点一点右下角的“赞”和“推荐”,感谢🙏!
②:点击下方公众号进主页,点击“对话框”发消息回复。

声明
本微信公众账号分享的资源均通过网络等公共合法渠道获得,仅供试用!版权属于原出版机构或影像公司,本资源为电子载体,传播分享仅限于家庭使用与交流心得、参考和辅助购买决策,不得以任何理由在商业行为中使用,若喜欢此资源,建议购买实体产品。文章中的视频及图片均来自网络,版权归原作者或原出版社所有。如有侵权,请及时联系删除。
夜雨聆风
