最近,软件测试的招聘市场已经疯掉了…
感谢您抽出

.

.

阅读本文


最近很多小伙伴都在说现在的互联网行情不好,面试很难,所以我创建了一个交流群,希望优秀的软件测试宝子们都可以聚集在一起,大家可以一起解决软件测试难题、面试难题、以及工作上的问题、以及利用这次机会提升自己的能力!!!
此外,我也会分享软件测试面试经验,跳槽、转行信息。
一起学习交流讨论吧~(定个小目标:1W人)
在如今的求职市场中,软件测试面试中的“八股文”几乎成为了一种必考内容。所谓“八股文”,指的是一系列标准化的技术面试题目,这些题目涵盖了测试理论、接口自动化测试、测试工具框架、性能测试、项目场景等多个方面。然而,这些“八股文”是真的能在实际工作中发挥应有的作用。
“八股文”作为测试面试中的标准化题目,有其独特的优势,但也存在一定的局限性。在实际工作中,测试人需要解决的是具体的技术问题,而不仅仅是理论知识。为了全面评估候选人的能力,确保招聘到真正适合公司的人才。
为了帮助小伙伴们快速掌握软件测试高频题,我整理了一套高频面试资料💻《软件测试工程师高频面试真题库》,文档内容为「核心知识点 + N 道相关面试题解析」,掌握了不单能应付面试,还能学到更多的测试核心知识,应用在工作中!
下面是部分资料内容的展示⬇️(PS:PDF📁 文档添加我微信领取)
微信扫码,获取PDF📁

这份文档内容涵盖测试理论基础、接口测试&接口自动化测试、数据库、性能测试、网络基础和Linux面试题、WEB功能测试、APP UI自动化&appium、WEB UI自动化&selenium、HR面试&职业规划、测试项目,命中率杠杠的。(大家刷起来…)
软件测试基础
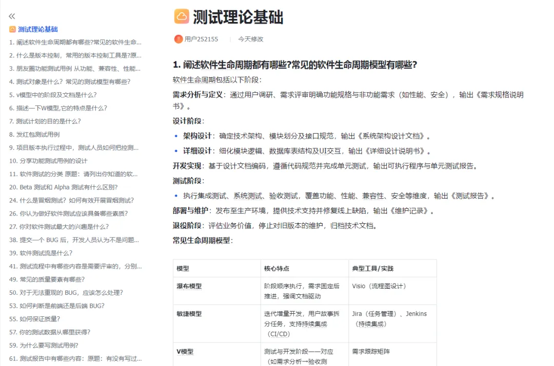
阐述软件生命周期都有哪些?常见的软件生命周期模型有哪些?
什么是版本控制,常用的版本控制工具是?原题:什么是版本控制,常用的版本控制系统有哪些?
朋友圈功能测试用例 从功能、兼容性、性能、安全等维度设计,覆盖常见测试点。
测试对象是什么?常见的测试模型有哪些?
v模型中的阶段及文档是什么?
描述一下W模型,它的特点是什么?
测试计划的目的是什么?
发红包测试用例
项目版本执行过程中,测试人员如何把控测试进度?
分享功能测试用例的设计
…

接口测试&接口自动化测试
接口测试的核心目的是什么?
HTTP协议中GET和POST的区别是什么?
HTTP状态码200、302、404、500分别代表什么含义?还有哪些状态码?
什么是RESTful接口?什么是SOAP接口?它们的主要区别是什么?
设计一个完整的接口测试用例,重点要关注什么?
接口测试中如何处理依赖关系?
…

数据库
常用的有哪些数据库?它们有区别吗?
数据库涉及到哪些约束?尝试说出几个?
数据是怎么进行提交,回滚的?讲讲它的场景?
什么是主键?与外键的区别是什么?
什么是事务隔离级别?列举常见的级别?
数据库索引的作用是什么?优缺点有哪些?
…

性能测试
什么是性能测试?它与功能测试的核心区别是什么?
性能测试常见的类型有哪些(如负载、压力、并发、稳定性测试)?
如何定义性能测试的目标?
什么是 TPS、QPS、响应时间、吞吐量?它们之间的关系是什么?
如何选择性能测试的通过标准?
什么是性能瓶颈?常见的性能瓶颈有哪些?
…

网络基础和Linux面试题
HTTP协议中,状态码301和302的区别是什么?
简述TCP三次握手的过程,为什么需要三次握手?
HTTP协议中,GET和POST方法的主要区别是什么?
IPv4地址分为哪几类?私有IP地址的范围是什么?
ARP协议的作用是什么?如何查看本机ARP缓存表?
HTTPS协议中,SSL/TLS的作用是什么?
…

WEB功能测试
从用户输入URL到页面呈现发生了什么?
块级元素、行级元素与行块级元素的区别?
常用选择器及 CSS 优先级?
定位类型及区别是什么?
什么是 Web 功能测试?主要包括哪些内容?
如何测试 Web 页面的表单功能?
…

APP UI自动化&appium
app自动化的原理,环境怎么搭建的?
你是如何构造app自动化的框架的?
APP自动化测试的流程是什么?
如何处理APP自动化测试中的元素定位问题?
APP自动化测试中常见的挑战有哪些?
如何保证APP自动化测试的稳定性和可靠性?
…

WEB UI自动化&selenium
请简述 WEB UI自动化的工作原理?
web自动化的定位方法有哪些?
web自动化定位不到元素可能是什么原因导致?
web自动化框架思维是什么?
你们公司web自动化框架的代码量是多少,这个代码量会随着模板的增加而增加吗?
web自动化框架常用的python库有哪些,你自己主要负责了哪些工作?
…

HR面试&职业规划
请你自我介绍一些你自己?
你最近是否参加了培训课程?谈谈培训课程的内容?
你对我们公司了解多少?
请说出你选择这份工作的动机?
你能为我们公司带来什么呢?
你怎么理解你应聘的职位?
…

测试项目
简单介绍下最近做过的项目
拿一个你所负责的模块,讲下具体怎么测的?
你在这个项目里面主要做了些什么工作?
你们项目组有多少人、开发多少个、测试多少个?
测试人员怎么分工的?
项目的送代周期? 多久一选代? 一个版本你们发现多少 bug?
…

最后
整份文档一共有将近 200 页,全部为大家展示出来肯定是不太现实的,为了不影响大家的阅读体验就只展示了部分内容,还望大家海涵,希望能帮助到您面试前的复习且找到一个好的工作,也节省大家在网上搜索资料的时间来学习!
添加我微信,获取PDF面试文档📁

如果对你有帮助的话,点个赞收个藏,给作者一个鼓励。也方便你下次能够快速查找。
夜雨聆风
