夜雨聆风
乐于分享
好东西不私藏
首页
教程
玩机教程
网站开发
WordPress
源码
模板主题
网站源码
插件脚本
软件
手机应用
电脑应用
iOS专区
TV盒子
车机软件
办公开发
游戏
好片推荐
活动资讯
最新活动
科技资讯
其他资源
实用趣站
零散资源
谈天说地
关于我们
进制转换
毒鸡汤
画图板
代码运行
在线排版
今天吃啥
随机密码
在线Markdown
关注本站
微信
当前位置:
夜雨聆风
>
技术教程
>
软件教程
>
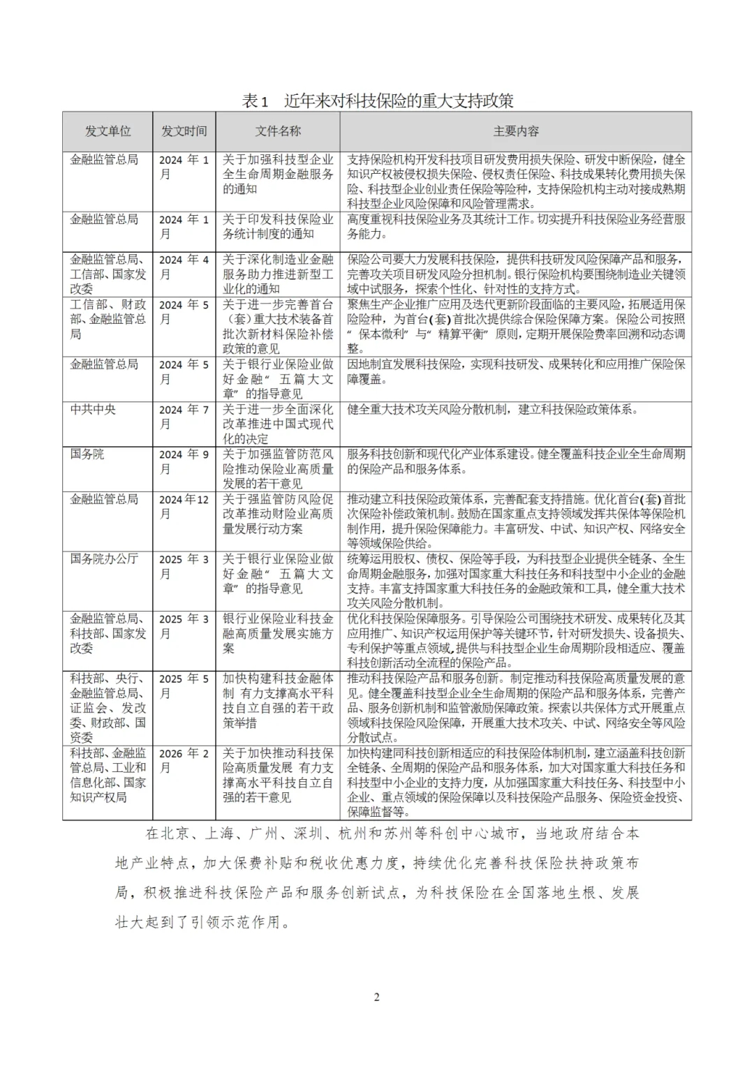
NIFD季报:保险业运行.PDF(附下载)
NIFD季报:保险业运行.PDF(附下载)
当前时间: 2026-03-09 15:27:05
分类:
软件教程
评论(0)
NIFD季报:保险业运行.PDF(附下载)
·
因
篇
幅
较
大
,
剩
余
未
上
传
已
上
传
至
:
全
智
保
–
保
险
资
料
库
扫
码
下
方
二
维
码
加
入
,
即
可
下
载
(
可
编
辑
)
关
注
全
智
保
及
时
收
看
更
多
好
文
↓
↓
↓
本站文章均为手工撰写未经允许谢绝转载:
夜雨聆风
»
NIFD季报:保险业运行.PDF(附下载)
wang
上一篇
“能做到其中3条,说明他很爱你”
下一篇
中7条以上,说明你身体很年轻!(快看看)
猜你喜欢
   
  
中考常考的50个化学方程式及实验现象(电子版可下载)
   
  
26年春四年级统编版语文下册《全册重点知识汇总》电子版可打印
   
  
赫行地生小条,免费可打印,关注公众号,每日分享(生物八上第4天)
   
  
《愤怒的葡萄》pdf&mobi&epub&txt&azw3电子书
   
  
茂名化州救护车转运服务流程说明:康复出院接送/危重病人长途转运/120(非急救)接送病人(电话预约)
   
  
二年级下册有余数除法必考应用题(可打印)
   
  
六下丨语文课文重点及相关拓展16单元pdf,电子版可打印
   
  
4个症状说明脑供血不足!
评论
抢沙发
取消
有人回复时邮件通知我
3 + 7 =
提交评论
昵称
昵称 (必填)
邮箱
邮箱 (必填)
网址
网址
×
随机推荐:《📱安卓秒变iOS桌面|亲测好用到尖叫📱》
📱安卓秒变iOS桌面|亲测好用到尖叫📱
已关闭评论
)
随机推荐:《对前端来说开发一个在线文档需要啥技术?》
坐等沙发
)
随机推荐:《华为手机三个宝藏玩法,你知道几个?》
华为手机三个宝藏玩法,你知道几个?
已关闭评论
)
随机推荐:《短国一日游 | 何以解忧,唯有现实爱好》
短国一日游 | 何以解忧,唯有现实爱好
已关闭评论
)
随机推荐:《手机、平板下载这个软件秒变电脑!》
手机、平板下载这个软件秒变电脑!
已关闭评论
)