乐于分享
好东西不私藏

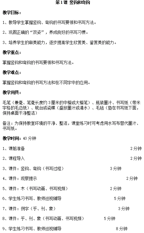
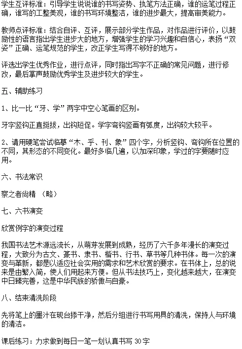
【电子版】2026华文版小学三年级书法指导下册 (教案+课件)全套下载 可打印

【电子版】2026华文版小学三年级书法指导下册 (教案+课件)全套下载 可打印

下载原文请拉到文末

下载原文请拉到文末

01
资料目录
下拉到文章底部有二维码的地方下载
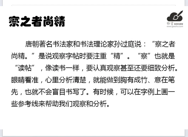
02
部分课件展示
 版面有限 仅展示部分内容
03
部分教案展示
 版面有限 仅展示部分内容
下载方法
长按二维轻松下载
电脑下载,方便保存

复制网址去电脑打开:

https://jazpan.com/view/2440767

多资源,关注以下公众号
教师·学生
图文来自网络,版权归原作者,如有不妥,告知即删

点击阅读原文下载1-12年级全部资料

本站文章均为手工撰写未经允许谢绝转载:夜雨聆风 » 【电子版】2026华文版小学三年级书法指导下册 (教案+课件)全套下载 可打印

评论 抢沙发

5 + 5 =
  • 昵称 (必填)
  • 邮箱 (必填)
  • 网址
×
订阅图标按钮