乐于分享
好东西不私藏

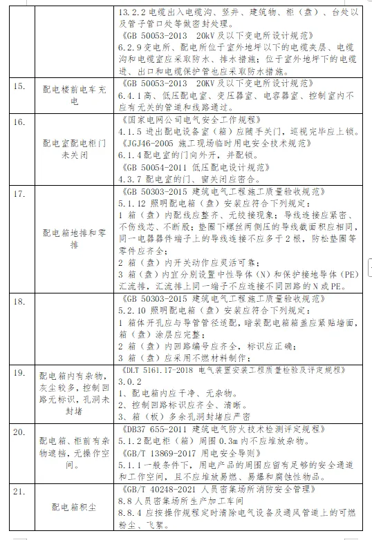
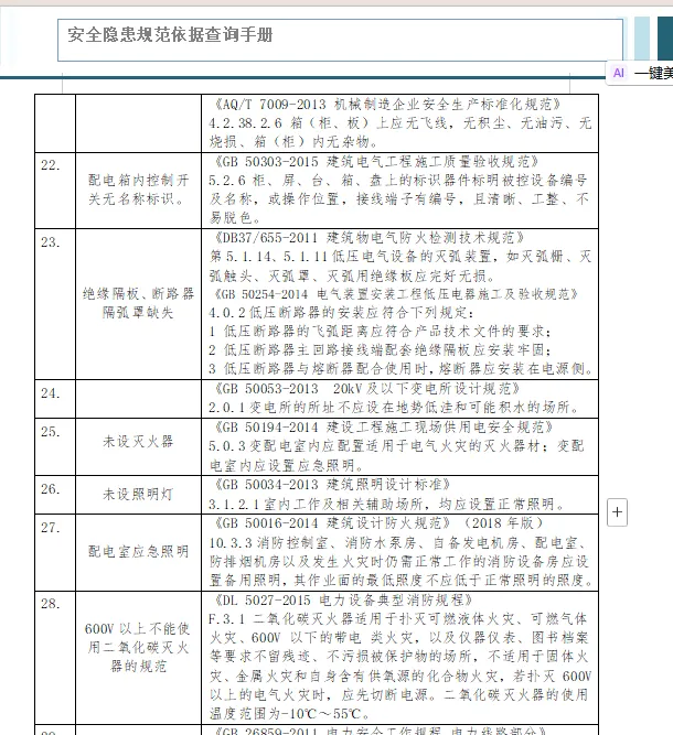
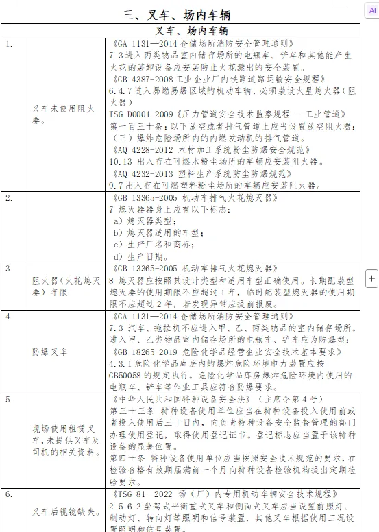
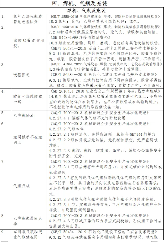
安全隐患规范依据查询手册word版可编辑(可下载)

安全隐患规范依据查询手册word版可编辑(可下载)

全文共157页,自行用微扫
手机微扫一扫,保存到夸克网盘内,随时下载。
注:本平台目的在于传递更多信息,版权归原作者所有,若您是原作者且不希望被转载,请联系小编及时处理。本转载视频不作为商业用途。*如发现政治性、事实性、技术性及版权问题等错误信息,请及时联系我们立即删除,感谢支持。
本站文章均为手工撰写未经允许谢绝转载:夜雨聆风 » 安全隐患规范依据查询手册word版可编辑(可下载)

猜你喜欢

  • 暂无文章