夜雨聆风
乐于分享
好东西不私藏
首页
教程
玩机教程
网站开发
WordPress
源码
模板主题
网站源码
插件脚本
软件
手机应用
电脑应用
iOS专区
TV盒子
车机软件
办公开发
游戏
好片推荐
活动资讯
最新活动
科技资讯
其他资源
实用趣站
零散资源
谈天说地
关于我们
进制转换
毒鸡汤
画图板
代码运行
在线排版
今天吃啥
随机密码
在线Markdown
关注本站
微信
当前位置:
夜雨聆风
>
技术教程
>
软件教程
>
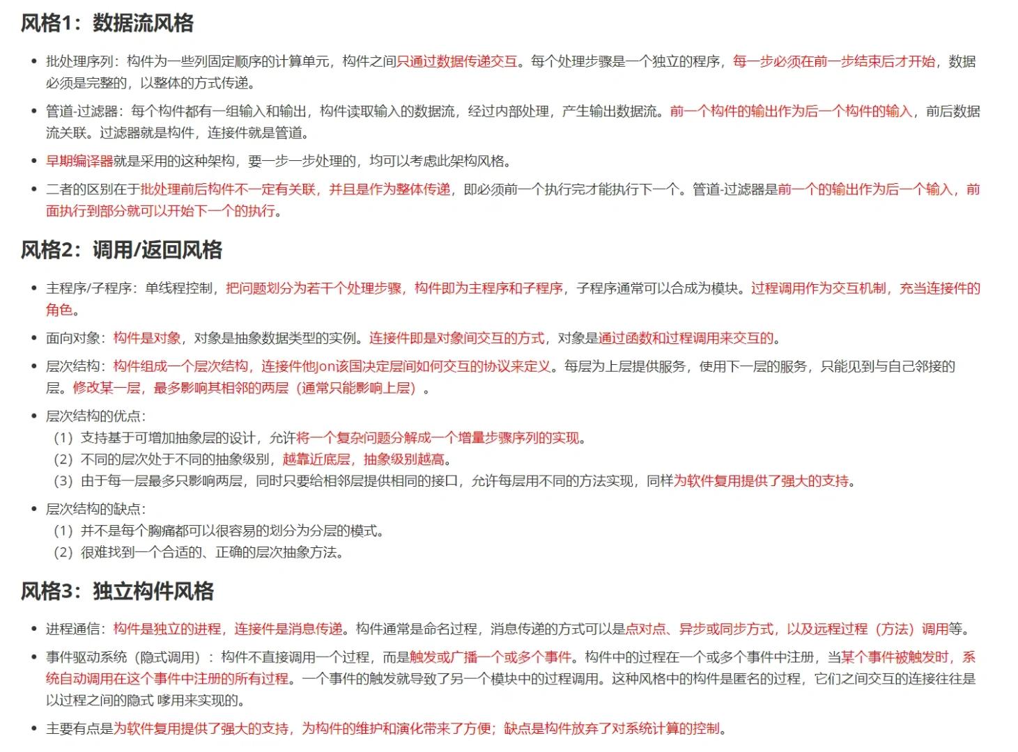
【软件架构设计师备考】第 2 天
【软件架构设计师备考】第 2 天
当前时间: 2026-01-09 12:10:12
分类:
软件教程
评论(0)
本文最后更新于
2024-07-30
,某些文章具有时效性,若有错误或已失效,请在下方
留言
或联系
老夜
。
【软件架构设计师备考】第 2 天
7种软件架构风格
#软件架构设计师
#软考高级
本站文章均为手工撰写未经允许谢绝转载:
夜雨聆风
»
【软件架构设计师备考】第 2 天
wang
上一篇
十大办公软件培训机构红黑白测评❗靠谱推荐
下一篇
耗时半年多开发!这个万能网站什么软件都有
猜你喜欢
   
  
心遇app
   
  
开门红!明诚文体2026首部精品短剧今日开播!
   
  
【实用软件】免费流程图制作工具draw.io v29.0.3安装教程及
   
  
插件|一款好用PS字体检测脚本插件
   
  
豆包AI图片去水印无水印批量下载浏览器插件,一键下载豆包AI生成的无水印图片工具软件
   
  
从 Linux 内核源码看"侵入式"设计的艺术:让 C 语言实现完美的泛型
   
  
深度丨扒开FreeRTOS源码,看看任务切换到底是怎么发生的?
   
  
【含文档+PPT+源码】基于SpringBoot的线上动物园售票系统设计
×
随机推荐:《Film List|超现实主义荒诞美学电影》
Film List|超现实主义荒诞美学电影
已关闭评论
)
随机推荐:《出当贝H3S电视盒子》
出当贝H3S电视盒子
已关闭评论
)
随机推荐:《炸裂好用!5个奇奇怪怪但敲好用的APP》
炸裂好用!5个奇奇怪怪但敲好用的APP
已关闭评论
)
随机推荐:《是公认的烂片,但你却很喜欢?》
是公认的烂片,但你却很喜欢?
已关闭评论
)
随机推荐:《好看!爱看!》
好看!爱看!
已关闭评论
)