乐于分享
好东西不私藏

【第380期】《大自然的语言》的说明对象与说明事理,你分得清吗?

【第380期】《大自然的语言》的说明对象与说明事理,你分得清吗?

点击蓝字,关注我们

《大自然的语言》的

说明对象与说明事理

你能分清吗?

01

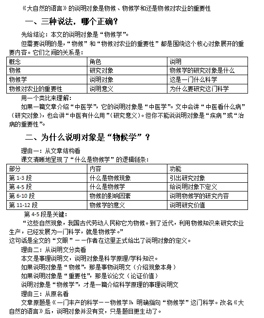
《大自然的语言》说明对象辨析

02

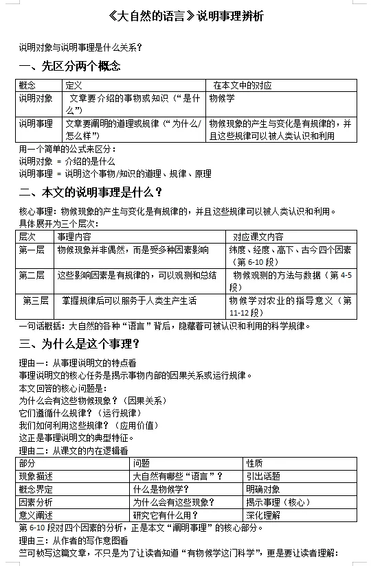
《大自然的语言》说明事理辨析

本站文章均为手工撰写未经允许谢绝转载:夜雨聆风 » 【第380期】《大自然的语言》的说明对象与说明事理,你分得清吗?

猜你喜欢

  • 暂无文章