【重点】OpenClaw完全使用手册|附下载

锋行链盟推荐阅读
以下是内容详情
《OpenClaw完全使用手册》为我们详细呈现了一个在2026年初迅速崛起的、定位独特的开源项目——OpenClaw。以下将从多个维度对其进行深度剖析:
1. 产品定位与核心价值:从“云顾问”到“本地数字员工”的范式转移
OpenClaw的核心理念是颠覆传统AI助手的服务模式。它并非一个SaaS(软件即服务)产品,而是强调 “本地优先”(Local-First) 和 “个人私有”(Personal & Private)。
-
数据主权回归:与传统AI聊天机器人(如ChatGPT、Claude)将所有对话和数据上传至云端服务器不同,OpenClaw的所有数据处理、任务执行都发生在用户自己的设备上。敏感信息如文件内容、系统操作指令、聊天记录等都存储在本地,这从根本上解决了用户对数据隐私和安全的终极担忧。手册中明确将“数据隐私”和“完全控制”列为核心优势。
-
能力边界扩展:OpenClaw的核心价值在于其执行能力。它不再仅仅是一个提供信息和建议的“顾问”,而是一个能直接操作用户操作系统、文件、浏览器和各种应用程序的“数字员工”。这种从“对话”到“执行”的跃迁,极大地扩展了AI的实际应用场景,使其能够真正融入用户的工作流,实现自动化。
2. 技术架构与关键特性:模块化、集成与生态驱动
手册揭示了OpenClaw成功背后精妙的技术与生态设计。
-
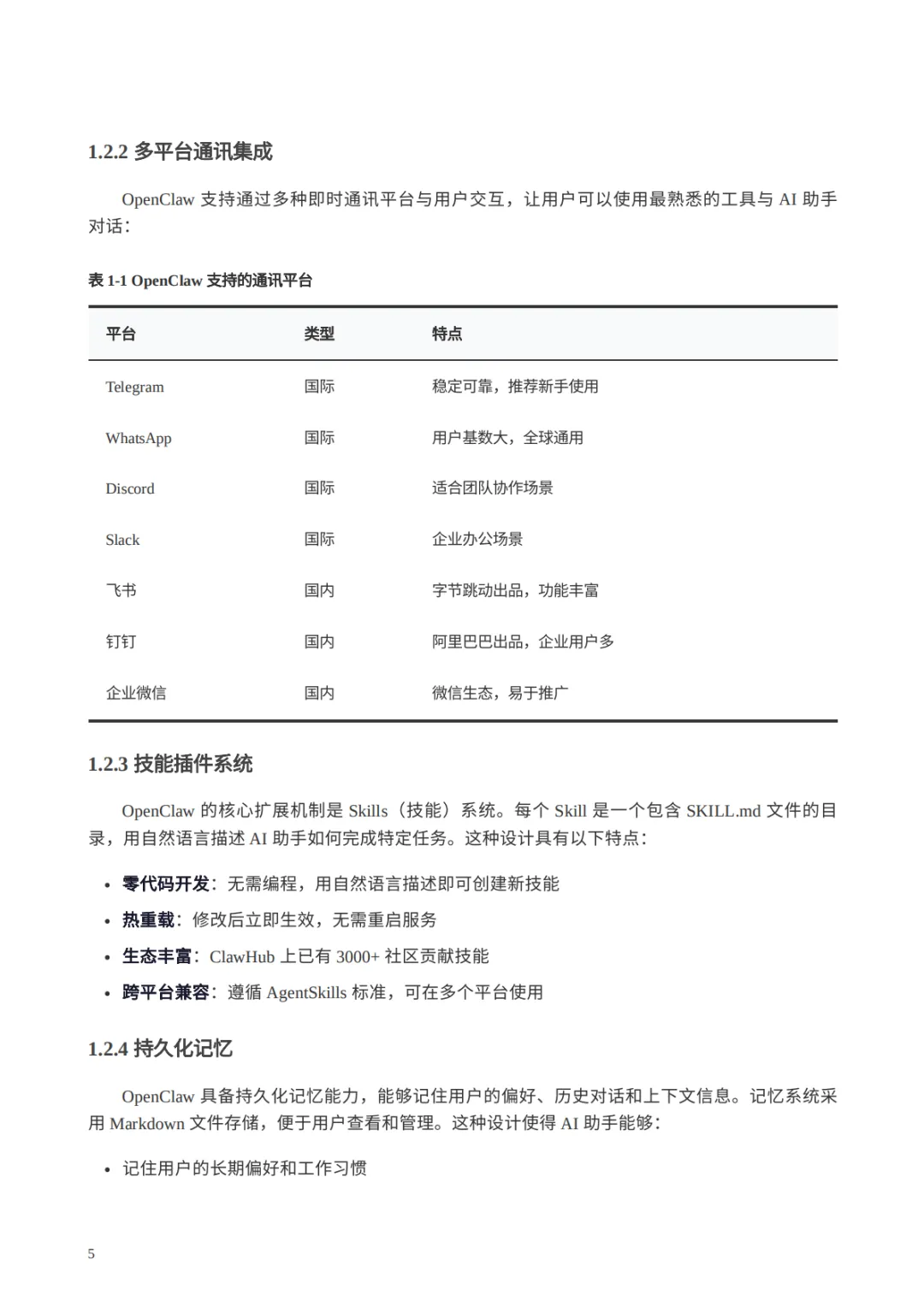
通讯平台无关性:通过支持Telegram、WhatsApp、飞书、钉钉等多达七种国内外主流通讯平台,OpenClaw实现了“用户在哪,服务就在哪”。用户无需学习新的交互界面,在最熟悉的聊天工具中即可与AI助手交互,这极大地降低了使用门槛,是快速获客的关键。
-
革命性的技能(Skills)系统:这是OpenClaw最具创新性的扩展机制。其“零代码开发”理念(用自然语言编写
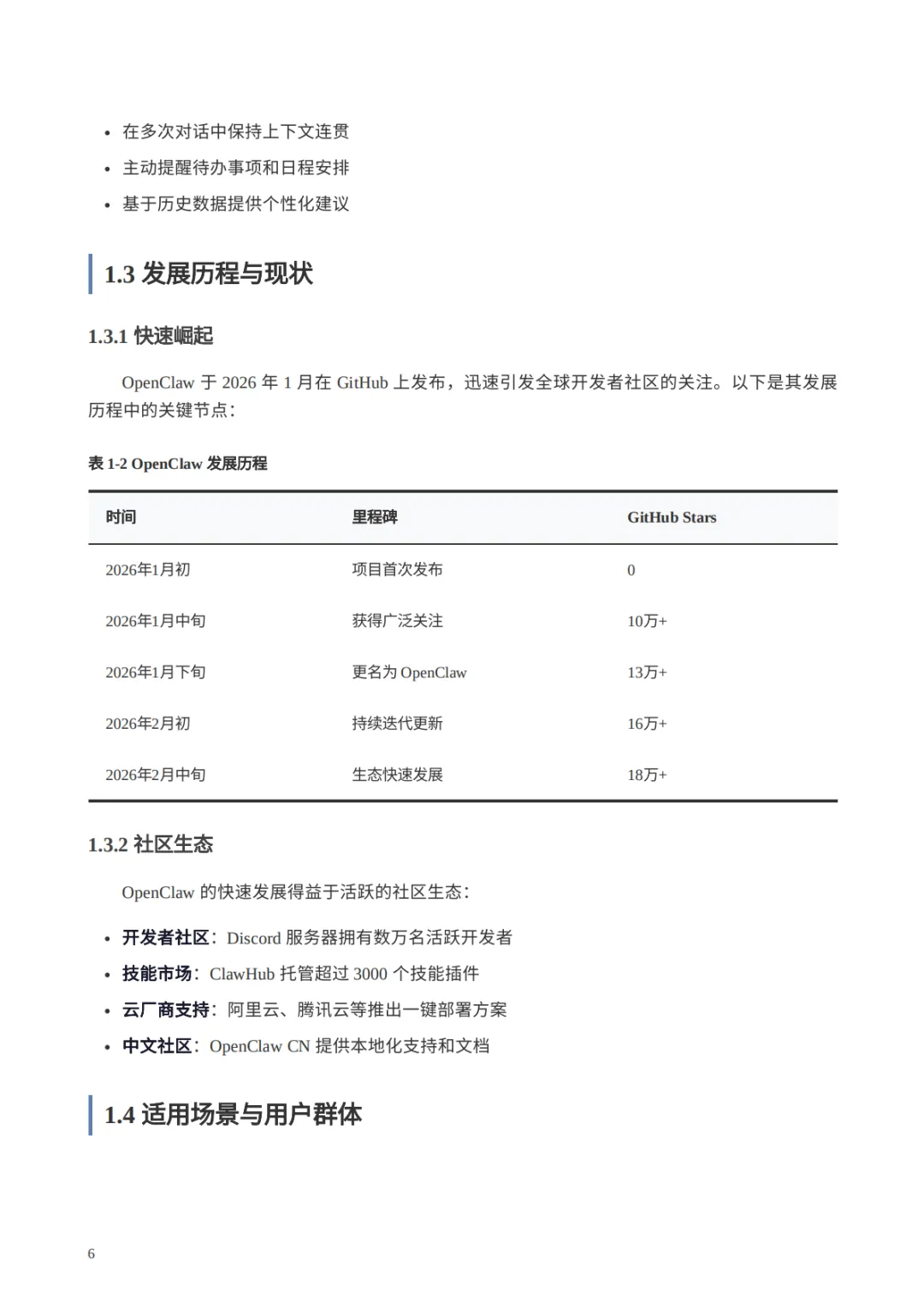
SKILL.md描述任务)极大降低了功能扩展的门槛,吸引了大量非技术用户贡献技能,形成了手册中提到的ClawHub(拥有3000+技能) 这一繁荣生态。这种“热重载”、遵循开放标准(AgentSkills)的设计,使其成为一个高度灵活和可进化的平台。 -
对国内环境的深度适配:手册用整整一章(第三章)详述“国内网络使用”,这显示了项目对中国市场的重视。它提供了纯国内网络方案:
-
模型国产化:推荐并详细配置了智谱GLM、阿里通义千问、深度求索等国内大模型API,规避了国际模型访问的不稳定性。
-
部署本地化:提供国内镜像源、中文社区版(OpenClawCN)和针对国内云的“一键部署”方案(如阿里云、腾讯云镜像),解决了下载和部署的痛点。
-
平台本土化:重点集成了飞书、钉钉、企业微信等国内办公刚需应用。
3. 生态构建与市场策略:社区驱动的高速增长
手册中的发展历程表(表1-2)和社区生态描述,勾勒出一个经典的开源成功故事。
-
爆发式增长:从2026年1月初发布,到2月中旬GitHub Star数达到18万+,这种增长速度是现象级的。这得益于其解决了用户对隐私和执行力的双重痛点。
-
社区与商业结合:活跃的Discord社区、丰富的技能市场是项目活力的源泉。同时,积极与云服务商(阿里云、腾讯云)合作推出商业化部署方案,为项目提供了可持续性,并降低了普通用户的使用成本。
-
精准的场景切割:手册清晰地定义了个人用户、团队协作、开发者三类核心用户群体,并为每类用户提供了具象化的应用场景(如个人知识管理、团队智能客服、开发者技能开发),使得不同背景的用户都能迅速找到自己的使用价值。
4. 广泛而深入的适用场景
OpenClaw的能力覆盖了从日常办公到专业开发的多个层面:
-
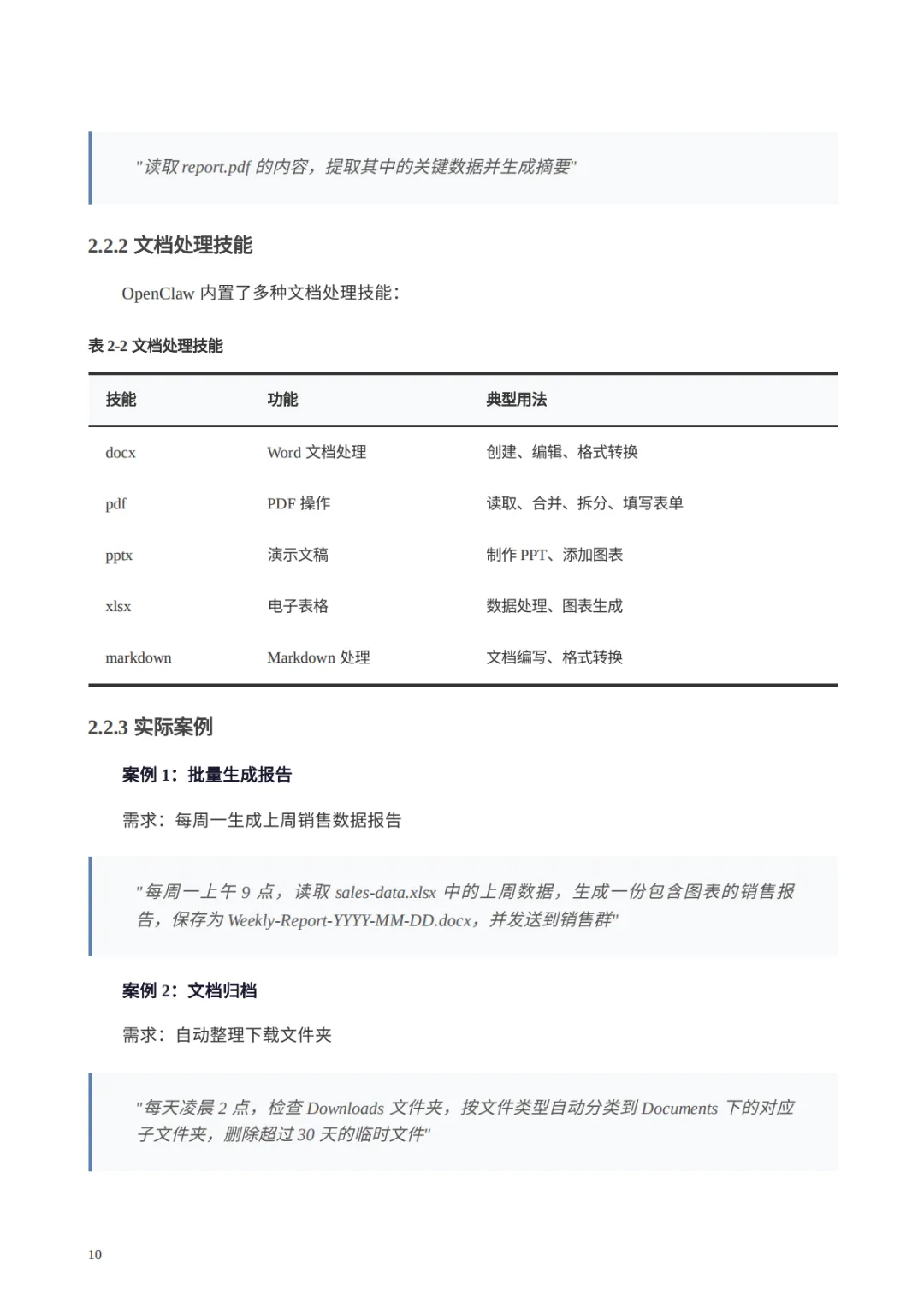
自动化办公:文件批量处理、文档格式转换、数据报表生成、邮件与日程管理。
-
信息聚合与监控:自动抓取新闻、监控网站价格、检查服务状态并告警。
-
知识管理:与Obsidian、Notion等工具集成,构建个人或团队知识库,并实现基于知识的问答(RAG)。
-
开发与运维:执行Git操作、代码审查、自动化测试、部署流水线和服务器监控。
-
智能家居与娱乐:通过技能控制智能设备、播放音乐等,展现了其作为“个人中枢”的潜力。
5. 安全、风险与控制:能力越大,责任越大
手册第五章“安全与最佳实践”是极为重要且清醒的一章。它毫不避讳地指出了OpenClaw强大能力伴生的高风险:
-
核心风险:远程代码执行、提示词注入、凭证泄露。手册甚至引用了研究数据,指出有大量暴露实例存在严重漏洞,这起到了强烈的警示作用。
-
系统性的加固指南:手册提供了从网络(防火墙、非默认端口)、系统(降权运行、Docker隔离)、应用到权限管理(最小权限、配对验证、允许列表)的全方位安全建议。这体现了项目团队对安全问题的严肃态度,并引导用户以正确、安全的方式使用。
-
最佳实践总结:明确提出“不要在生产环境直接运行”、“使用Docker隔离”、“遵循最小权限原则”等准则,这对于一个具备系统级操作能力的工具至关重要。
6. 未来展望与挑战
基于手册信息,可以预见OpenClaw的未来发展及潜在挑战:
-
平台化与操作系统化:它正从“AI助手工具”向“个人AI操作系统”演进,成为连接用户、本地资源与云端智能的枢纽。
-
多智能体协作:手册提及的“多智能体协作”场景(研究、写作、审核助手分工合作)代表了未来的高级形态,可实现更复杂的自动化工作流。
-
安全与信任的持久战:随着用户量和技能生态的扩大,安全挑战将愈发严峻。如何建立更强大的技能审核机制、运行时沙箱和安全模型,将是其能否被企业广泛接纳的关键。
-
商业化路径探索:在维持开源核心的同时,预计会在企业级功能(如高级权限管理、审计日志、SLA保障)、云托管服务、官方技能商店等方面探索商业可能性。
结论:
OpenClaw代表了一次AI应用范式的重大演进。它通过坚定的“本地优先”哲学、创新的技能插件系统和广泛的应用集成,成功地将AI从“云端智库”转变为用户可控的“本地执行者”。手册不仅是一份使用指南,更是一份展现其产品哲学、技术架构和市场野心的蓝图。它的快速成功印证了市场对数据私密、自主可控且具备强大执行力的AI工具的迫切需求。然而,其赋予用户的巨大能力也伴随着相应的风险,能否在推广普及与安全可控之间取得平衡,将是决定其长远发展的核心命题。





















【锋行链盟】
锋行链盟一站式企业全周期赋能平台
已累计服务付费会员超 5000+,构建起高粘性、高价值的企业服务生态。依托由研究院、上市公司高管、创始人、投资人、券商投行、高校及政府机构组成的高端会员生态,为企业提供资源共享、专业人才对接、项目合作及港股 / 纳斯达克上市等全链条服务。
资源共享
汇聚企业、投资机构、政府部门、科研院所等核心资源,实现信息、渠道与机会互通。
项目合作与产业协同
提供产业链上下游匹配、技术合作、政企合作、园区落地、项目路演等合作机会。
专业化上市服务
由资深投行背景团队提供全流程上市辅导,助力企业登陆资本市场:
上市前期筹备
企业上市资质诊断、合规性梳理、财务规范指导、股权架构设计;
上市路径规划
结合企业实际情况,纳斯达克、香港联交所等多板块上市路径分析与选择建议;
中介机构对接
精准对接头部券商、知名律所、会计师事务所、保荐机构,降低沟通成本;
资本运作支持
涵盖上市融资、并购重组、再融资等全流程财务顾问服务,保障上市进程顺畅。
夜雨聆风