【Word】2026年最新《安全生产事故隐患排查表》大全
事故隐患排查表
01 工厂用变、配电站安全隐患排查表
02 电力设备(设施)安全隐患排查表
03 租赁房屋(宿舍)消防安全隐患排查表
04 气站和储罐安全隐患排查表
05 仓储安全隐患排查表
06 公共聚集场所消防安全隐患排查表
07 压力容器安全隐患排查表
08 特种设备使用安全隐患排查表
09 压力管道安全隐患排查表
10 电梯安全隐患排查表
11 起重机械安全隐患排查表
12 起重作业安全隐患排查表
13 浮吊安全隐患排查表
14 场(厂)内机动车辆安全隐患排查表
15 机械加工设备安全隐患排查表
16 金属切削机床安全隐患排查表
17 作业环境安全隐患排查表
18 文明施工安全隐患排查表
19 车间设备、设施布局和安全通道安全隐患排查表
20 交通运输安全隐患排查表
21 车辆安全隐患排查表
22 冲、剪、压机械安全隐患排查表
23 移动式/手持式电动工具及漏电保护器安全隐患排查表
24 手提式风动砂轮机安全隐患排查表
25 固定式砂轮机安全隐患排查表
26 电焊机安全隐患排查表
27 气瓶安全隐患排查表
28 乙炔气瓶安全隐患排查表
29 氧气瓶安全隐患排查表
30 劳保用品使用安全隐患排查表
31 施工现场临时用电安全隐患排查表
32 脚手架作业安全隐患排查表
33 高处/舷外作业安全隐患排查表
34 热工作业安全隐患排查表
35 限制空间安全隐患排查表
36 喷砂作业安全隐患排查表
37 喷漆作业安全隐患排查表
38 压力试验安全隐患排查表
39 射线作业安全隐患排查表
40 危险化学品作业安全隐患排查表
41 大型结构物吊装作业安全隐患排查表
42 大型结构物拖拉作业安全隐患排查表
43 导管架滑移下水及扶正安全隐患排查表
44 铺管作业安全隐患排查表
45 调试作业安全隐患排查表
46 潜水作业前安全隐患排查表
47 挖掘作业安全隐患排查表
48 海上油气生产设施、设备维修安全隐患排查表
49 承包商管理安全隐患排查表
50 职业健康安全隐患排查表
51 应急管理隐患排查表
52 重大危险源管理隐患排查表
53 IMCA通用船舶隐患排查表
54 潜水支持船安全隐患排查表
55 水下机器人(ROVs)安全隐患排查表


被排查对象:联系电话:
单位名称:排查日期:年月日
|
序号 |
排查 项目 |
排查内容 |
排查结果(√/×) |
|
1 |
地理位置 |
1.变配电站应避开易燃易爆环境;变配电站宜设在企业的上风侧,并不得设在容易沉积粉尘和纤维的环境,变配电站不应设在人员密集的场所 |
|
|
2.与有爆炸危险、腐蚀性场所的安全距离应大于30m |
|||
|
3.地势不应低洼或有防积水措施 |
|||
|
4.应设有能容纳全部变压器油量的储油池或排油设施;储油池内应填鹅卵石,排油设施应用混凝土构筑 |
|||
|
2 |
建筑结构 |
1.高压配电室、低压配电室、油浸电力变压器室、电力电容器室、蓄电池室应为耐火建筑。蓄电池室应隔离 |
|
|
2.变配电站各间隔的门应向外开启;高、低压室之间的门应向低压间开;相邻配电室门应双向开;双向门可代替单向门。门的两面都有配电装置时,应两边开启。门应为非燃烧体或难燃烧体材料制作的实体门。长度超过7m的高压配电室和长度超过10m的低压配电室至少应有两个门 |
|||
|
3.室内油量600kg以上的充油设备必须有事故蓄油设施。贮油坑应能容纳100%的油 |
|||
|
4.门、窗、孔应装设金属窗网 |
|||
|
2 |
100kV·A及以上变压器 |
1.变压器不得漏油;油标、油位指示应清晰,油色应透明无杂质,变压器油应有定期绝缘测试报告 |
|
|
2.对于56kV·A以上变压器应有温度计,油温应低于85℃,温度指示应清晰,冷却设备应完好 |
|||
|
3.绝缘和接地应可靠,并有定期检测记录 |
|||
|
4.瓷瓶、套管应清洁、无裂纹或放电痕迹 |
|||
|
5.变压器应设置警示标志和护栏 |
|||
|
3 |
高、低压配电间 |
1.配电间设置网状接地体,各电气设备外壳与接地体连接可靠 |
|
|
2.接地电阻阻值每年应检查1次,配电间的网状接地电阻值不大于4Ω |
|||
|
3.应有规定的警示标志及工作操纵标志 |
|||
|
4.绝缘手套、绝缘靴、绝缘棒、验电笔等绝缘工具、用具应有定期测试记录,并贴有合格证 |
|||
|
5.10kV及以下配电装置室的操作通道宽度:固定式上面有开关设备时为1m,两面有开关设备时为1.5m |
|||
|
4 |
配电间内设施 |
1.配电间内瓷瓶、套管、绝缘子应清洁无裂纹 |
|
|
2.母线应清洁、接点接触必须良好;母线温度应低于70℃,相序识别标志黄、绿、红三色漆色是否鲜明 |
|||
|
3.电缆进户、上杆应穿管保护,以管卡固定。接地线应用16mm2以上多股铜绞线焊接,不能采用铁铝线;电缆头外表应清洁、无漏油现象,且接地应可靠 |
|||
|
4.油断路器应为有资质的厂家生产的合格产品,有1年1次的维修检验记录;1~2年1次的耐压试验记录以及3次跳闸后的检修记录;油位应正常,油色应透明、无杂质、无漏油和渗油现象 |
|||
|
5.操纵机构应为国家许可生产厂的合格产品,有维修检验记录;操纵应灵活,连锁应可靠,脱扣保护应合理可靠。 |
|||
|
6.空气开关灭弧罩应完整,触头平整 |
|||
|
7.电力电容器外壳应无膨胀、无漏油现象 |
|||
|
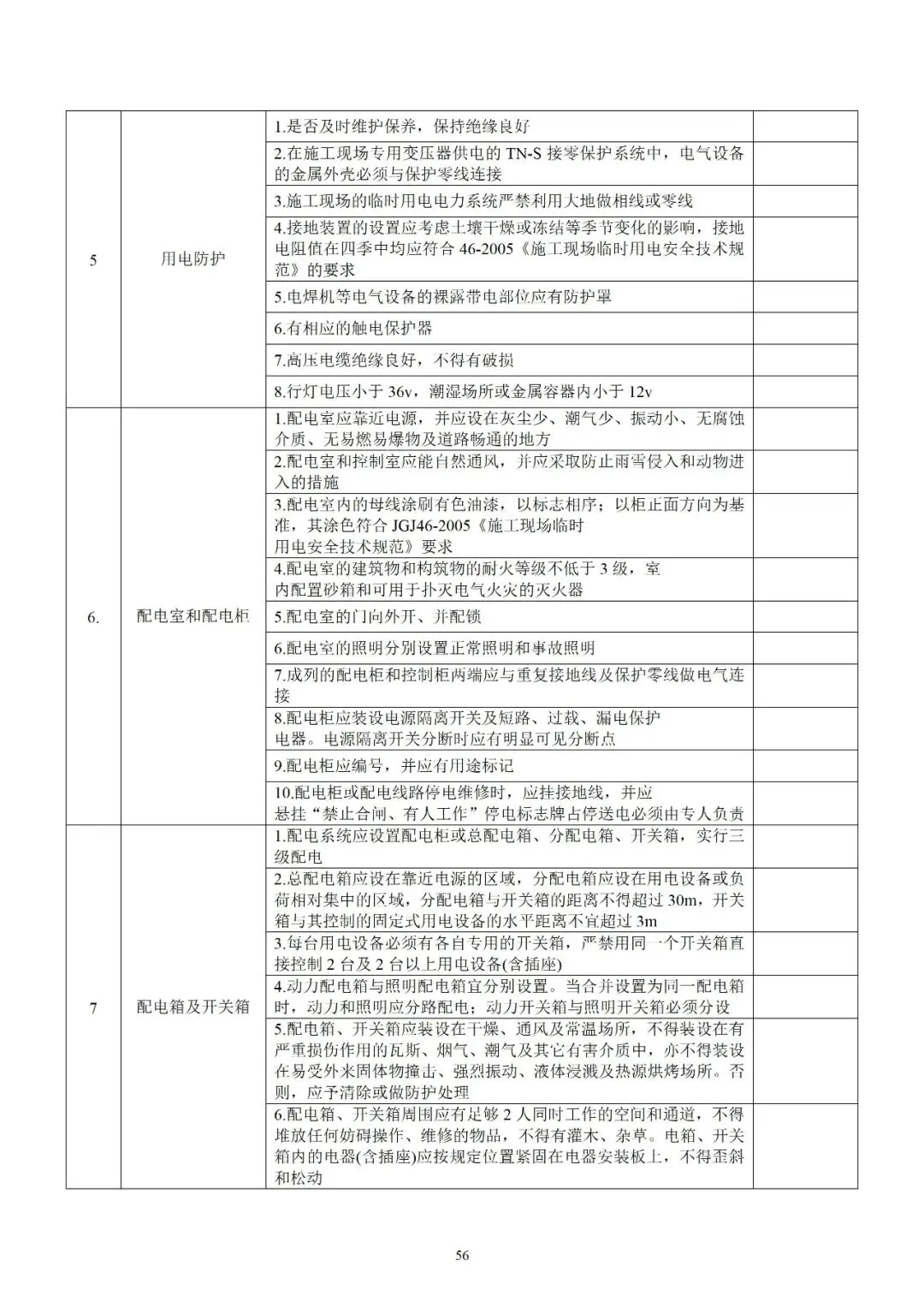
5 |
间距、屏护 和隔离 |
1.变配电站各部间距和屏护应符合标准的要求 |
|
|
2.室外变、配电装置与建筑物应保持规定的防火间距 |
|||
|
3.室内充油设备油量60kg以下者允许安装在两侧有隔板的间隔内;油量60~600kg者须装在有防爆隔墙的间隔内;600kg以上者应安装在单独的间隔内 |
|||
|
6 |
通道 |
1.变、配电所与其他建筑物之间应有足够的安全消防通道 |
|
|
2.变配电站室内各通道应符合要求。高压配电装置长度大于6m时,通道应设两个出口;低压配电装置两个出口间的距离超过15m时,应增加出口 |
|||
|
7 |
通风 |
1.蓄电池室、变压器室、电力电容器室应有良好的通风 |
|
|
8 |
封堵 |
1.门窗及孔洞应设置网孔小于10×10mm的金属网,防止小动物钻入。通向站外的孔洞、沟道应予封堵 |
|
|
9 |
标志 |
1.变配电站的重要部位应设有“止步,高压危险!”等标志 |
|
|
10 |
连锁装置 |
1.断路器与隔离开关操动机构之间、电力电容器的开关与其放电负荷之间应装有可靠的连锁装置 |
|
|
11 |
设备运行 |
1.电流、电压、功率因数、油量、油色、温度指示应正常 |
|
|
2.连接点应无松动、过热迹象 |
|||
|
3.门窗、围栏等辅助设施应完好;运行时声音应正常,应无异常气味 |
|||
|
4.瓷绝缘不得掉瓷、不得有裂纹和放电痕迹并保持清洁 |
|||
|
5.充油设备不得漏油、渗油 |
|||
|
12 |
安全用具和灭火器材 |
1.变配电站应备有绝缘杆、绝缘夹钳、绝缘靴、绝缘手套、绝缘垫、绝缘站台、各种标示牌、临时接地线、验电器、脚扣、安全带、梯子等各种安全用具。变配电站应配备足量可用于扑灭电气火灾的灭火器材 |
|
|
13 |
技术资料 |
1.变配电站应备有高压系统图、低压系统图、电缆布线图、二次回路接线图、设备使用说明书、试验记录、测量记录、检修记录、运行记录等技术资料 |
|
|
14 |
管理制度 |
1.变配电站应建立并执行各项行之有效的规章制度,如工作票制度、操作票制度、工作许可制度、工作监护制度、值班制度、巡视制度、检查制度、检修制度及防火责任制、岗位责任制等规章制度 |
|
|
15 |
其他情况 |
排查单位:排查人:
单位名称:排查日期:年月日
|
序号 |
排查 项目 |
排查内容 |
排查结果(√/×) |
|
1 |
地理位置 |
1.变配电站应避开易燃易爆环境;变配电站宜设在企业的上风侧,并不得设在容易沉积粉尘和纤维的环境,变配电站不应设在人员密集的场所 |
|
|
2.与有爆炸危险、腐蚀性场所的安全距离应大于30m |
|||
|
3.地势不应低洼或有防积水措施 |
|||
|
4.应设有能容纳全部变压器油量的储油池或排油设施;储油池内应填鹅卵石,排油设施应用混凝土构筑 |
|||
|
2 |
建筑结构 |
1.高压配电室、低压配电室、油浸电力变压器室、电力电容器室、蓄电池室应为耐火建筑。蓄电池室应隔离 |
|
|
2.变配电站各间隔的门应向外开启;高、低压室之间的门应向低压间开;相邻配电室门应双向开;双向门可代替单向门。门的两面都有配电装置时,应两边开启。门应为非燃烧体或难燃烧体材料制作的实体门。长度超过7m的高压配电室和长度超过10m的低压配电室至少应有两个门 |
|||
|
3.室内油量600kg以上的充油设备必须有事故蓄油设施。贮油坑应能容纳100%的油 |
|||
|
4.门、窗、孔应装设金属窗网 |
|||
|
2 |
100kV·A及以上变压器 |
1.变压器不得漏油;油标、油位指示应清晰,油色应透明无杂质,变压器油应有定期绝缘测试报告 |
|
|
2.对于56kV·A以上变压器应有温度计,油温应低于85℃,温度指示应清晰,冷却设备应完好 |
|||
|
3.绝缘和接地应可靠,并有定期检测记录 |
|||
|
4.瓷瓶、套管应清洁、无裂纹或放电痕迹 |
|||
|
5.变压器应设置警示标志和护栏 |
|||
|
3 |
高、低压配电间 |
1.配电间设置网状接地体,各电气设备外壳与接地体连接可靠 |
|
|
2.接地电阻阻值每年应检查1次,配电间的网状接地电阻值不大于4Ω |
|||
|
3.应有规定的警示标志及工作操纵标志 |
|||
|
4.绝缘手套、绝缘靴、绝缘棒、验电笔等绝缘工具、用具应有定期测试记录,并贴有合格证 |
|||
|
5.10kV及以下配电装置室的操作通道宽度:固定式上面有开关设备时为1m,两面有开关设备时为1.5m |
|||
|
4 |
配电间内设施 |
1.配电间内瓷瓶、套管、绝缘子应清洁无裂纹 |
|
|
2.母线应清洁、接点接触必须良好;母线温度应低于70℃,相序识别标志黄、绿、红三色漆色是否鲜明 |
|||
|
3.电缆进户、上杆应穿管保护,以管卡固定。接地线应用16mm2以上多股铜绞线焊接,不能采用铁铝线;电缆头外表应清洁、无漏油现象,且接地应可靠 |
|||
|
4.油断路器应为有资质的厂家生产的合格产品,有1年1次的维修检验记录;1~2年1次的耐压试验记录以及3次跳闸后的检修记录;油位应正常,油色应透明、无杂质、无漏油和渗油现象 |
|||
|
5.操纵机构应为国家许可生产厂的合格产品,有维修检验记录;操纵应灵活,连锁应可靠,脱扣保护应合理可靠。 |
|||
|
6.空气开关灭弧罩应完整,触头平整 |
|||
|
7.电力电容器外壳应无膨胀、无漏油现象 |
|||
|
5 |
间距、屏护 和隔离 |
1.变配电站各部间距和屏护应符合标准的要求 |
|
|
2.室外变、配电装置与建筑物应保持规定的防火间距 |
|||
|
3.室内充油设备油量60kg以下者允许安装在两侧有隔板的间隔内;油量60~600kg者须装在有防爆隔墙的间隔内;600kg以上者应安装在单独的间隔内 |
|||
|
6 |
通道 |
1.变、配电所与其他建筑物之间应有足够的安全消防通道 |
|
|
2.变配电站室内各通道应符合要求。高压配电装置长度大于6m时,通道应设两个出口;低压配电装置两个出口间的距离超过15m时,应增加出口 |
|||
|
7 |
通风 |
1.蓄电池室、变压器室、电力电容器室应有良好的通风 |
|
|
8 |
封堵 |
1.门窗及孔洞应设置网孔小于10×10mm的金属网,防止小动物钻入。通向站外的孔洞、沟道应予封堵 |
|
|
9 |
标志 |
1.变配电站的重要部位应设有“止步,高压危险!”等标志 |
|
|
10 |
连锁装置 |
1.断路器与隔离开关操动机构之间、电力电容器的开关与其放电负荷之间应装有可靠的连锁装置 |
|
|
11 |
设备运行 |
1.电流、电压、功率因数、油量、油色、温度指示应正常 |
|
|
2.连接点应无松动、过热迹象 |
|||
|
3.门窗、围栏等辅助设施应完好;运行时声音应正常,应无异常气味 |
|||
|
4.瓷绝缘不得掉瓷、不得有裂纹和放电痕迹并保持清洁 |
|||
|
5.充油设备不得漏油、渗油 |
|||
|
12 |
安全用具和灭火器材 |
1.变配电站应备有绝缘杆、绝缘夹钳、绝缘靴、绝缘手套、绝缘垫、绝缘站台、各种标示牌、临时接地线、验电器、脚扣、安全带、梯子等各种安全用具。变配电站应配备足量可用于扑灭电气火灾的灭火器材 |
|
|
13 |
技术资料 |
1.变配电站应备有高压系统图、低压系统图、电缆布线图、二次回路接线图、设备使用说明书、试验记录、测量记录、检修记录、运行记录等技术资料 |
|
|
14 |
管理制度 |
1.变配电站应建立并执行各项行之有效的规章制度,如工作票制度、操作票制度、工作许可制度、工作监护制度、值班制度、巡视制度、检查制度、检修制度及防火责任制、岗位责任制等规章制度 |
|
|
15 |
其他情况 |
排查单位:排查人:


被排查对象:联系电话:
单位名称:排查日期:年月日
|
序号 |
排查 项目 |
排查内容 |
排查结果(√/×) |
|
1 |
责任制 |
1.各岗位安全生产责任制建立健全并落实 |
|
|
2 |
规章制度 |
1.技术设备安全管理制度和岗位安全操作规程建立健全 |
|
|
2.对隐患排查整改、重大危险源监控制定了相关的管理制度 |
|||
|
3.严格执行工作票制度,作业现场安全监督指定专人负责 |
|||
|
4.对承包商实施了有效的安全监督 |
|||
|
3 |
证书 |
1.特种作业人员经过培训并持证上岗 |
|
|
4 |
培训 |
2.相关人员接受过安全用电知识培训 |
|
|
5 |
应急处置 |
1.建立了专(兼)职应急救援抢险队伍 |
|
|
2.建有供电故障、线路故障的应急预案、自然灾害应急预案、突发事件应急预案并定期演练 |
|||
|
3.应急救援物资、设备配备齐全完整 |
|||
|
6 |
消防 |
1.火灾报警系统、灭火系统、安全出口、厂内消防通道等消防设施完善 |
|
|
7 |
特种设备 |
2.特种设备和压力容器定期检验检测 |
|
|
8 |
防雷 |
3.防雷设施配备完整;定期检验 |
|
|
9 |
供电管理 |
1.变配电系统设备运行良好 |
|
|
2.电网调度正常,通讯是否畅通 |
|||
|
3.架空线路与建筑、公共设施的安全距离符合要求 |
|||
|
4.无“三线”同杆交越的现象 |
|||
|
5.高压电杆、铁塔没有倾斜或倾倒的隐患,无被车辆碰撞的危险 |
|||
|
6.电缆沟盖扳完整,承重符合要求 |
|||
|
7.高压电气设备定期试验检测 |
|||
|
5 |
其他情况 |
排查单位:排查人员:
单位名称:排查日期:年月日
|
序号 |
排查 项目 |
排查内容 |
排查结果(√/×) |
|
1 |
责任制 |
1.各岗位安全生产责任制建立健全并落实 |
|
|
2 |
规章制度 |
1.技术设备安全管理制度和岗位安全操作规程建立健全 |
|
|
2.对隐患排查整改、重大危险源监控制定了相关的管理制度 |
|||
|
3.严格执行工作票制度,作业现场安全监督指定专人负责 |
|||
|
4.对承包商实施了有效的安全监督 |
|||
|
3 |
证书 |
1.特种作业人员经过培训并持证上岗 |
|
|
4 |
培训 |
2.相关人员接受过安全用电知识培训 |
|
|
5 |
应急处置 |
1.建立了专(兼)职应急救援抢险队伍 |
|
|
2.建有供电故障、线路故障的应急预案、自然灾害应急预案、突发事件应急预案并定期演练 |
|||
|
3.应急救援物资、设备配备齐全完整 |
|||
|
6 |
消防 |
1.火灾报警系统、灭火系统、安全出口、厂内消防通道等消防设施完善 |
|
|
7 |
特种设备 |
2.特种设备和压力容器定期检验检测 |
|
|
8 |
防雷 |
3.防雷设施配备完整;定期检验 |
|
|
9 |
供电管理 |
1.变配电系统设备运行良好 |
|
|
2.电网调度正常,通讯是否畅通 |
|||
|
3.架空线路与建筑、公共设施的安全距离符合要求 |
|||
|
4.无“三线”同杆交越的现象 |
|||
|
5.高压电杆、铁塔没有倾斜或倾倒的隐患,无被车辆碰撞的危险 |
|||
|
6.电缆沟盖扳完整,承重符合要求 |
|||
|
7.高压电气设备定期试验检测 |
|||
|
5 |
其他情况 |
排查单位:排查人员:


被排查对象:联系电话:
单位名称:排查日期:年月日
|
序 号 |
排查 项目 |
排查内容 |
排查结果(√/×) |
|
1 |
使用功能 |
1.建、构筑物的改造应办理相关手续 |
|
|
2.不得擅自改变建筑物使用功能 |
|||
|
3.不准设置房中房,人均居住面积应大于3平方米 |
|||
|
4.留有足够的通道 |
|||
|
3 |
装饰材料 |
1.内部装饰分隔没有使用可燃材料 |
|
|
4 |
消防通道与疏散通道 |
1.没有在消防通道上和防火间距内塔建违章建筑, |
|
|
2.没有堵塞占用消防通道 |
|||
|
3.每层设有安全出口,出口未上锁 |
|||
|
4.配有灭火器材 |
|||
|
5 |
电气设备 |
1.电气设备、开关、插座没有安装在可燃材料上 |
|
|
2.电线下方没有堆放可燃物资 |
|||
|
3.擅自拉接临时电线和增加用电负荷 |
|||
|
4.电气线路应加套管保护 |
|||
|
5.空调使用有管理制度和防火措施 |
|||
|
6 |
易燃易爆品 |
1.没有带入和存放易燃易爆物品 |
|
|
7 |
安全责任制 |
1.确定了消防安全责任人 |
|
|
2.出租方与承租方签定了消防安全责任书 |
|||
|
8 |
管理制度 |
1.建立了用电、用火、用气安全管理制度 |
|
|
2.建立消防安全检查制度 |
|||
|
9 |
其他 情况 |
排查单位:排查人员:
单位名称:排查日期:年月日
|
序 号 |
排查 项目 |
排查内容 |
排查结果(√/×) |
|
1 |
使用功能 |
1.建、构筑物的改造应办理相关手续 |
|
|
2.不得擅自改变建筑物使用功能 |
|||
|
3.不准设置房中房,人均居住面积应大于3平方米 |
|||
|
4.留有足够的通道 |
|||
|
3 |
装饰材料 |
1.内部装饰分隔没有使用可燃材料 |
|
|
4 |
消防通道与疏散通道 |
1.没有在消防通道上和防火间距内塔建违章建筑, |
|
|
2.没有堵塞占用消防通道 |
|||
|
3.每层设有安全出口,出口未上锁 |
|||
|
4.配有灭火器材 |
|||
|
5 |
电气设备 |
1.电气设备、开关、插座没有安装在可燃材料上 |
|
|
2.电线下方没有堆放可燃物资 |
|||
|
3.擅自拉接临时电线和增加用电负荷 |
|||
|
4.电气线路应加套管保护 |
|||
|
5.空调使用有管理制度和防火措施 |
|||
|
6 |
易燃易爆品 |
1.没有带入和存放易燃易爆物品 |
|
|
7 |
安全责任制 |
1.确定了消防安全责任人 |
|
|
2.出租方与承租方签定了消防安全责任书 |
|||
|
8 |
管理制度 |
1.建立了用电、用火、用气安全管理制度 |
|
|
2.建立消防安全检查制度 |
|||
|
9 |
其他 情况 |
排查单位:排查人员:


被排查对象:联系电话:
单位名称:排查日期:年月日
|
序号 |
排查 项目 |
排查内容 |
排查结果(√/×) |
|
1 |
证照文书 |
1.企业营业执照等相关证照齐全有效 |
|
|
2.有消防验收意见书 |
|||
|
2 |
安全管理制度 |
1.有各类人员安全生产责任制和岗位职责 |
|
|
2.有各类岗位作业安全操作规程 |
|||
|
3.有健全的安全管理制度(如出入库制度、用电审批制度、三级检查制度、值班制度、动火作业安全管理制度、安全巡检制度、隐患整改制度) |
|||
|
4.有事故应急救援预案并定期演练 |
|||
|
3 |
安全管理组织 |
1.明确安全责任人,并签订安全责任书 |
|
|
2.配备专(兼)职安全生产管理人员 |
|||
|
3.成立义务消防队,员工职责明确、能熟练操作灭火器材 |
|||
|
4 |
从业人员 |
1.主要人员经消防管理部门安全培训并考核合格 |
|
|
2.其他从业人员经专业培训考核合格,取得上岗资格,对新职工、变换工种的职工进行安全教育 |
|||
|
3.特种作业人员持证上岗 |
|||
|
8 |
钢瓶存储站 |
1.存储站具备与其充装能力相适应的工艺、设备、公用设施、厂房库房、道路和场地条件 |
|
|
2.存储站具备保证安全生产运行的消防、防爆、防雷、防静电、环保设施及设施的维护、检修条件 |
|||
|
3.充装后的钢瓶应进行重量检验及检漏,合格后应贴合格证方可出站,严禁钢瓶超装 |
|||
|
4.充装站设充装间,充装间与瓶库的钢瓶分实瓶区和空瓶区存放 |
|||
|
10 |
电器设施 |
1.变配电房建筑是否良好,耐火等级是否为二级,门是否向外开 |
|
|
2.高、低压配电室、变压器室、电容器室、控制室内,没有与其无关的管道和线路通过 |
|||
|
3.变配电间标志清晰,有防雨、防鼠、鸟等进入设施并通风良好 |
|||
|
4.在爆炸危险区域场所,供配电设施设计、安装、维护符合相应的防爆要求 |
|||
|
11 |
消防系统 |
1.火灾报警和通讯联络设施完好、畅通、有效 |
|
|
2.气站内设置了小型干粉灭火器和其它简易消防器材 |
|||
|
12 |
重大危险源辨识 |
1.进行了重大危险源辨识和分级,有监控措施 |
|
|
13 |
其他情况 |
排查单位:排查人员:
单位名称:排查日期:年月日
|
序号 |
排查 项目 |
排查内容 |
排查结果(√/×) |
|
1 |
证照文书 |
1.企业营业执照等相关证照齐全有效 |
|
|
2.有消防验收意见书 |
|||
|
2 |
安全管理制度 |
1.有各类人员安全生产责任制和岗位职责 |
|
|
2.有各类岗位作业安全操作规程 |
|||
|
3.有健全的安全管理制度(如出入库制度、用电审批制度、三级检查制度、值班制度、动火作业安全管理制度、安全巡检制度、隐患整改制度) |
|||
|
4.有事故应急救援预案并定期演练 |
|||
|
3 |
安全管理组织 |
1.明确安全责任人,并签订安全责任书 |
|
|
2.配备专(兼)职安全生产管理人员 |
|||
|
3.成立义务消防队,员工职责明确、能熟练操作灭火器材 |
|||
|
4 |
从业人员 |
1.主要人员经消防管理部门安全培训并考核合格 |
|
|
2.其他从业人员经专业培训考核合格,取得上岗资格,对新职工、变换工种的职工进行安全教育 |
|||
|
3.特种作业人员持证上岗 |
|||
|
8 |
钢瓶存储站 |
1.存储站具备与其充装能力相适应的工艺、设备、公用设施、厂房库房、道路和场地条件 |
|
|
2.存储站具备保证安全生产运行的消防、防爆、防雷、防静电、环保设施及设施的维护、检修条件 |
|||
|
3.充装后的钢瓶应进行重量检验及检漏,合格后应贴合格证方可出站,严禁钢瓶超装 |
|||
|
4.充装站设充装间,充装间与瓶库的钢瓶分实瓶区和空瓶区存放 |
|||
|
10 |
电器设施 |
1.变配电房建筑是否良好,耐火等级是否为二级,门是否向外开 |
|
|
2.高、低压配电室、变压器室、电容器室、控制室内,没有与其无关的管道和线路通过 |
|||
|
3.变配电间标志清晰,有防雨、防鼠、鸟等进入设施并通风良好 |
|||
|
4.在爆炸危险区域场所,供配电设施设计、安装、维护符合相应的防爆要求 |
|||
|
11 |
消防系统 |
1.火灾报警和通讯联络设施完好、畅通、有效 |
|
|
2.气站内设置了小型干粉灭火器和其它简易消防器材 |
|||
|
12 |
重大危险源辨识 |
1.进行了重大危险源辨识和分级,有监控措施 |
|
|
13 |
其他情况 |
排查单位:排查人员:


被排查对象:联系电话:
单位名称:排查日期:年月日
|
序号 |
排查 项目 |
排查内容 |
排查结果(√/×) |
|
1 |
安全生产责任制落实情况 |
1.建立健全安全生产责任制并落实到人 |
|
|
2.单位负责人必须了解各类物品(尤其是危险化学品)的入库、储存、发放要求,并组织传达到相关人员 |
|||
|
2 |
安全管理制度建立情况 |
1.建立健全仓储安全管理制度和岗位安全操作规程 |
|
|
2.建立隐患排查整改、重大危险源监控、作业现场安全监督检查、相关方的安全管理制度 |
|||
|
3.配备安全管理人员,按规定设置安全通道、配备消防器材 |
|||
|
4.储存物品的高度、间距、温湿度符合相关技术要求 |
|||
|
3 |
安全培 训教育 |
1.建立健全安全培训教育制度 |
|
|
2.从业人员(尤其是危险化学品从业人员)的安全培训教育必须有针对性,培训有记录、有考核 |
|||
|
3.安全管理人员及特种作业人员必须经培训考核合格,持证上岗 |
|||
|
4 |
应急管 理情况 |
1.根据本单位实际情况,制订了应急救援预案并进行演练,有演练记录 |
|
|
2.建立专(兼)职应急救援队伍或与相关应急救援队伍签订协议 |
|||
|
3.应急救援物资、设备配备齐全,取用方便 |
|||
|
5 |
事故处理 |
1.有事故管理制度,能第一时间向上级主管部门报告事故情况并开展应急救援行动 |
|
|
2.对发生的事故按照“四不放过”的原则处理,并及时吸取事故教训,落实事故整改措施 |
|||
|
6 |
现场管 理要求 |
1.仓库周边安全距离符合要求 |
|
|
2.车间、仓库按规定设置安全出口、消防疏散通道并保持畅通,消防器材设施按规定配置;消防设施、灭火器材有专人维护、管理 |
|||
|
3.厂房建筑符合建筑设计防火规范和有关专业防火规范的要求 |
|||
|
4.场所的防雷装置完好,并定期检测 |
|||
|
5.易燃易爆化学物品生产、使用场所的电气设备符合国家电气防爆安全标准 |
|||
|
6.易产生静电的生产设备与装置,按规定设置静电导除设施,并定期进行检测 |
|||
|
7.接收、储存和发放易燃易爆危险化学物品人员经过专门的消防安全培训,并持证上岗 |
|||
|
8.危险化学物品的灌装容器、包装及其标志,符合国家标准或行业标准 |
|||
|
9.危险化学物品的储存有专用仓库、货场或其它专用储存设施 |
|||
|
10.化学性质相抵触或灭火方法不同的易燃易爆化学物品,没有在同一库房\区域内储存 |
|||
|
11.危险化学物品没有超量储存 |
|||
|
12.易燃易爆化学物品仓库管理人员在发货出施工区域时,应检查提货单位的《易燃易爆化学物品准运证》 |
|||
|
13.储存场所按规定设置了良好的通风、排毒设施 |
|||
|
14.对职业危害采取了必要的防范措施 |
|||
|
15.特种设备进行了定期的检测,有检测合格标志 |
|||
|
16.危险性作业场所及设施有醒目的安全警示标志,并设置了通风、泄压、防爆、阻火、消除静电、自动报警等设施 |
|||
|
17.对重大危险源(如γ源)采取了监控措施 |
|||
|
18.安全装置、厂房布局、建筑结构、电气设备的选用、安装符合有关的安全标准 |
|||
|
19.设备管线没有跑、冒、滴、漏 |
|||
|
7 |
“一证两书” 制度 |
1.入库危险化学品必须有出厂合格证书、危险化学品安全技术说明书、危险化学品安全标签 |
|
|
8 |
其他 情况 |
1.仓储区域严禁烟火,无关人员严禁入内 |
排查单位:排查人员:
单位名称:排查日期:年月日
|
序号 |
排查 项目 |
排查内容 |
排查结果(√/×) |
|
1 |
安全生产责任制落实情况 |
1.建立健全安全生产责任制并落实到人 |
|
|
2.单位负责人必须了解各类物品(尤其是危险化学品)的入库、储存、发放要求,并组织传达到相关人员 |
|||
|
2 |
安全管理制度建立情况 |
1.建立健全仓储安全管理制度和岗位安全操作规程 |
|
|
2.建立隐患排查整改、重大危险源监控、作业现场安全监督检查、相关方的安全管理制度 |
|||
|
3.配备安全管理人员,按规定设置安全通道、配备消防器材 |
|||
|
4.储存物品的高度、间距、温湿度符合相关技术要求 |
|||
|
3 |
安全培 训教育 |
1.建立健全安全培训教育制度 |
|
|
2.从业人员(尤其是危险化学品从业人员)的安全培训教育必须有针对性,培训有记录、有考核 |
|||
|
3.安全管理人员及特种作业人员必须经培训考核合格,持证上岗 |
|||
|
4 |
应急管 理情况 |
1.根据本单位实际情况,制订了应急救援预案并进行演练,有演练记录 |
|
|
2.建立专(兼)职应急救援队伍或与相关应急救援队伍签订协议 |
|||
|
3.应急救援物资、设备配备齐全,取用方便 |
|||
|
5 |
事故处理 |
1.有事故管理制度,能第一时间向上级主管部门报告事故情况并开展应急救援行动 |
|
|
2.对发生的事故按照“四不放过”的原则处理,并及时吸取事故教训,落实事故整改措施 |
|||
|
6 |
现场管 理要求 |
1.仓库周边安全距离符合要求 |
|
|
2.车间、仓库按规定设置安全出口、消防疏散通道并保持畅通,消防器材设施按规定配置;消防设施、灭火器材有专人维护、管理 |
|||
|
3.厂房建筑符合建筑设计防火规范和有关专业防火规范的要求 |
|||
|
4.场所的防雷装置完好,并定期检测 |
|||
|
5.易燃易爆化学物品生产、使用场所的电气设备符合国家电气防爆安全标准 |
|||
|
6.易产生静电的生产设备与装置,按规定设置静电导除设施,并定期进行检测 |
|||
|
7.接收、储存和发放易燃易爆危险化学物品人员经过专门的消防安全培训,并持证上岗 |
|||
|
8.危险化学物品的灌装容器、包装及其标志,符合国家标准或行业标准 |
|||
|
9.危险化学物品的储存有专用仓库、货场或其它专用储存设施 |
|||
|
10.化学性质相抵触或灭火方法不同的易燃易爆化学物品,没有在同一库房\区域内储存 |
|||
|
11.危险化学物品没有超量储存 |
|||
|
12.易燃易爆化学物品仓库管理人员在发货出施工区域时,应检查提货单位的《易燃易爆化学物品准运证》 |
|||
|
13.储存场所按规定设置了良好的通风、排毒设施 |
|||
|
14.对职业危害采取了必要的防范措施 |
|||
|
15.特种设备进行了定期的检测,有检测合格标志 |
|||
|
16.危险性作业场所及设施有醒目的安全警示标志,并设置了通风、泄压、防爆、阻火、消除静电、自动报警等设施 |
|||
|
17.对重大危险源(如γ源)采取了监控措施 |
|||
|
18.安全装置、厂房布局、建筑结构、电气设备的选用、安装符合有关的安全标准 |
|||
|
19.设备管线没有跑、冒、滴、漏 |
|||
|
7 |
“一证两书” 制度 |
1.入库危险化学品必须有出厂合格证书、危险化学品安全技术说明书、危险化学品安全标签 |
|
|
8 |
其他 情况 |
1.仓储区域严禁烟火,无关人员严禁入内 |
排查单位:排查人员:


被排查对象:联系电话:
单位名称:排查日期:年月日
|
序号 |
排查 项目 |
排查内容 |
排查结果(√/×) |
|
1 |
消防安全制度建立与健全 |
1.是否制定了符合本单位、本岗位实际的消防安全制度和操作规程以及执行落实情况 |
|
|
2.是否制定了灭火、应急疏散预案并定期进行演练 |
|||
|
3.是否建立了防火检查、巡查制度 |
|||
|
4.是否建立了义务消防队,人员经过消防培训,定期演练 |
|||
|
2 |
消防 安全 管理 |
1.消防安全责任是否明确,是否确定消防安全责任人和管理人 |
|
|
2.是否落实逐级消防安全责任制和岗位安全责任制,明确各岗位的消防安全职责 |
|||
|
3、是否建立了本单位消防安全重点单位的防火档案,对防火档案是否及时进行补充和完善 |
|||
|
3 |
建筑物消防安全管理 |
1.被检查单位的建筑物或者场所在施工、使用或者开业前,是否依法办理了有关审核、验收或者检查手续 |
|
|
2.建筑物管理单位与使用、承包、租赁等单位是否订立合同(或协议),是否明确各自的消防安全责任 |
|||
|
3.建筑物管理单位与使用、承包、租赁等单位是否履行各自的职责 |
|||
|
4 |
建筑消防设施管理 |
1.消防水泵是否运转正常 |
|
|
2.室内外消火栓是否完好,供水是否正常 |
|||
|
3.应放空的供水管网是否完全放空、是否有积水现象 |
|||
|
4.消防水罐水量是否充足 |
|||
|
5.各种喷头是否完好 |
|||
|
6.消防设施、器材的维护、保养情况 |
|||
|
7.消防设施清洁,无跑、冒、滴、漏 |
|||
|
8.报警系统是否完好、正常 |
|||
|
5 |
现场管理 |
1.工作现场、岗位有无火灾隐患 |
|
|
2.安全警示标志齐全、醒目 |
|||
|
3.岗位人员是否了解本岗位的火灾危险性及预防措施,并且做到会报警、会使用消防器材、会扑救初起火灾、会组织人员疏散 |
|||
|
4.职工对灭火疏散预案的掌握及熟练操作的能力 |
|||
|
5.用电设备接地正确,接地电阻符合标准,测量有记录 |
|||
|
6.消防器材配备到位,定期检查 |
|||
|
7.易燃、易爆危险物品的保管、贮存及防火措施 |
|||
|
8.已经通过消防设计审核和消防验收合格的项目使用和改变情况 |
|||
|
9.电线、插座、开关、闸刀等正确安装、固定、绝缘 |
|||
|
10.有漏电过载保护开关,无乱拉乱接线路、不超负荷用电 |
|||
|
11.安全出口、疏散通道是否畅通,应急照明是否完好 |
|||
|
12.消防值班情况是否符合要求 |
|||
|
6 |
其他 情况 |
排查单位:排查人员:
单位名称:排查日期:年月日
|
序号 |
排查 项目 |
排查内容 |
排查结果(√/×) |
|
1 |
消防安全制度建立与健全 |
1.是否制定了符合本单位、本岗位实际的消防安全制度和操作规程以及执行落实情况 |
|
|
2.是否制定了灭火、应急疏散预案并定期进行演练 |
|||
|
3.是否建立了防火检查、巡查制度 |
|||
|
4.是否建立了义务消防队,人员经过消防培训,定期演练 |
|||
|
2 |
消防 安全 管理 |
1.消防安全责任是否明确,是否确定消防安全责任人和管理人 |
|
|
2.是否落实逐级消防安全责任制和岗位安全责任制,明确各岗位的消防安全职责 |
|||
|
3、是否建立了本单位消防安全重点单位的防火档案,对防火档案是否及时进行补充和完善 |
|||
|
3 |
建筑物消防安全管理 |
1.被检查单位的建筑物或者场所在施工、使用或者开业前,是否依法办理了有关审核、验收或者检查手续 |
|
|
2.建筑物管理单位与使用、承包、租赁等单位是否订立合同(或协议),是否明确各自的消防安全责任 |
|||
|
3.建筑物管理单位与使用、承包、租赁等单位是否履行各自的职责 |
|||
|
4 |
建筑消防设施管理 |
1.消防水泵是否运转正常 |
|
|
2.室内外消火栓是否完好,供水是否正常 |
|||
|
3.应放空的供水管网是否完全放空、是否有积水现象 |
|||
|
4.消防水罐水量是否充足 |
|||
|
5.各种喷头是否完好 |
|||
|
6.消防设施、器材的维护、保养情况 |
|||
|
7.消防设施清洁,无跑、冒、滴、漏 |
|||
|
8.报警系统是否完好、正常 |
|||
|
5 |
现场管理 |
1.工作现场、岗位有无火灾隐患 |
|
|
2.安全警示标志齐全、醒目 |
|||
|
3.岗位人员是否了解本岗位的火灾危险性及预防措施,并且做到会报警、会使用消防器材、会扑救初起火灾、会组织人员疏散 |
|||
|
4.职工对灭火疏散预案的掌握及熟练操作的能力 |
|||
|
5.用电设备接地正确,接地电阻符合标准,测量有记录 |
|||
|
6.消防器材配备到位,定期检查 |
|||
|
7.易燃、易爆危险物品的保管、贮存及防火措施 |
|||
|
8.已经通过消防设计审核和消防验收合格的项目使用和改变情况 |
|||
|
9.电线、插座、开关、闸刀等正确安装、固定、绝缘 |
|||
|
10.有漏电过载保护开关,无乱拉乱接线路、不超负荷用电 |
|||
|
11.安全出口、疏散通道是否畅通,应急照明是否完好 |
|||
|
12.消防值班情况是否符合要求 |
|||
|
6 |
其他 情况 |
排查单位:排查人员:


被排查对象:联系电话:
单位名称:排查日期:年月日
|
序号 |
排查 项目 |
排查内容 |
排查结果(√/×) |
|
1 |
合格 标识 |
1.是否有压力容器检验合格使用标识,在使用有效期内,并固定在醒目位置 |
|
|
2 |
安全 附件 |
1.直读式的液位计其液位是否显示清楚,是否能够清晰观察到 |
|
|
2.安全阀的安装位置是否符合要求,是否定期检验,铅封是否完整,是否在检验有效期内使用 |
|||
|
3.压力表表盘直径是否符合规定,最大刻度是否与运行参数是否匹配 |
|||
|
4.压力表的精度是否符合规定,是否经计量部门校验并在有效期内 |
|||
|
5.按规定装设的温度计是否完好、灵敏可靠 |
|||
|
6.按规定应当装设爆破片的压力容器,其爆破片是否完好,是否定期更换 |
|||
|
3 |
安全保护装置 |
1.压力容器的安全阀是否每年到政府批准的有资质单位校验一次,铅封是否有效 |
|
|
2.压力容器及其附件的外表防腐层是否保持完整,是否有浮锈现象存在 |
|||
|
4 |
压力容器运行参数 |
1.压力容器的运行参数,包括压力、温度等是否在允许范围内,不存在超压、超温等运行 |
|
|
2.仪器仪表的运行参数是否正常,是否与直读的水位表、压力表一致 |
|||
|
3.运行记录上的各项参数记录是否与实际一致,是否在允许的范围内 |
|||
|
4.压力表、温度计的读数是否与压力容器实际压力、温度一致 |
|||
|
5 |
紧急处理装置 |
1.盛装易燃介质的压力容器(特别是储罐)其喷水降温装置是否完好,其实际演示是否运行可靠,其他消防措施是否完善 |
|
|
6 |
压力容器本体状况 |
1.压力容器本体是否存在介质泄漏现象或有渗漏迹象 |
|
|
2.压力容器本体是否有明显损坏或损坏的痕迹 |
|||
|
7 |
其他 情况 |
1.压力容器的承压部位需要修理时,使用单位应先制定技术方案,经技术部门审批、报送政府相关部门批准后方可有资质的单位进行维修 |
排查单位:排查人员:
单位名称:排查日期:年月日
|
序号 |
排查 项目 |
排查内容 |
排查结果(√/×) |
|
1 |
合格 标识 |
1.是否有压力容器检验合格使用标识,在使用有效期内,并固定在醒目位置 |
|
|
2 |
安全 附件 |
1.直读式的液位计其液位是否显示清楚,是否能够清晰观察到 |
|
|
2.安全阀的安装位置是否符合要求,是否定期检验,铅封是否完整,是否在检验有效期内使用 |
|||
|
3.压力表表盘直径是否符合规定,最大刻度是否与运行参数是否匹配 |
|||
|
4.压力表的精度是否符合规定,是否经计量部门校验并在有效期内 |
|||
|
5.按规定装设的温度计是否完好、灵敏可靠 |
|||
|
6.按规定应当装设爆破片的压力容器,其爆破片是否完好,是否定期更换 |
|||
|
3 |
安全保护装置 |
1.压力容器的安全阀是否每年到政府批准的有资质单位校验一次,铅封是否有效 |
|
|
2.压力容器及其附件的外表防腐层是否保持完整,是否有浮锈现象存在 |
|||
|
4 |
压力容器运行参数 |
1.压力容器的运行参数,包括压力、温度等是否在允许范围内,不存在超压、超温等运行 |
|
|
2.仪器仪表的运行参数是否正常,是否与直读的水位表、压力表一致 |
|||
|
3.运行记录上的各项参数记录是否与实际一致,是否在允许的范围内 |
|||
|
4.压力表、温度计的读数是否与压力容器实际压力、温度一致 |
|||
|
5 |
紧急处理装置 |
1.盛装易燃介质的压力容器(特别是储罐)其喷水降温装置是否完好,其实际演示是否运行可靠,其他消防措施是否完善 |
|
|
6 |
压力容器本体状况 |
1.压力容器本体是否存在介质泄漏现象或有渗漏迹象 |
|
|
2.压力容器本体是否有明显损坏或损坏的痕迹 |
|||
|
7 |
其他 情况 |
1.压力容器的承压部位需要修理时,使用单位应先制定技术方案,经技术部门审批、报送政府相关部门批准后方可有资质的单位进行维修 |
排查单位:排查人员:


被排查对象:联系电话:
单位名称:排查日期:年月日
|
序号 |
排查 项目 |
排查内容 |
排查结果(√/×) |
|
1 |
机构和人员设置 |
1.设有特种设备安全管理组织机构或者特种设备安全管理人员 |
|
|
2.根据特种设备配备相应的特种设备作业人员 |
|||
|
2 |
安全责任 |
1.是否建立领导责任制 |
|
|
2.是否按照规定定期召开安全工作会议,研究安全工作,会议记录是否齐全 |
|||
|
3 |
登记证 |
1.特种设备依法办理注册登记 |
|
|
4 |
定期检验 |
1.特种设备安全检验合格,且在有效期内使用 |
|
|
2.特种设备安全检验合格标志悬挂在设备醒目位置 |
|||
|
5 |
持证上岗 |
1.操作人员、安全管理人员必须持证上岗 |
|
|
2.特种作业人员证书按照国家规定每2年复审一次 |
|||
|
6 |
设备档案 |
1.设备档案是否齐全,保管是否良好 |
|
|
2.有出厂资料(设计文件、制度单位、产品质量合格证明、使用维护说明等及安装技术文件和资料)完整 |
|||
|
3.特种设备作业人员是否进行登记,有关证件是否在有效期内 |
|||
|
4.设备的定期检验报告是否表明设备使用在有效期内,所提出的问题是否整改。有定期检验和定期自查记录 |
|||
|
5.设备的日常维修是否及时,记录是否齐全,项目是否符合规定 |
|||
|
6.是否有人员培训记录,是否及时进行人员培训 |
|||
|
7 |
管理制度 |
1.是否建立特种设备生产(含设计、制造、安装、改造、维修)、使用、检验检测等各项规章制度 |
|
|
2.有设备操作规程和安全技术规范 |
|||
|
3.制定特种设备日常安全检查及维护保养制度 |
|||
|
4.制定特种设备安全教育培训制度 |
|||
|
5.特种设备安全管理组织落实情况,切实落实和完善 |
|||
|
6.是否建立事故防范措施,是否建立紧急事故的处理制度,有无紧急处理的演习记录 |
|||
|
8 |
现场安全管理 |
1.现场安全标志是否符合要求 |
|
|
2.设备使用登记证是否按规定悬挂 |
|||
|
3.现场安全防护装置是否齐全、可靠 |
|||
|
4.各项规章制度是否齐全,是否能在现场看到 |
|||
|
5.设备的运行记录、交接记录是否及时,内容是否完整,各种签字手续是否齐全 |
|||
|
6.现场操作人员是否持证 |
|||
|
7.紧急处理措施、设置是否符合要求 |
|||
|
8.气瓶等移动式特种设备是否按规定保管和使用 |
|||
|
9 |
对特种设备综合管理及各类检查的落实情况 |
1.各单位对照《特种设备安全监察条例》中不同类别特种设备的现场安全监督检查项目,对各自所属特种设备的检查情况 |
|
|
2.本单位特种设备统计情况 |
|||
|
3.特种设备检查记录是否齐全 |
|||
|
4.有否对特种设备具有针对性的应急救援预案并进行演练 |
|||
|
5.《特种设备隐患排查治理情况统计表》和《打击非法制造、非法安装、非法使用情况统计表》填报情况 |
|||
|
6.特种设备的日常管理维护、保养情况 |
|||
|
7.特种设备安全技术档案管理,保管情况 |
|||
|
8.各单位对租赁使用的特种设备安全监管情况 |
|||
|
9.是否存在使用有故障、已经报废、未经定期检验的特种设备的现象 |
|||
|
10.人员档案情况,特种设备作业人员是否经培训,并有培训记录。上岗证件是否在有效期内 |
|||
|
11.特种设备安全管理宣贯情况 |
|||
|
12.是否对该项工作进行部署、落实责任 |
|||
|
10 |
整改措施情况 |
1.是否对本单位特种设备使用中检查发现的问题进行了认真的总结和制定相应的整改措施 |
|
|
2.对于特种设备使用中检查发现的问题是否按照整改期限整改完毕 |
|||
|
3.对于特种设备使用中检查发现的问题不能立即整改的,是否有否具体整改措施、是否有整改否责人、是否专项整改资金、是否有整改期限 |
|||
|
11 |
其他 |
1.特种设备需要安装、维修、改造时,使用单位应先制定技术方案,经技术部门审批、报送政府相关部门批准后方可由有资质的单位进行 |
排查单位:排查人员:
备注:特种设备是指涉及生命安全、危险性较大的锅炉、压力容器(含气瓶)、压力管道、电梯、起重机械、客运索道、大型游乐设施。
单位名称:排查日期:年月日
|
序号 |
排查 项目 |
排查内容 |
排查结果(√/×) |
|
1 |
机构和人员设置 |
1.设有特种设备安全管理组织机构或者特种设备安全管理人员 |
|
|
2.根据特种设备配备相应的特种设备作业人员 |
|||
|
2 |
安全责任 |
1.是否建立领导责任制 |
|
|
2.是否按照规定定期召开安全工作会议,研究安全工作,会议记录是否齐全 |
|||
|
3 |
登记证 |
1.特种设备依法办理注册登记 |
|
|
4 |
定期检验 |
1.特种设备安全检验合格,且在有效期内使用 |
|
|
2.特种设备安全检验合格标志悬挂在设备醒目位置 |
|||
|
5 |
持证上岗 |
1.操作人员、安全管理人员必须持证上岗 |
|
|
2.特种作业人员证书按照国家规定每2年复审一次 |
|||
|
6 |
设备档案 |
1.设备档案是否齐全,保管是否良好 |
|
|
2.有出厂资料(设计文件、制度单位、产品质量合格证明、使用维护说明等及安装技术文件和资料)完整 |
|||
|
3.特种设备作业人员是否进行登记,有关证件是否在有效期内 |
|||
|
4.设备的定期检验报告是否表明设备使用在有效期内,所提出的问题是否整改。有定期检验和定期自查记录 |
|||
|
5.设备的日常维修是否及时,记录是否齐全,项目是否符合规定 |
|||
|
6.是否有人员培训记录,是否及时进行人员培训 |
|||
|
7 |
管理制度 |
1.是否建立特种设备生产(含设计、制造、安装、改造、维修)、使用、检验检测等各项规章制度 |
|
|
2.有设备操作规程和安全技术规范 |
|||
|
3.制定特种设备日常安全检查及维护保养制度 |
|||
|
4.制定特种设备安全教育培训制度 |
|||
|
5.特种设备安全管理组织落实情况,切实落实和完善 |
|||
|
6.是否建立事故防范措施,是否建立紧急事故的处理制度,有无紧急处理的演习记录 |
|||
|
8 |
现场安全管理 |
1.现场安全标志是否符合要求 |
|
|
2.设备使用登记证是否按规定悬挂 |
|||
|
3.现场安全防护装置是否齐全、可靠 |
|||
|
4.各项规章制度是否齐全,是否能在现场看到 |
|||
|
5.设备的运行记录、交接记录是否及时,内容是否完整,各种签字手续是否齐全 |
|||
|
6.现场操作人员是否持证 |
|||
|
7.紧急处理措施、设置是否符合要求 |
|||
|
8.气瓶等移动式特种设备是否按规定保管和使用 |
|||
|
9 |
对特种设备综合管理及各类检查的落实情况 |
1.各单位对照《特种设备安全监察条例》中不同类别特种设备的现场安全监督检查项目,对各自所属特种设备的检查情况 |
|
|
2.本单位特种设备统计情况 |
|||
|
3.特种设备检查记录是否齐全 |
|||
|
4.有否对特种设备具有针对性的应急救援预案并进行演练 |
|||
|
5.《特种设备隐患排查治理情况统计表》和《打击非法制造、非法安装、非法使用情况统计表》填报情况 |
|||
|
6.特种设备的日常管理维护、保养情况 |
|||
|
7.特种设备安全技术档案管理,保管情况 |
|||
|
8.各单位对租赁使用的特种设备安全监管情况 |
|||
|
9.是否存在使用有故障、已经报废、未经定期检验的特种设备的现象 |
|||
|
10.人员档案情况,特种设备作业人员是否经培训,并有培训记录。上岗证件是否在有效期内 |
|||
|
11.特种设备安全管理宣贯情况 |
|||
|
12.是否对该项工作进行部署、落实责任 |
|||
|
10 |
整改措施情况 |
1.是否对本单位特种设备使用中检查发现的问题进行了认真的总结和制定相应的整改措施 |
|
|
2.对于特种设备使用中检查发现的问题是否按照整改期限整改完毕 |
|||
|
3.对于特种设备使用中检查发现的问题不能立即整改的,是否有否具体整改措施、是否有整改否责人、是否专项整改资金、是否有整改期限 |
|||
|
11 |
其他 |
1.特种设备需要安装、维修、改造时,使用单位应先制定技术方案,经技术部门审批、报送政府相关部门批准后方可由有资质的单位进行 |
排查单位:排查人员:
备注:特种设备是指涉及生命安全、危险性较大的锅炉、压力容器(含气瓶)、压力管道、电梯、起重机械、客运索道、大型游乐设施。










































































































点击「阅读原文」下载资料!
夜雨聆风
