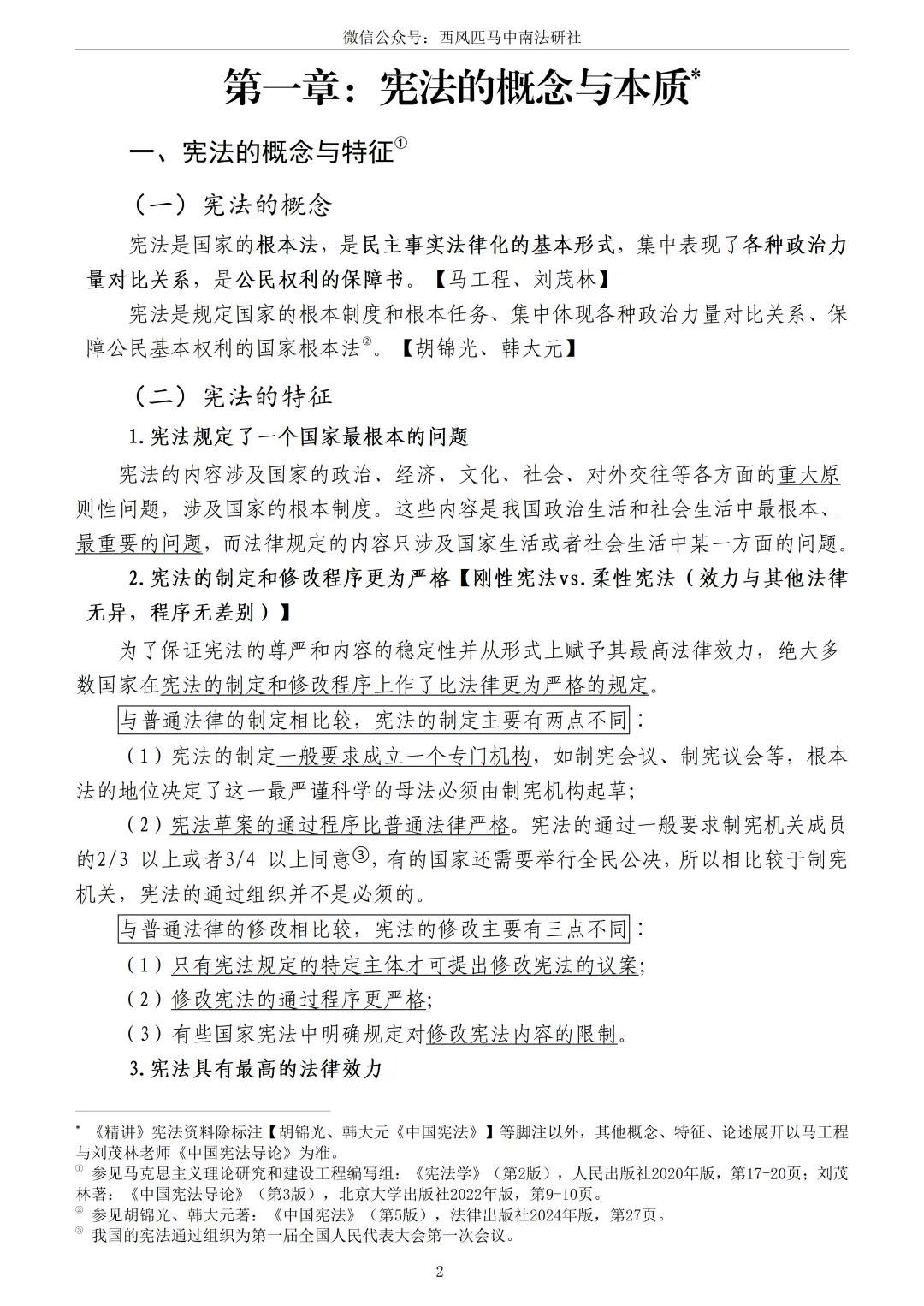
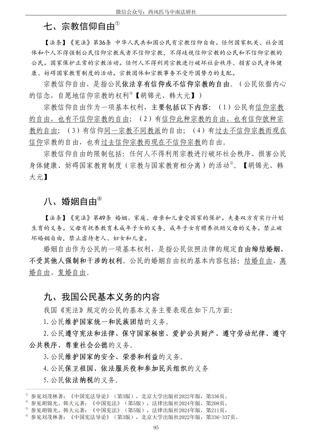
【810宪行】电子版免费获取,千余页重订:27中南财810宪行考研精讲攻略回归
对于每一位志在中南财经政法大学宪法学与行政法学专业的考生而言,备考之路既是一场知识的深耕,也是一次学术视野的拓展。
如何在有限的时间内系统掌握学科知识、精准把握命题方向、形成具有本校特色的答题思维,是备考过程中需要直面的核心课题。正是基于这样的思考,我们编写了这本《810宪法与行政法精讲攻略》,力求为考生提供一套兼具学术深度与备考效度的系统性资料。
目录
27《810宪法与行政法学精讲》回归
01
2027考研:新的开始与规划
A New Beginning and Planning
02
《810宪法与行政法学精讲》更新与介绍
Update and Introduction
03
27考研810宪行精讲纸质版与私塾订阅
Subscription
01
27考研:新的开始与规划
正是为了回应当下现实以及未来可能发生的新变化,同时结合学科本身特点,今年的《810宪法与行政法学精讲攻略》迎来许多更新与变化,力求帮助广大考研学子顺利逐梦。
编撰讲师简介
1.西风匹马师兄

Matt律师(西风匹马),中南财经政法大学法学本科、民商法学硕士,中南民商法学考研初试第一。西风匹马教育首席合伙人、创始人,湖北观筑(江夏)律师事务所权益合伙人。
高级合伙人,分管616法学基础与811民法学学科。
Matt律师(西风匹马),中南财经政法大学法学本科、民商法学硕士,中南民商法学考研第一。西风匹马教育(有限合伙)首席合伙人,湖北观筑(江夏)律师事务所权益合伙人。辅导616法学基础与811民法学第7年,七年来辅导数千考生考研上岸,辅导民商法学4位第一(至2025考研),25考研民商法桑榆计划(不含资料学员)辅导学员拟录取17位,占民商总拟录取人员53.1%,涵盖总分第一、第三,专业课第一;每年亲自、独立编写与修订616法学基础与811民法学背诵资料,考研资料销量共8k+,引领了中南法学考研备考范式的一代变革;b站出品616法学基础系列授课视频,播放量共40w+。24考研与26考研616法学基础模拟题命中率近七成,连续多年命中民法学考研法条分析、论述、案例分析大题。
2.Gabriel师姐

Gabriel师姐,中南财经政法大学法学本科、宪法与行政法学硕士,武汉大学宪法与行政法学博士。研究方向为比较宪法学、行政法学。
Gabriel师姐,中南财经政法大学法学本科、宪法与行政法学硕士,武汉大学宪法与行政法学博士。中南宪法与行政法学考研专业课第一,辅导810宪行法学第6年,多年来辅导百余考生成功上岸中南宪行。通过法律职业资格考试(A证)。于国内法学期刊发表多篇有关公民基本权利、国家机构等议题的论文,强调知识点与实践发展的融贯学习。
02
27《810宪法与行政法学精讲》介绍
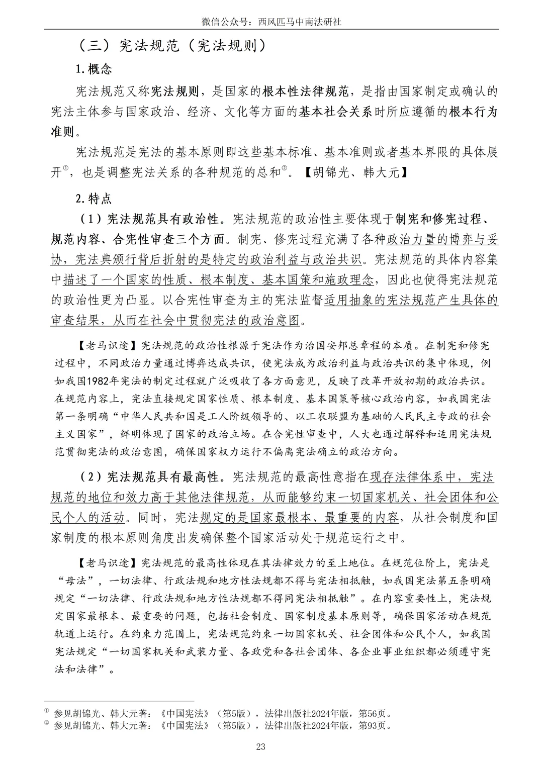
(一)以中南大宪行学科代表著作为基础
宪行学科备考资料中的两本书各自以中南大宪行学科两位大家——宪法学刘茂林老师以及行政法与行政诉讼法学方世荣老师的两本著作《中国宪法导论》(第三版)与《行政法与行政诉讼法》(第六版)的行文脉络构建教材的基本框架与理论基础。便于考生从中南大宪行学科的自主学术产出出发备考,了解本土学者对于宪行学科体系的认识、对于学科中的焦点或争议的观点、对于相关立法及裁判案例的评析等。这也有利于考生在作答中南大学硕自命题科目时能够准稳快地识别出命题组想要考察的内容,并以中南大本土视角本土观点本土思维作答。





左右滑动,查看更多
(二)汇总各高校宪行学科大家观点争鸣
除《中国宪法导论》(第三版)与《行政法与行政诉讼法》(第六版),汇聚多所高校宪行学科代表性观点。宪法学、行政法与行政诉讼法学两大分支学科的学科特性,决定了宪行学科并非封闭自守、各自为政,而是一个多元观点并存、相互争鸣的学术领域。为此,本套资料在相关知识点后,以附录形式汇集了部分知名学者的代表性观点,涵盖宪法学领域如胡锦光、韩大元等教授,行政法与行政诉讼法学领域如胡建淼、何海波、姜明安等教授,既作为基础知识的补充,也呈现不同观点之间的争鸣,帮助考生形成更为系统、立体的理解。





左右滑动,查看更多
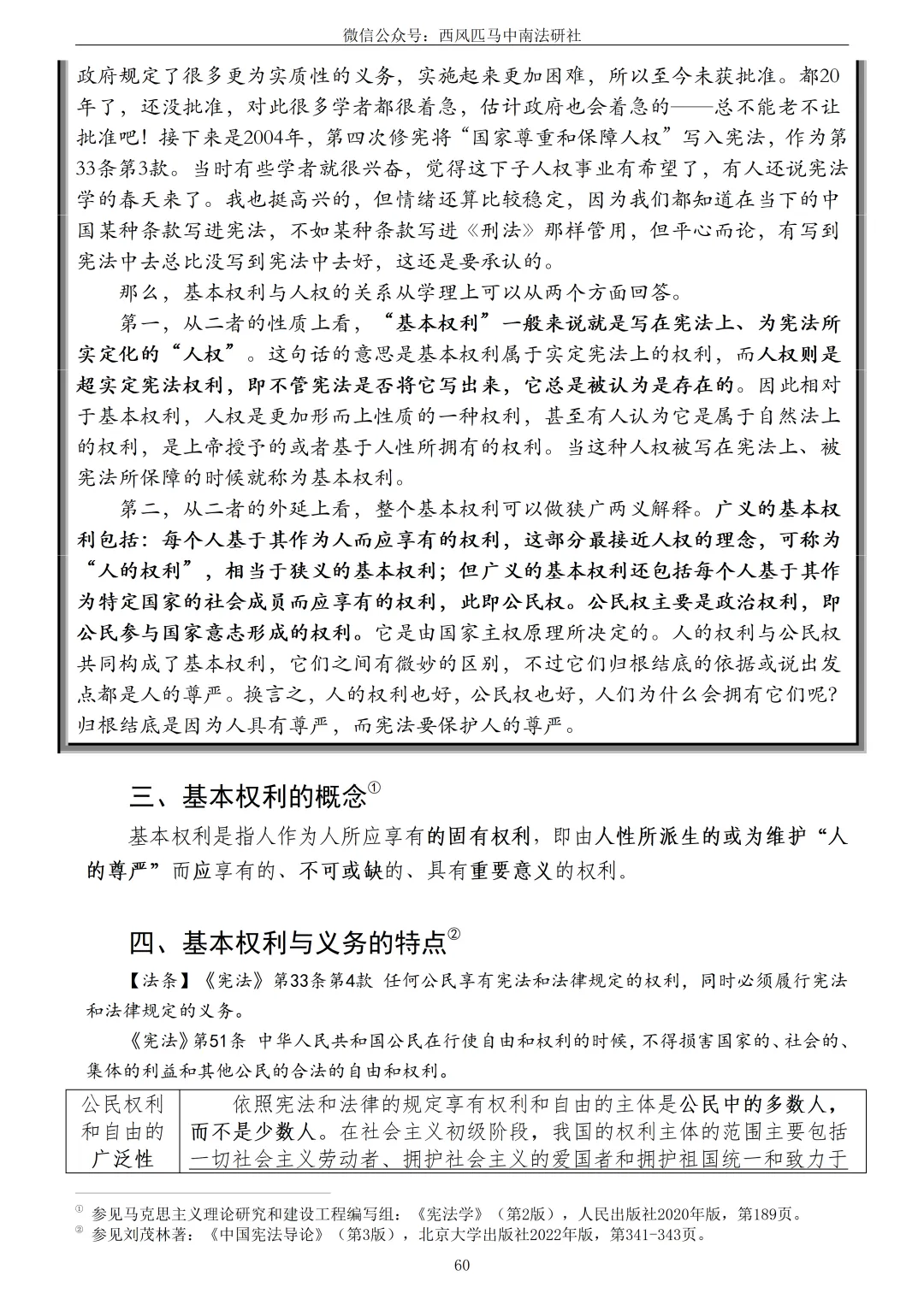
(三)专著内容与附上论文内容相辅相成
备考资料所依据的专著多属于学者所编写的起点型、基础性的著作,考生在夯实了概念、特征、关系、效力、责任等基础内容后可能想有更深层次的理解,这便需要补充学者对于特定知识点所撰写的更为详尽或者更体现个人独到观点的论文。因而,本套教材在两大分支学科中最基础但也最重要的知识点后附学者(如张翔、秦前红;应松年、叶必丰、周佑勇、章剑生等老师,不完全列举)针对体系性研究对象而撰写的论文,便于大家对两大分支学科理论框架的建构。





左右滑动,查看更多
(四)原有基础上增设板块丰富原有体系
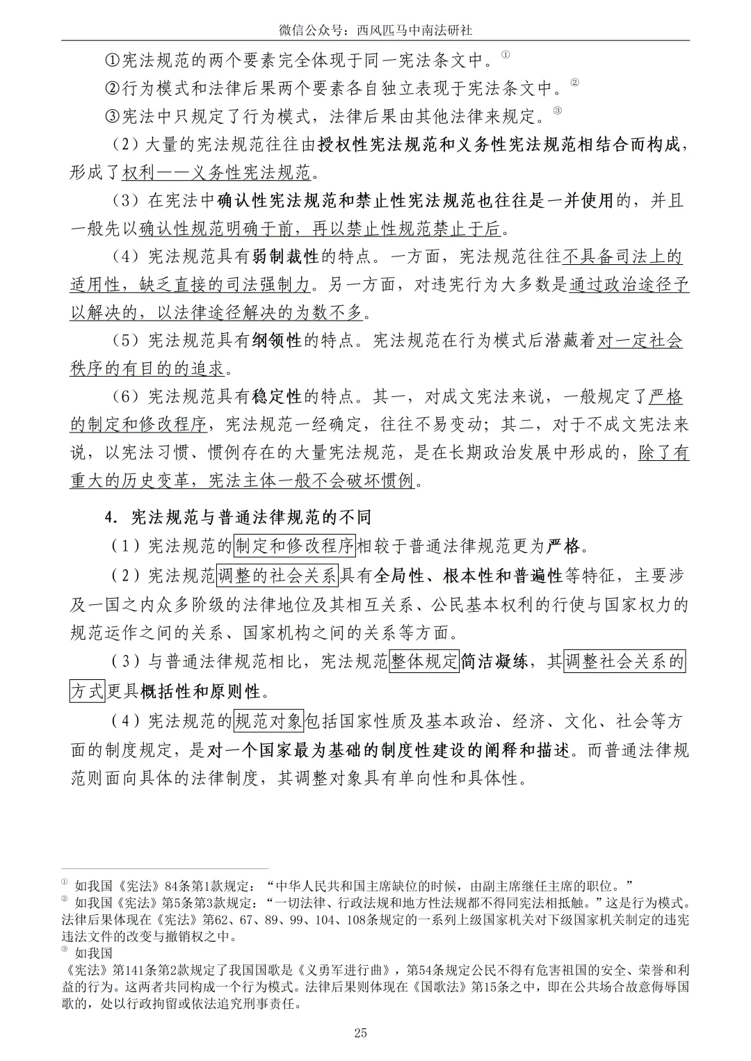
在教材的编写过程中,我们发现不同老师对各知识点基础内容展开阐释的侧重点不同,也即是部分概念、特征、制度演进历史及适用要件、法律后果等内容展开程度不同,我们希望考生能在一本书中尽量看全看完基础知识点,因而除了前述将观点争鸣展示出来以外,还对原教材的既有内容做了补充:知识点展开的点不够完全的部分,我们以其他学者的著作为依据将其补充完整,并采取另设标题或专栏的方式便于考生全面备考,每个补充部分的标题都会特别标注具体到专著及其页码的来源便于考生自行查找原著作延伸学习。





左右滑动,查看更多
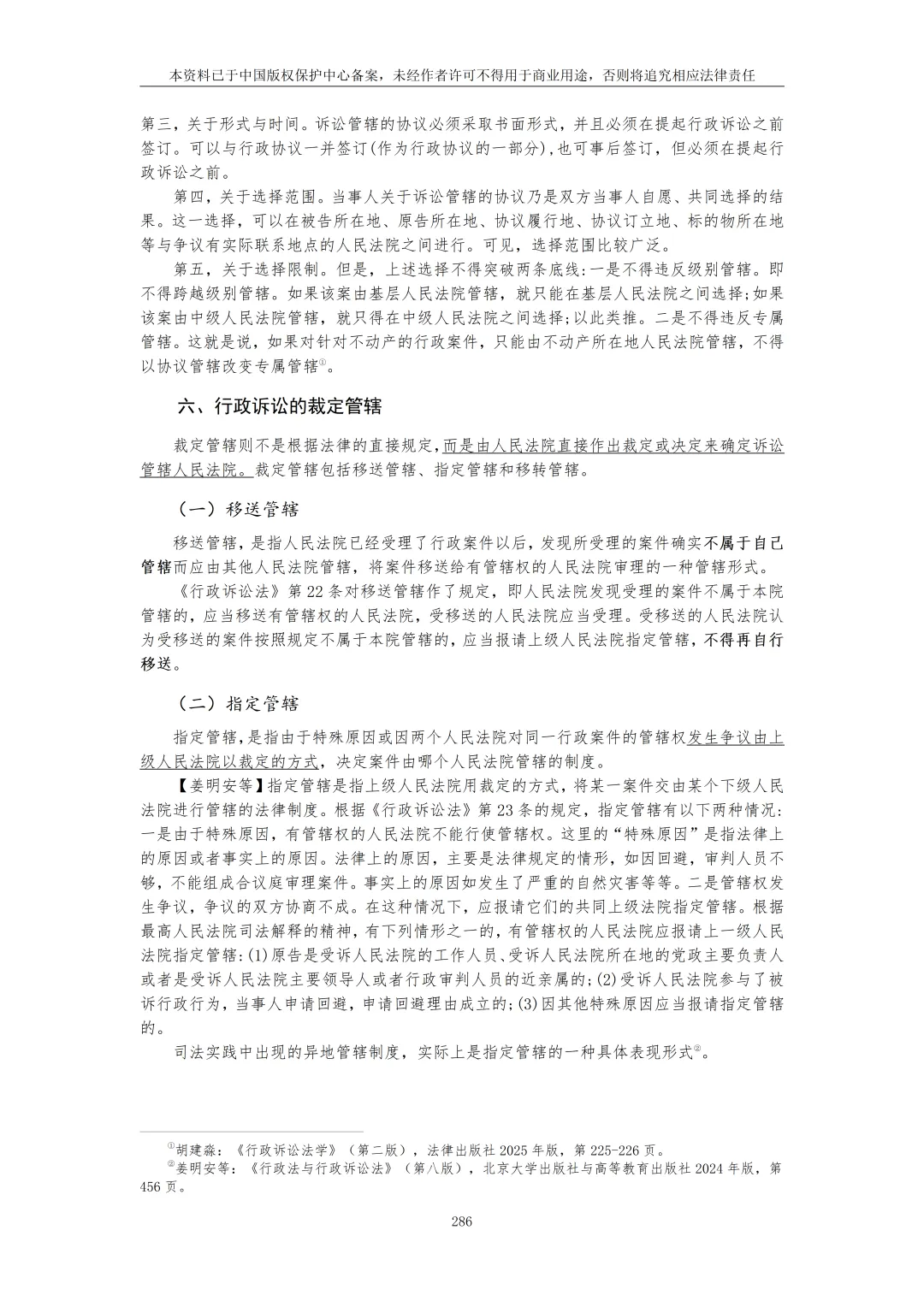
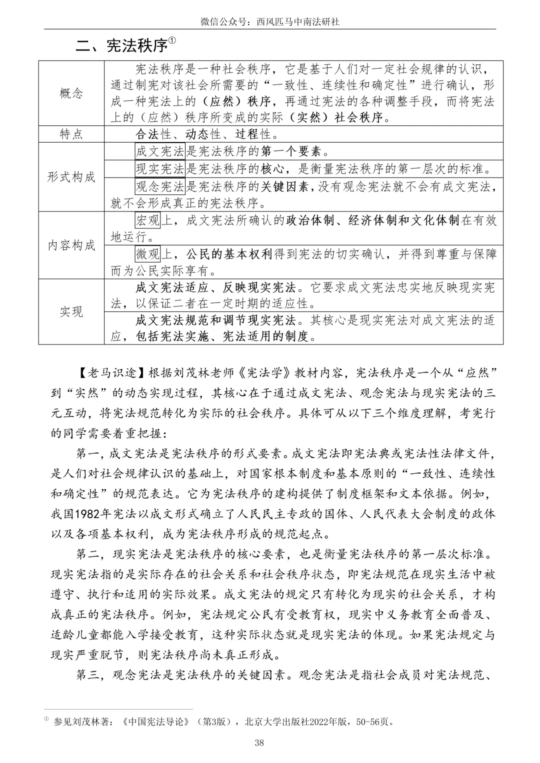
(五)章节前配备知识体系导图
本教材的可用性贯穿了备考的全过程,在初期夯实基础、中期理论延伸之后,考前的体系复盘也至关重要。教材各章节前有简单明了的体系图,既可以用于了解脉络的预习,也可以用于自我考察的复习(例如遮住后面的文字,对着精简化的知识导图背诵延伸内容)。






左右滑动,查看更多
(六)章节后附有历年初试真题
历年真题可以体现学校近年来的命题倾向,本教材收集了近5年的初试真题,考生可以以此为基础了解学校的命题倾向;编写成员已将真题试卷拆分,附于各题目所考查的章节知识点后,并覆盖多个题型,便于考生翻阅与自查。





左右滑动,查看更多
03
27考研810宪法与行政法学精讲纸质版与私塾订阅
27《810宪法与行政法学精讲》与私塾会员订阅链接:

西风匹马
西风匹马中南法学教育
长按扫描,进入微店
订阅27《810宪法与行政法学精讲》与私塾
会员
订阅810宪法与行政法学精讲与私塾会员,进入27考研810宪法与行政法学私塾会员答疑群:

27中南法学810宪法与行政法学私塾会员微信群
合伙人私塾弟子:添加教务企微,拉入27考研810宪法与行政法学私塾会员答疑群,联系教务人员时,请提供微店收货姓名与电话号码

27中南宪法与行政法学交流答疑群
若进入2群及以后的群聊,请联系教务人员(扫描上方二维码)拉入1群

西风匹马教育
添加工作人员企微
如需咨询27考研810宪法与行政法学精讲与全程班,长按扫描左方二维码或点击文末“阅读原文”,添加小音师姐、松花师姐企业微信进行咨询。所有报名的同学我们都会签订企业正规的教辅电子合同,请各位同学与家长放心~
若有其他考研信息、学科规划、授课细节等方面的疑虑,也可以联系师姐,师姐们会为你热心解答~
【END】


「西风匹马.中南法学教育」
|
关注获取更多中南法学考研、留学、保研资源 |
|
|
平台 |
名称 |
|
微信公众号 |
西风匹马中南法研社 |
|
B站 |
西风匹马 |
|
小红书 |
企业官方账号: 西风匹马中南法研社 |
|
首席合伙人个人账号: 西风匹马 |
|
中南财经政法大学27考研资料答疑群汇总 |
|
|
专业 |
群号 |
|
法学总群 |
919970903 |
|
808法学理论 |
821528122 |
|
809法律史 |
942743332 |
|
810宪行法学 |
959700914 |
|
811民商法学 |
188787933 |
|
812诉讼法学 |
181314913 |
|
813经济法学 |
702439969 |
|
814环境法学 |
945577633 |
|
815国际法学 |
702354017 |
|
816刑法学 |
824494575 |
|
817侦查学 |
945437558 |
|
833知产法学 |
945398304 |
|
853法与经济学 |
824361102 |
|
中南财经政法大学法学期末资料与保研考研经验分享答疑交流群 |
|
|
专业 |
群号 |
|
法学总群 |
149641798 |
26春季雅思与留学资料群
|
群名 |
群号 |
|
法学雅思与留学群 |
1043545020 |
夜雨聆风