可下载丨26春三年级下册语文修改病句专项小纸条,电子版可打印
HOT
每天分享热门教辅资料 关注我们
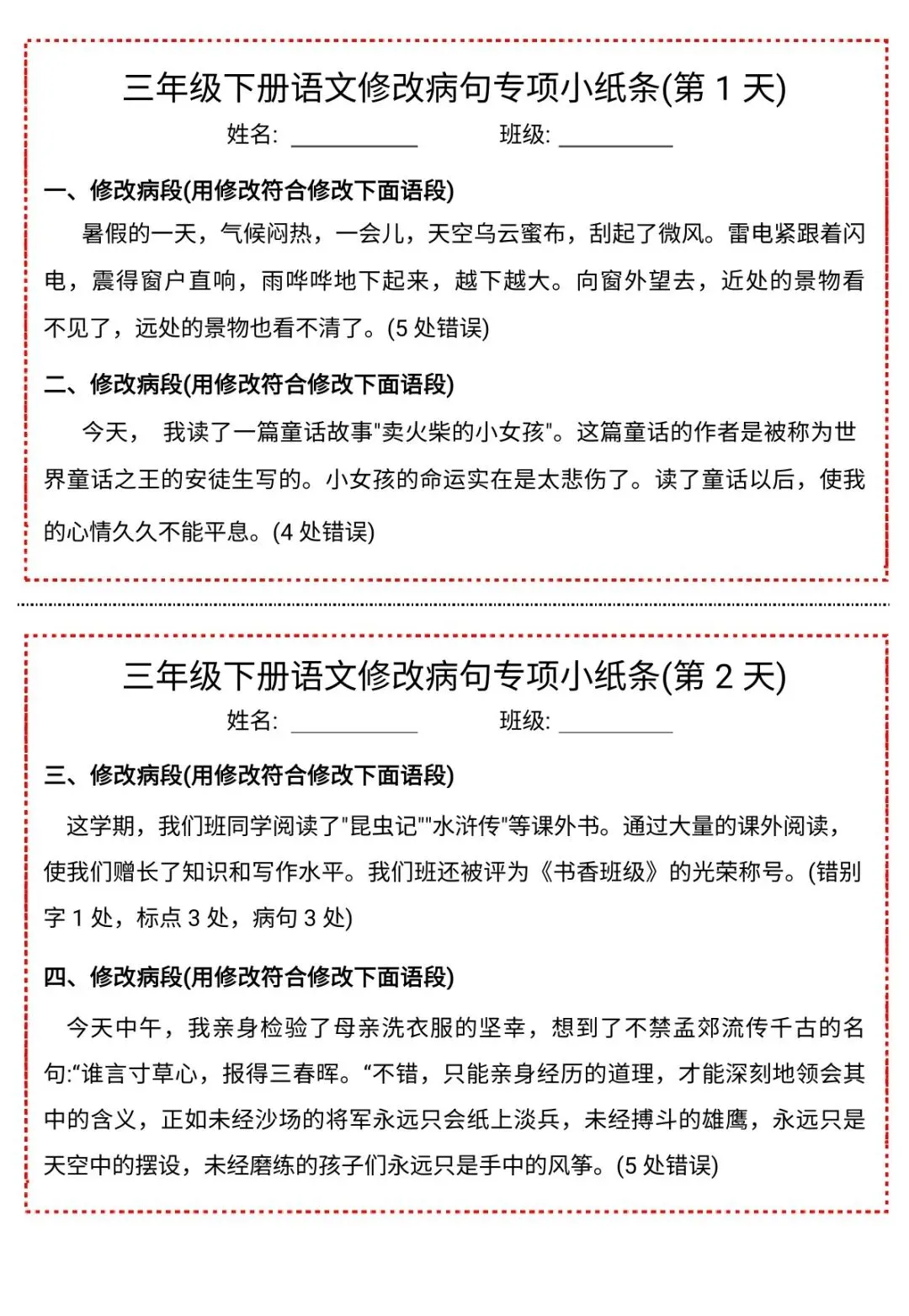
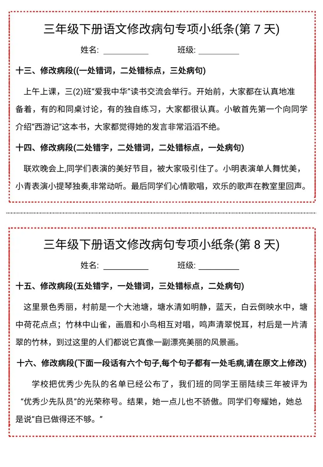
本资料针对部编版三年级下册语文修改病句专项训练,以便携小纸条形式整理,内容精简、重点突出,包含常见病句类型、标准修改符号、典型例句、修改口诀,适合打印裁剪、粘贴课本、随身携带、快速记忆,是三年级学生攻克病句题型、夯实句子基础、提升语文基础分的实用专项学习资料。

(温馨提示:文末有完整电子版领取方式)






领取完整电子版:
①:点一点右下角的“赞”和“在看”,感谢!
②:在公众号对话框中回复:0326
说明
本微信公众账号分享的资源均通过网络等公共合法渠道获得,仅供试用!版权属于原出版机构或影像公司,本资源为电子载体,传播分享仅限于家庭使用与交流心得、参考和辅助购买决策,不得以任何理由在商业行为中使用,若喜欢此资源,建议购买实体产品。
文章中的视频及图片均来自网络,版权归原作者或原出版社所有。如有侵权,请及时联系删除。
夜雨聆风