明显感觉到软件测试面试的风向已经变了






👀宝子们,明显感觉到软件测试面试的风向已经变了哦😮
现在的软件测试面试不再是单纯问那些基础理论啦🎯。企业更注重实际项目中的问题解决能力和对新测试技术的掌握🤖。比如自动化测试工具的深入应用,还有对敏捷开发模式下测试流程的适应等。我们得紧跟变化,不断提升自己的技能💪。不能只停留在会写测试用例的层面了哦😉。
要多去实践,了解行业新动态,这样才能在面试中脱颖而出,拿下心仪的 offer🥰。
#自动化测试框架 #软件测试报告 #Appium #软件测试资料 #测试用例模板 #自动化测试工具 #Jmeter #软件测试工程师 #软件测试面试题 #软件测试八股文
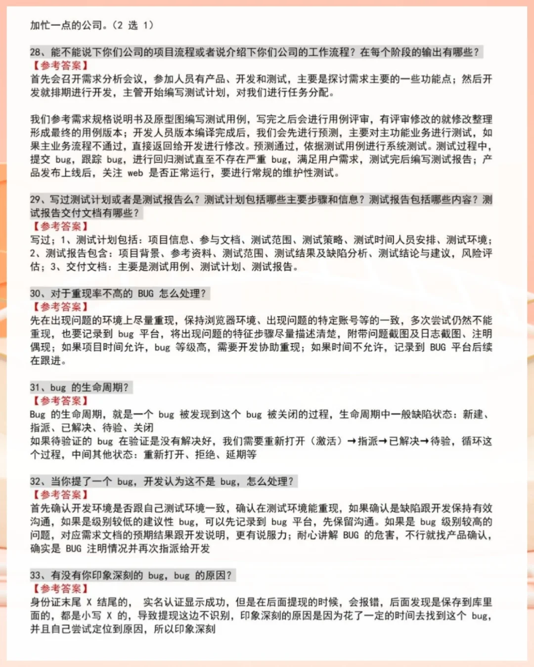
夜雨聆风
