乐于分享
好东西不私藏

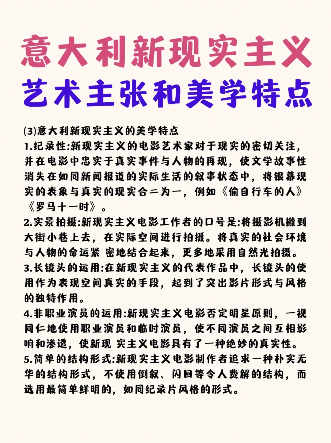
速看🔥电影史必考🌟意大利新现实主义

本文最后更新于2024-08-30,某些文章具有时效性,若有错误或已失效,请在下方留言或联系老夜

速看🔥电影史必考🌟意大利新现实主义

速看🔥电影史必考🌟意大利新现实主义

速看🔥电影史必考🌟意大利新现实主义

戏剧影视考研、电影考研、考电影史的宝子们必看哦,重点考点,一定会出题~
#电影考研 #戏剧影视学考研 #每日艺术分享 #电影史#轻舟升学

本站文章均为手工撰写未经允许谢绝转载:夜雨聆风 » 速看🔥电影史必考🌟意大利新现实主义
×
订阅图标按钮