【20页word】设计院数字化转型痛点与解决方案白皮书(附下载)
20页word设计院数字化转型痛点与解决方案白皮书
从顶层设计到落地实施,一站式全场景解决方案
||| 方案概述
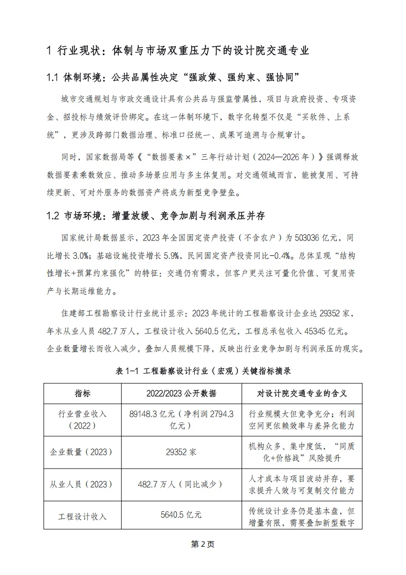
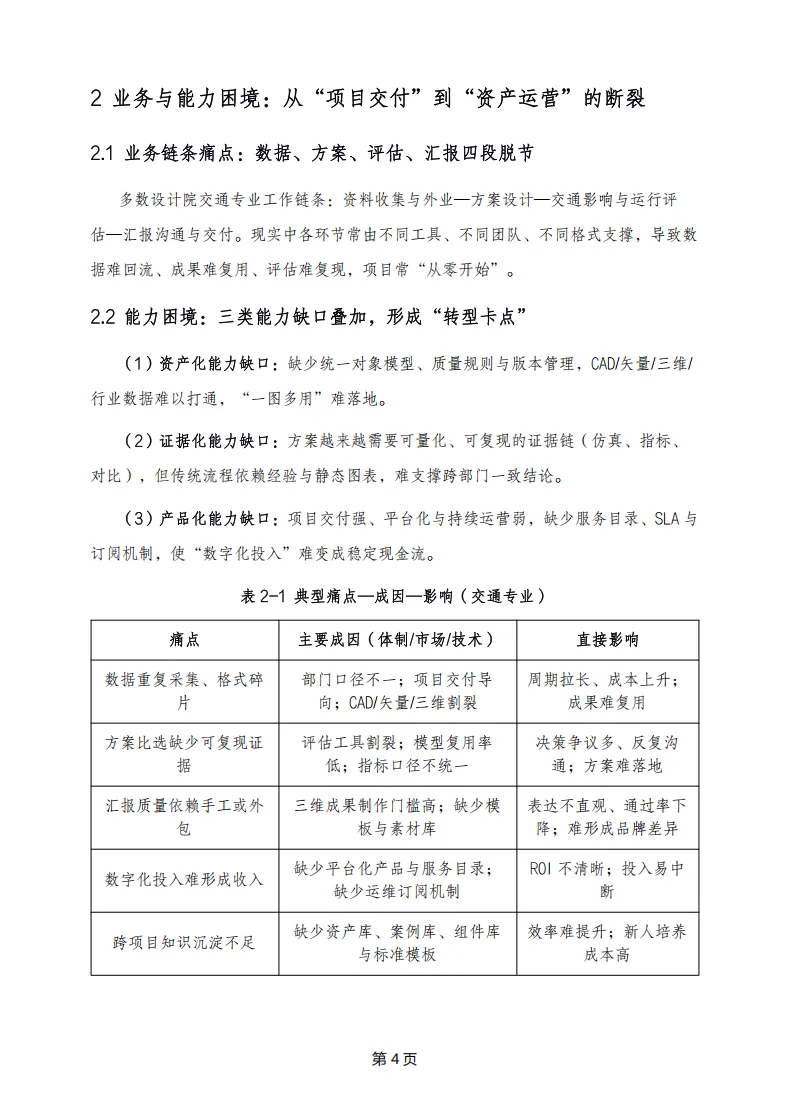
本白皮书聚焦城市规划、市政及交通设计院数字化转型痛点,系统剖析行业在体制约束、市场竞争、增量放缓、利润承压下的现实困境,指出传统以项目交付为核心的模式已难以适应数据要素与智慧交通新趋势,明确转型核心是从“设计交付”向“数据资产+平台运营”升级。白皮书结合政策导向与市场机遇,提出以交通一张图(TIM)为底座的全流程解决方案,为设计院提供可落地、可复制、可盈利的转型路径。
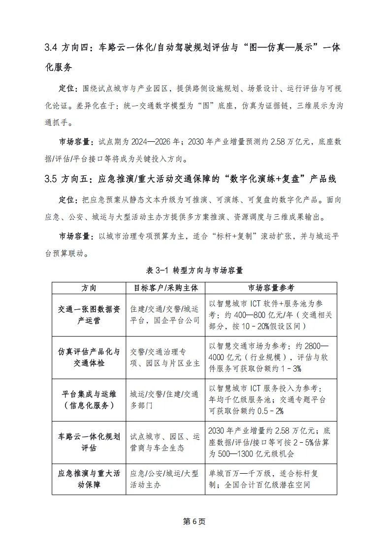
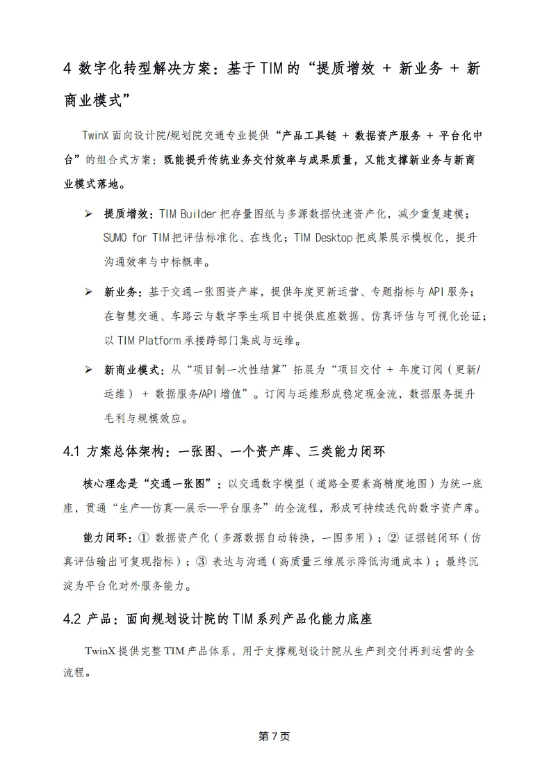
方案针对数据割裂、成果难复用、评估不量化、汇报效率低、转型无收益等核心痛点,构建“一张图、一个资产库、三类能力闭环”总体架构,覆盖数据资产化、仿真证据链、可视化表达与平台化服务。依托TIM Builder、SUMO for TIM、TIM Desktop、TIM Platform四大产品,搭配代加工生产与定制开发两类服务,实现传统业务提质增效与新业务开拓并行推进。 转型方向涵盖交通一张图运营、仿真评估产品化、智慧交通平台集成、车路云一体化规划、应急推演五大高价值赛道,形成项目交付、年度订阅、数据服务多元收入结构。合作模式分为工具采购、项目代工、平台牵头、联合投标四种,支持三阶段落地与三条线并行实施,兼顾存量业务稳定与增量业务突破。
方案可显著缩短交付周期、提升成果复用率、降低沟通成本,实现从一次性项目收入向可持续运营收入转变,为设计院打造第二增长曲线,是交通规划设计领域数字化转型的实操指南与行动手册。
||| 方案部分内容展示
以下展示方案word中的核心页面,帮助您快速了解方案内容深度与专业程度



















|||
📄 word 格式📊共20页 来源:孪图科技

👆加入我的星球获取,更多的历史方案随时查看、随意下载。





🏙️ 人工智能与智慧城市圈
专注于人工智能和城市智慧化建设,分享与解读相关行业的政策动态、解决方案、行业趋势、产业研究、优秀案例以及模式创新!
夜雨聆风
