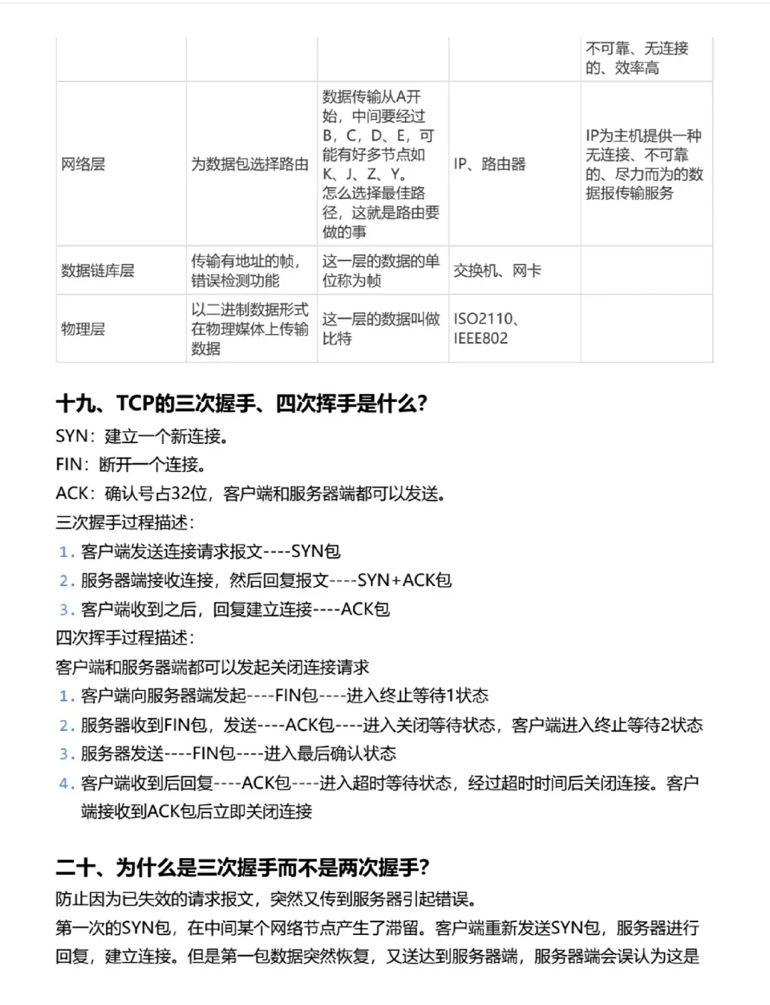
三天背完,你的软件测试offer就稳了






面试无非就是这些题,背下来你的软件测试offer就稳了
#经验分享 #软件测试 #软件测试工程师 #软件测试面试 #编程 #找工作啊找工作 #互联网 #程序员 #转行软件测试 #自动化测试
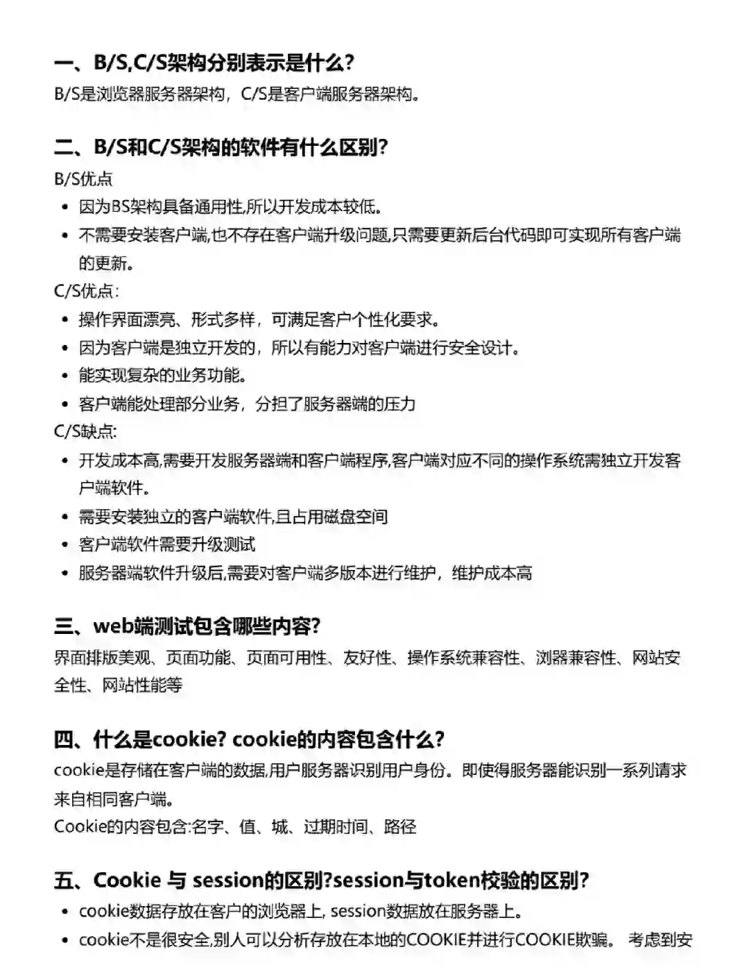
三天背完,你的软件测试offer就稳了






面试无非就是这些题,背下来你的软件测试offer就稳了
#经验分享 #软件测试 #软件测试工程师 #软件测试面试 #编程 #找工作啊找工作 #互联网 #程序员 #转行软件测试 #自动化测试