乐于分享
好东西不私藏

软件开发难度真的有那么大吗?

本文最后更新于2024-09-23,某些文章具有时效性,若有错误或已失效,请在下方留言或联系老夜

软件开发难度真的有那么大吗?

软件开发难度真的有那么大吗?

软件开发难度真的有那么大吗?

软件开发难度真的有那么大吗?

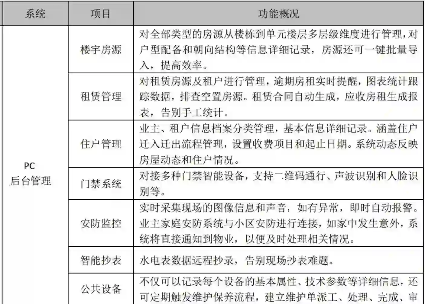
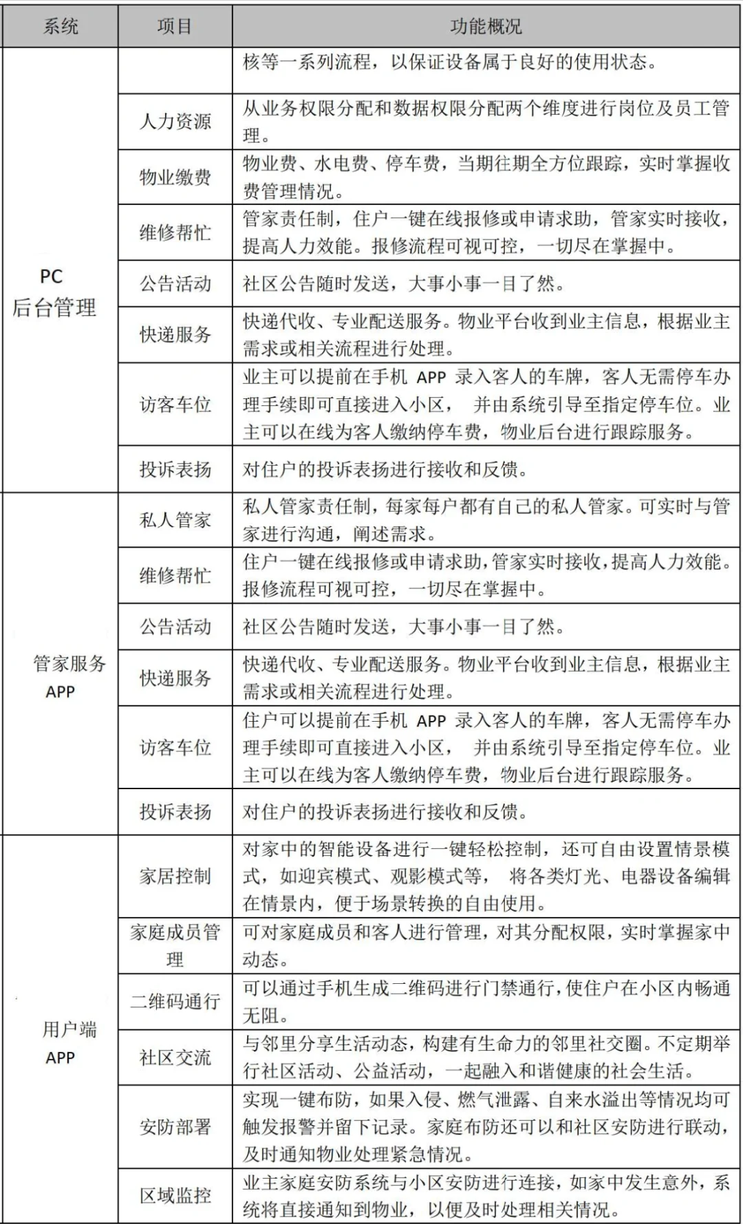
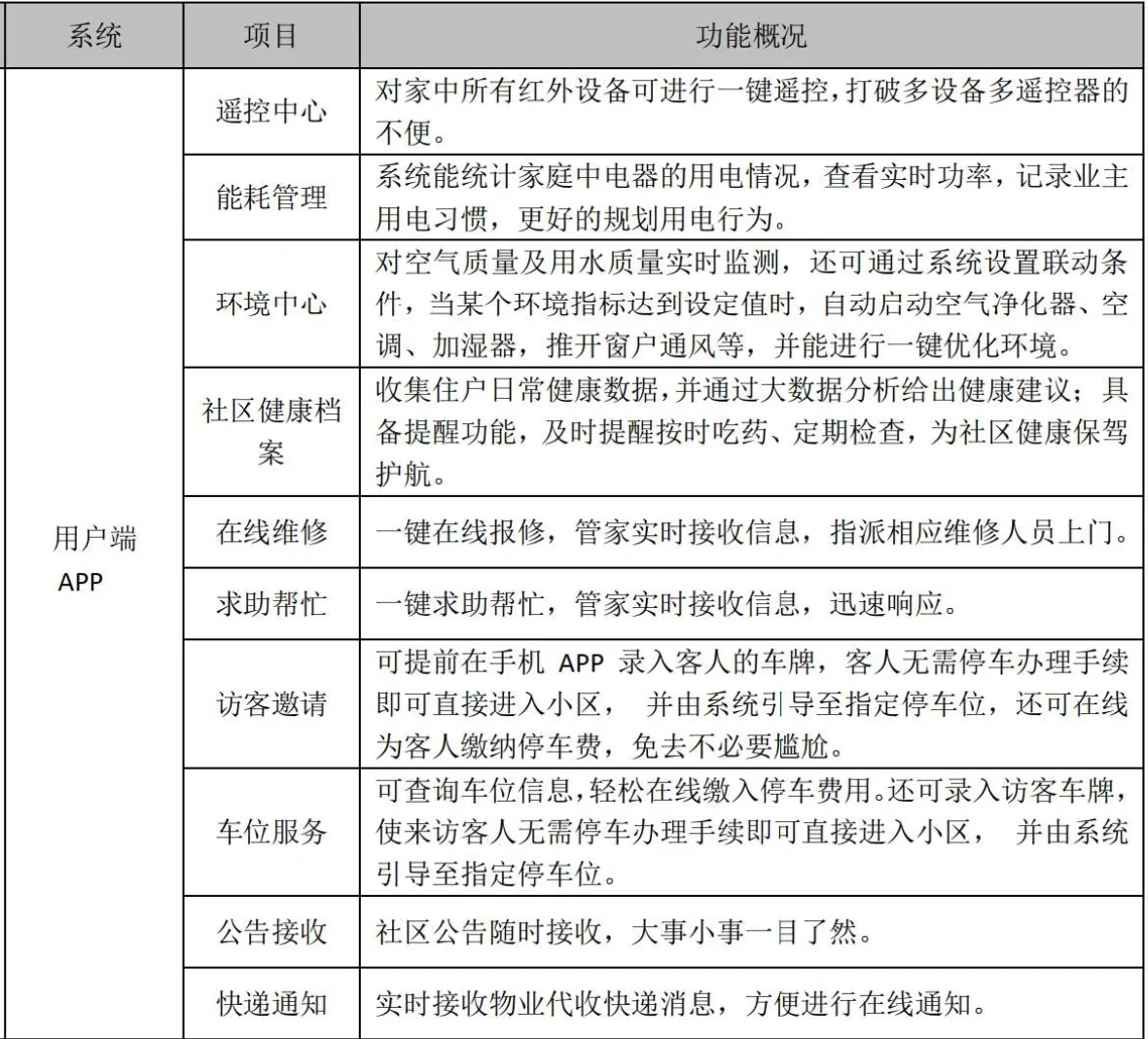
想做一个民宿管理的软件,功能需求大致如图。请教专业的大佬,开发难度有多大?开发费用要多少?APP也可以是小程序。
#小程序#APP #民宿#平台#管理软件

本站文章均为手工撰写未经允许谢绝转载:夜雨聆风 » 软件开发难度真的有那么大吗?
×
订阅图标按钮