三款优质的电脑监控软件推荐

在数字化时代,电脑已经成为人们生活和工作不可或缺的工具,但是很多人对于电脑的使用情况并不了解。为了更好地管理和维护电脑,监控软件成为了一个必备工具。今天,我们将向大家推荐三款优质的电脑监控软件
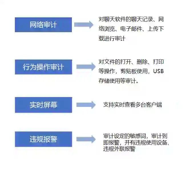
固信软件是一款专业的电脑监控软件,被广泛应用于企业和教育机构中。它提供了全面的电脑监控功能,包括网络流量监控、应用程序使用监控、网站访问监控等。同时,还提供了丰富的报表和图表,让您更直观地了解电脑使用情况和员工行为。除此之外,支持远程桌面会议和远程屏幕共享,方便了办公和协作。
TeamViewer是一款远程桌面控制软件,适用于远程协助、远程办公等场景。该软件采用密钥交换和AES(256位)会话编码,具有最高的安全标准,并支持在线状态显示、语音功能、传输文件功能、远程管理无人值守的服务器等。
ManageEngine的电脑监控功能强大而全面,提供服务器监控、网络监控、数据库监控及应用程序监控,可以帮助实现高效的IT管理
无论您是个人用户还是企业管理员,这些软件都可以帮助您更好地管理和维护电脑,提高工作效率。不妨根据自己的需求选择一款适合自己的电脑监控软件,让电脑使用更加安全和高效。
#电脑 #电脑监控软件 #员工管理
夜雨聆风
