05法研|APP违法违规收集个人信息自评估指南




本指南主要用于 App 运营者对其收集使用个人信息的情况进行自查自纠。App 运营者应遵守《网络安全法》、《消费者权益保护法》等法律要求参考个人信息保护国家标准,持续提升个人信息保护水平。
全指南分为两大部分,第一部分是对隐私政策文本的自评估,第二部分是对APP收集使用个人信息行为的评估。先学习第一部分,分为以下几个小点:
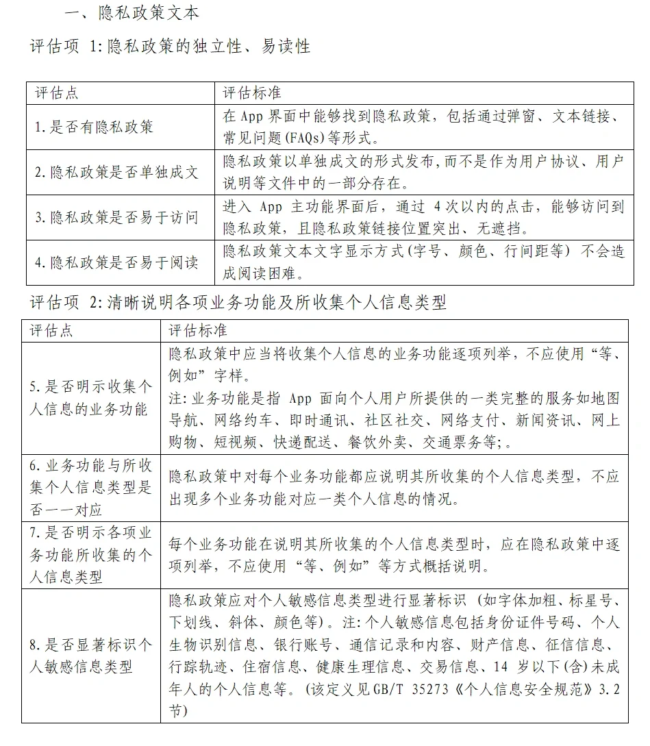
评估项1:隐私政策的独立性、易读性
评估项2:清晰说明各项业务功能所收集个人信息类型
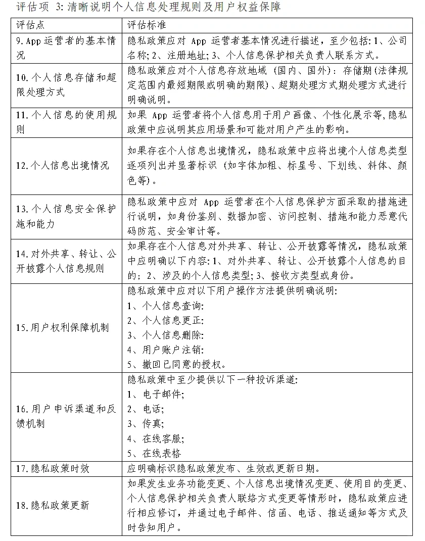
评估项3:清晰说明个人信息处理规则及用户权益保障
评估项4:不应在隐私政策等文件中设置不合理,条款
最好配合之前的笔记《App违法违规收集使用个人信息行为认定方法》食用!#法硕非法学 #研究生退学 #法学生 #学习日常 #APP使用技巧分享 #个人信息保护 #个人信息泄漏 #法务 #实习律师 #研究生发疯
全指南分为两大部分,第一部分是对隐私政策文本的自评估,第二部分是对APP收集使用个人信息行为的评估。先学习第一部分,分为以下几个小点:
评估项1:隐私政策的独立性、易读性
评估项2:清晰说明各项业务功能所收集个人信息类型
评估项3:清晰说明个人信息处理规则及用户权益保障
评估项4:不应在隐私政策等文件中设置不合理,条款
最好配合之前的笔记《App违法违规收集使用个人信息行为认定方法》食用!#法硕非法学 #研究生退学 #法学生 #学习日常 #APP使用技巧分享 #个人信息保护 #个人信息泄漏 #法务 #实习律师 #研究生发疯
夜雨聆风
