乐于分享
好东西不私藏

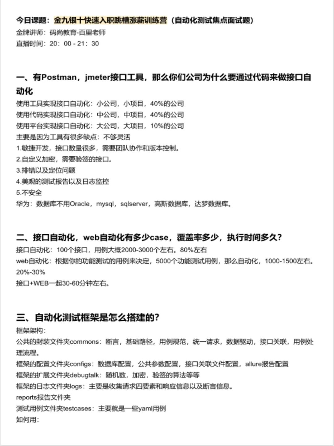
背背背!软件测试高频面试题+视频详细解析

本文最后更新于2024-09-28,某些文章具有时效性,若有错误或已失效,请在下方留言或联系老夜

背背背!软件测试高频面试题+视频详细解析

背背背!软件测试高频面试题+视频详细解析

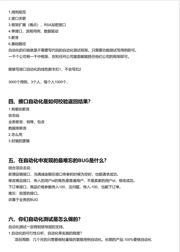
背背背!软件测试高频面试题+视频详细解析

背背背!软件测试高频面试题+视频详细解析

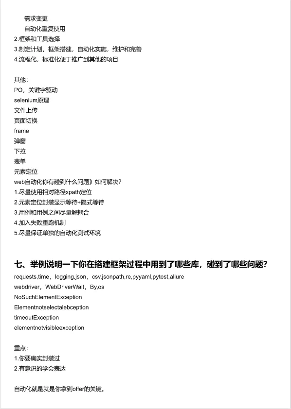
背背背!软件测试高频面试题+视频详细解析

背背背!软件测试高频面试题+视频详细解析

本站文章均为手工撰写未经允许谢绝转载:夜雨聆风 » 背背背!软件测试高频面试题+视频详细解析
×
订阅图标按钮