乐于分享
好东西不私藏

电脑知识‖全网超详细的C盘清理方法

本文最后更新于2024-12-21,某些文章具有时效性,若有错误或已失效,请在下方留言或联系老夜

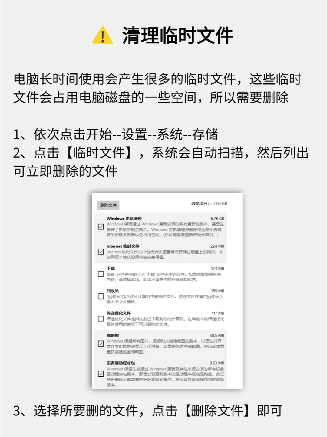
电脑知识‖全网超详细的C盘清理方法

电脑知识‖全网超详细的C盘清理方法

电脑知识‖全网超详细的C盘清理方法

电脑知识‖全网超详细的C盘清理方法

电脑知识‖全网超详细的C盘清理方法

电脑知识‖全网超详细的C盘清理方法

电脑知识‖全网超详细的C盘清理方法

电脑越用越卡顿❓
C盘一不小心就会爆红❗
想删除一些文件,但又不敢随便删
不用怕!给你们整理了一些清理C盘的方法,大家对照流程走,这些软件可以无脑删
#干货分享 #电脑小白 #怎么快速清理电脑C盘 #每天学个电脑知识 #电脑小技巧 #c盘清理 #c盘爆满 #c盘变红
本站文章均为手工撰写未经允许谢绝转载:夜雨聆风 » 电脑知识‖全网超详细的C盘清理方法
×
订阅图标按钮