乐于分享
好东西不私藏

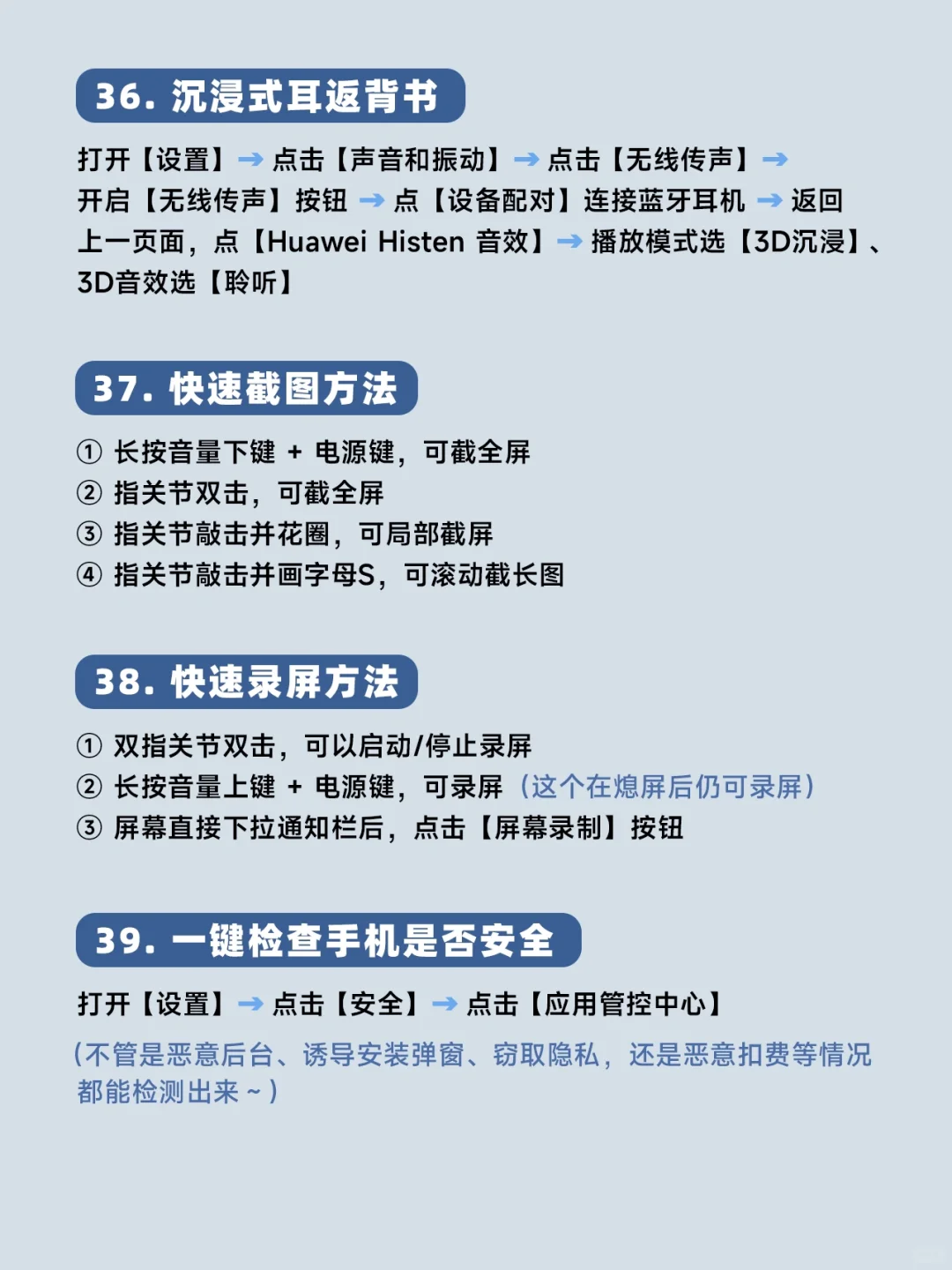
华为手机隐藏功能大汇总!不会用真的亏大了!

本文最后更新于2024-12-27,某些文章具有时效性,若有错误或已失效,请在下方留言或联系老夜

华为手机隐藏功能大汇总!不会用真的亏大了!

华为手机隐藏功能大汇总!不会用真的亏大了!

华为手机隐藏功能大汇总!不会用真的亏大了!

华为手机隐藏功能大汇总!不会用真的亏大了!

华为手机隐藏功能大汇总!不会用真的亏大了!

华为手机隐藏功能大汇总!不会用真的亏大了!

华为手机隐藏功能大汇总!不会用真的亏大了!

华为手机隐藏功能大汇总!不会用真的亏大了!

华为手机隐藏功能大汇总!不会用真的亏大了!

华为手机隐藏功能大汇总!不会用真的亏大了!

华为手机隐藏功能大汇总!不会用真的亏大了!

华为鸿蒙系统真的有好多实用功能值得深挖!
有些简直颠覆认知啊
!!
华为用户快来学👏👏👏!!!

#不懂就问有问必答 #数码大玩家 #华为 #华为mate60 #华为mate60pro #华为手机 #华为手机使用技巧 #华为手机的隐藏功能 #鸿蒙 #鸿蒙宝藏功能 #手机使用小技巧 #数码街区由我造 #一起聊数码 #手机使用小技巧 #玩机技巧 #玩机攻略 #实用数码技巧分享 #一人一个安卓使用技巧#隐藏功能

本站文章均为手工撰写未经允许谢绝转载:夜雨聆风 » 华为手机隐藏功能大汇总!不会用真的亏大了!
×
订阅图标按钮