#iOS17.4 开放App侧载 !第三方应用商店!🤩







#iOS17.4 #iOS开放侧载
欧盟(EU)《数字市场法》(DMA)新规
【前提要求:】
1、你是欧盟成员国的苹果开发者
2、仅面向欧向用户和分发的App
【成为欧盟的市场开发人员的重点要求:】
1、同意遵守您运营所在司法管辖区的法律(如,《数字服务法》、《一般数据保护条例》)。
2、同意负责处理政府和其他请求,以删除替代应用程序市场中的应用程序列表。
3、向苹果提供100万欧元的A级金融机构的备用信用证。
注:100万欧元的A级金融机构的备用信用证,需要每年自动更新,这证容易到手吗?
【费用:】
欧盟侧载 iOS App :
1、减少佣金——App Store上的iOS应用程序将支付10%或17%的数字商品和服务交易佣金,无论选择哪种支付处理系统;
2、付款处理费——App Store上的iOS应用程序可以使用App Store的付款处理,并额外收取3%的费用。
3、核心技术费(CTF)——开发人员每年首次安装将支付0.50欧元,超过100万安装的门槛。
注:
1、App Store 服务费下降!侧载没有内购分成,但要服务费!
2、首次年度安装。每次首次年度安装后,该应用程序可以在接下来的12个月内由同一帐户安装任意次数,无需额外费用。
3、在市场上分发的市场开发人员和应用程序开发人员,经批准免除费用,免收费用。
【审核】
1、需要上传到苹果审核,但比 App Store 宽松
2、Review流程更有限,并使用自动检查和基本人工审查的组合。
3、具体情况,等上线才知道
【分发】
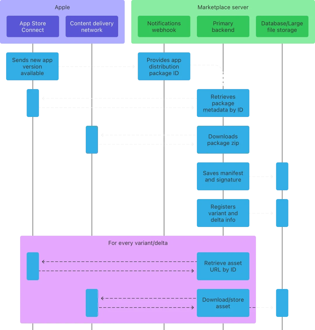
1、所有安装包,都是上传苹果后台,苹果认证后,提供下载链接,通过链接可直接安装!
2、可通过第三方App商店或开发者Web官网下载。
【支持囯家】
欧盟 27 个成员国:奥地利、比利时、保加利亚、克罗地亚、塞浦路斯共和国、捷克共和国、丹麦、爱沙尼亚、芬兰、法国、德国、希腊、匈牙利、爱尔兰、意大利、拉脱维亚、立陶宛、卢森堡、马耳他、荷兰、波兰、葡萄牙、罗马尼亚、斯洛伐克、斯洛文尼亚、西班牙和瑞典。
【上线时间】
1、2024年3月
2、仅支持 iOS 17.4 以上系统
【总结】
看看欧盟试水情况!
想做欧盟区App商店,门槛有点高!
大伙们还有什么想法 🤔 #Apple #iOS17将允许应用侧载
欧盟(EU)《数字市场法》(DMA)新规
【前提要求:】
1、你是欧盟成员国的苹果开发者
2、仅面向欧向用户和分发的App
【成为欧盟的市场开发人员的重点要求:】
1、同意遵守您运营所在司法管辖区的法律(如,《数字服务法》、《一般数据保护条例》)。
2、同意负责处理政府和其他请求,以删除替代应用程序市场中的应用程序列表。
3、向苹果提供100万欧元的A级金融机构的备用信用证。
注:100万欧元的A级金融机构的备用信用证,需要每年自动更新,这证容易到手吗?
【费用:】
欧盟侧载 iOS App :
1、减少佣金——App Store上的iOS应用程序将支付10%或17%的数字商品和服务交易佣金,无论选择哪种支付处理系统;
2、付款处理费——App Store上的iOS应用程序可以使用App Store的付款处理,并额外收取3%的费用。
3、核心技术费(CTF)——开发人员每年首次安装将支付0.50欧元,超过100万安装的门槛。
注:
1、App Store 服务费下降!侧载没有内购分成,但要服务费!
2、首次年度安装。每次首次年度安装后,该应用程序可以在接下来的12个月内由同一帐户安装任意次数,无需额外费用。
3、在市场上分发的市场开发人员和应用程序开发人员,经批准免除费用,免收费用。
【审核】
1、需要上传到苹果审核,但比 App Store 宽松
2、Review流程更有限,并使用自动检查和基本人工审查的组合。
3、具体情况,等上线才知道
【分发】
1、所有安装包,都是上传苹果后台,苹果认证后,提供下载链接,通过链接可直接安装!
2、可通过第三方App商店或开发者Web官网下载。
【支持囯家】
欧盟 27 个成员国:奥地利、比利时、保加利亚、克罗地亚、塞浦路斯共和国、捷克共和国、丹麦、爱沙尼亚、芬兰、法国、德国、希腊、匈牙利、爱尔兰、意大利、拉脱维亚、立陶宛、卢森堡、马耳他、荷兰、波兰、葡萄牙、罗马尼亚、斯洛伐克、斯洛文尼亚、西班牙和瑞典。
【上线时间】
1、2024年3月
2、仅支持 iOS 17.4 以上系统
【总结】
看看欧盟试水情况!
想做欧盟区App商店,门槛有点高!
大伙们还有什么想法 🤔 #Apple #iOS17将允许应用侧载
夜雨聆风
