免费在线音乐APP➕苹果iOS解决办法📱







APP名:Listen1
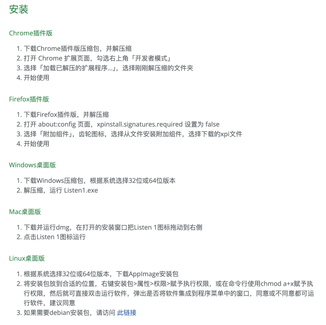
用途:一款在github开源的音乐播放软件
支持平台:Mac、Windows、Linux、Android以及Chrome、Edge插件
特别说明:其实还支持iOS,但没有上架商店只能用开发者编译安装,太麻烦就不用尝试了
优点:自带音源,安装既可用,支持网易云、QQ、酷狗、酷我、bilibili、咕咪、千千
缺点:不能选音质,也不能下载到本地
优点:有很多国内平台无法收听的歌曲
缺点:不是跟国内平台歌曲一一对应,也缺少很多歌
#免费软件 #免费音乐 #QQ音乐 #网易云音乐 #酷狗 #音乐app #听音乐
用途:一款在github开源的音乐播放软件
支持平台:Mac、Windows、Linux、Android以及Chrome、Edge插件
特别说明:其实还支持iOS,但没有上架商店只能用开发者编译安装,太麻烦就不用尝试了
优点:自带音源,安装既可用,支持网易云、QQ、酷狗、酷我、bilibili、咕咪、千千
缺点:不能选音质,也不能下载到本地
🚫 iOS📱怎么免费听音乐❓
优点:有很多国内平台无法收听的歌曲
缺点:不是跟国内平台歌曲一一对应,也缺少很多歌
#免费软件 #免费音乐 #QQ音乐 #网易云音乐 #酷狗 #音乐app #听音乐
夜雨聆风
