乐于分享
好东西不私藏

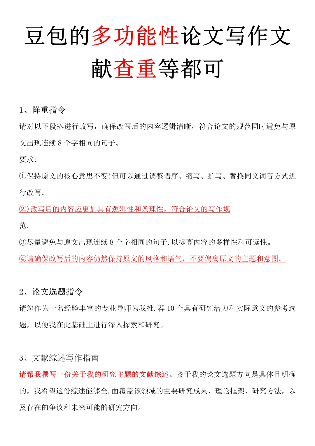
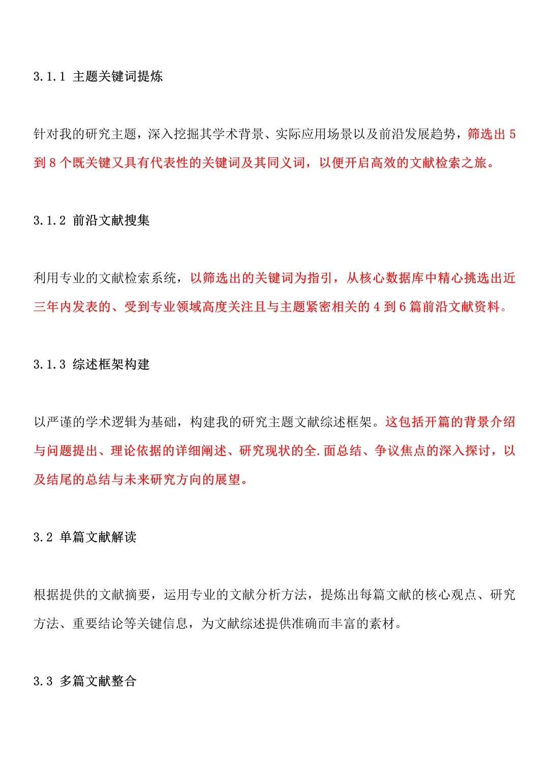
豆包指令大全,一次搞定!!!

本文最后更新于2025-01-28,某些文章具有时效性,若有错误或已失效,请在下方留言或联系老夜

豆包指令大全,一次搞定!!!

豆包指令大全,一次搞定!!!

豆包指令大全,一次搞定!!!

豆包指令大全,一次搞定!!!

豆包指令大全,一次搞定!!!

豆包指令大全,一次搞定!!!

豆包指令大全,一次搞定!!!

豆包指令大全,一次搞定!!!

豆包指令大全,一次搞定!!!

豆包指令大全,一次搞定!!!

豆包指令大全,一次搞定!!!

豆包指令大全,一次搞定!!!

#豆包ai #豆包 #豆包电脑版 #论文#论文查重 #论文写作 #论文选题 #降重 #降重技巧 #论文指导
本站文章均为手工撰写未经允许谢绝转载:夜雨聆风 » 豆包指令大全,一次搞定!!!
×
订阅图标按钮