免费好用!投资者的Deepseek使用指南









昨天有小伙伴在评论区说什么甩给他一张图片没有办法解析,但deepseek本身侧重点就不在多模态能力上,侧重在比肩O1的推理能力上,连图灵奖获得者都在啧啧称奇…..
DeepSeek代表AI的未来方向 —— 使用门槛更低、更懂人话,更会思考。不用背诵提示词模板、学习特定指令,研究各种参数,只需要说清楚你要什么、你担心什么,告诉它具体场景,说人话。
作为一个投资者,如何正确打开使用deepseek的使用方法?
比如:
您好,我是一名中国的普通投资者,风险测评是平衡型。考虑到中国国内的利率持续下行,我很担心我的资产购买力下降,因此希望我的产品配置能够实现稳定的现金流收入、保值增值。目前我现在手上有100万元闲钱,如何建议?最后deepseek输出p2-6,我相信你的人类投顾都很难如此迅速给你一份数据与逻辑都如此清晰的建议表。但AI建议只是辅助,最终的决策、选择和执行还是要靠人脑。
此外你还可以这么使用:
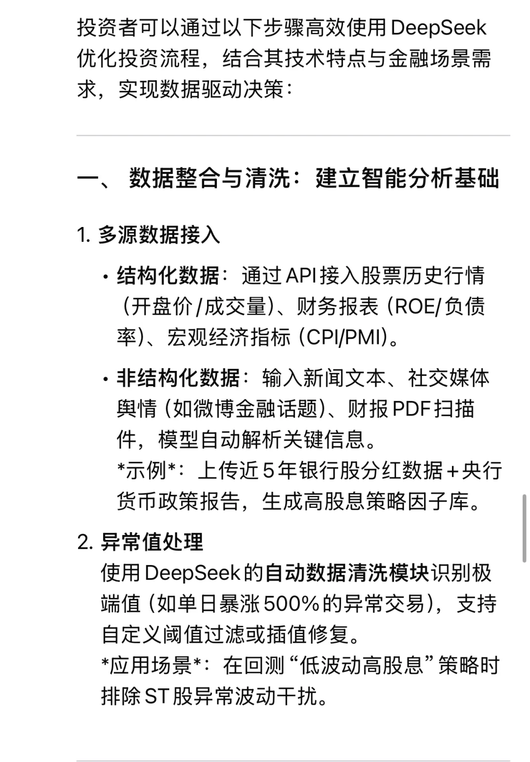
deepseek毫无疑问可以胜任优秀的投顾。DeepSeek可根据用户风险偏好生成个性化投资组合,并动态调整。通过“数据清洗-策略生成-实时监控-生态联动”四步闭环,投资者可将DeepSeek转化为24小时在线的AI投研团队。例如,我输入<2025年高股息银行股投资策略>,输出p7-9,直接帮我把回测做了,给出结论。你也可以输入“年化10%回报的20年定投计划”,模型可计算复利结果并建议分散标的。
如果你是研报阅读者,deepseek自动总结每周数百篇行业研报,提炼核心观点。 还可通过Python调用API实现自动化研报分析(这一点作为分析师真的要去尝试一下,打算这两天有空操作一下)。 策略回测与实时监控。模型能自动从历史数据中提取技术指标和基本面特征,生成量化策略并进行回测优化。例如,结合宏观经济指标与股价数据构建多维预测模型。利用API接口接入实时数据流,自动监控策略表现并预警潜在风险,而且便宜!API调用费用仅为同类产品1/10(输出每百万token仅8元)。 #deepseek #科技改变投资 #科技改变生活 #资产配置 #AI #人工智能 #资产保值增值 #财富管理
夜雨聆风
