乐于分享
好东西不私藏

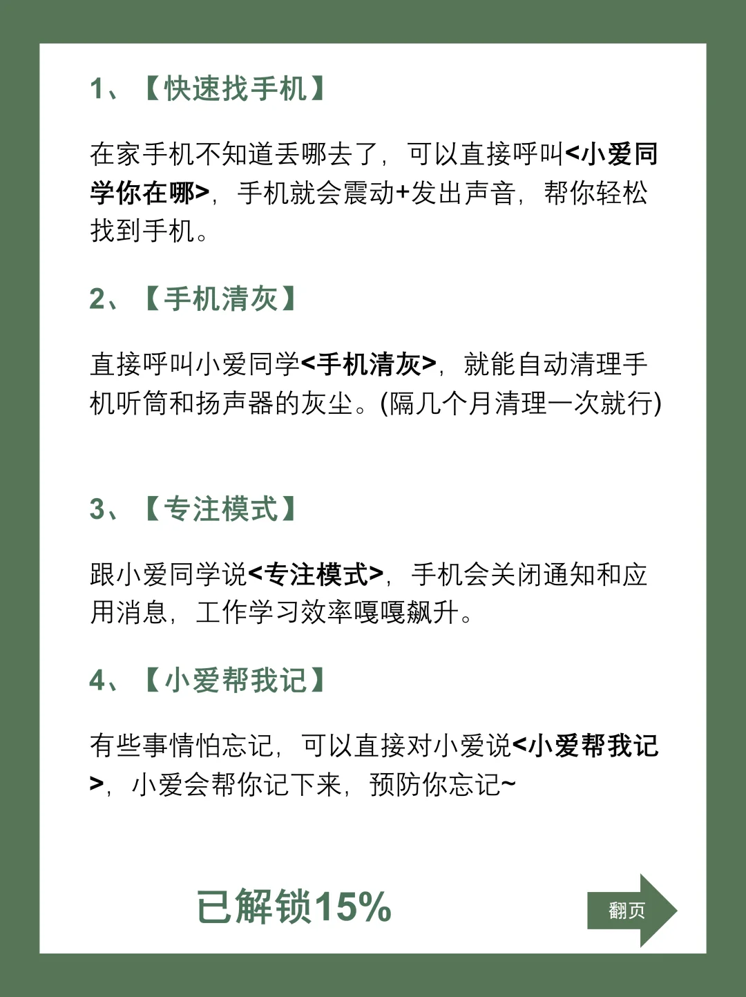
哇呜!雷军都收藏过的21个红米隐藏功能!!

本文最后更新于2025-02-01,某些文章具有时效性,若有错误或已失效,请在下方留言或联系老夜

哇呜!雷军都收藏过的21个红米隐藏功能!!

哇呜!雷军都收藏过的21个红米隐藏功能!!

哇呜!雷军都收藏过的21个红米隐藏功能!!

哇呜!雷军都收藏过的21个红米隐藏功能!!

哇呜!雷军都收藏过的21个红米隐藏功能!!

哇呜!雷军都收藏过的21个红米隐藏功能!!

哇呜!雷军都收藏过的21个红米隐藏功能!!

哇呜!雷军都收藏过的21个红米隐藏功能!!

哇呜!雷军都收藏过的21个红米隐藏功能!!

哇呜!雷军都收藏过的21个红米隐藏功能!!

在用红米手机的姐妹,你真的把红米手机用明白了吗?

花花今天整理了红米手机的隐藏功能,现在分享出来给你们,特别是蕞后的隐藏口令,超级好玩的哈哈!建议你们去试试~
如果还有其他好用的隐藏功能,欢迎姐妹在评论区分享哦~让咱们的手机发挥出最大的价值!

近期如果有姐妹想入红米手机,可以去蹲下🍑百补,能省下一支口红的💰, 尊嘟不要太香啦!只要做好验机,是能安心下车的哦~

#不懂就问有问必答#数码大玩家#手机使用小技巧 #数码街区由我造#一起聊数码#玩机技巧#玩机攻略#实用数码技巧分享#一人一个安卓使用技巧#隐藏功能#红米#红米手机#红米k60#淘宝百亿补贴手机#淘宝百亿补贴#TB百亿补贴

本站文章均为手工撰写未经允许谢绝转载:夜雨聆风 » 哇呜!雷军都收藏过的21个红米隐藏功能!!
×
订阅图标按钮