刚刚!1月新通知!心疼25年软考备考的姐妹










📢考友们注意了!25年软考考试,1月新通知,考试新变化!备考毫无进展的考友们过来看看❗️❗️
今年上半年报考人数只会有增无减,而且很多科目一年只有一次机会。现在就把备考日程提上吧,早点开始准备,稳住一把过!
今年上半年报考人数只会有增无减,而且很多科目一年只有一次机会。现在就把备考日程提上吧,早点开始准备,稳住一把过!
💯其他软考备考籽料
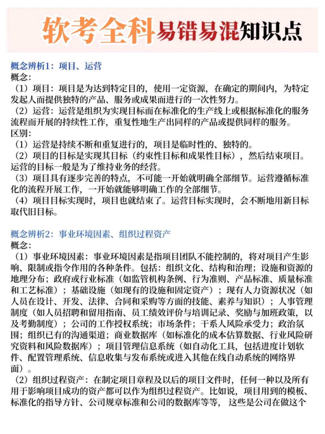
🍃《25上软考各科知识点集锦》.pdf
🍃《25上软考各科思维导图》.pdf
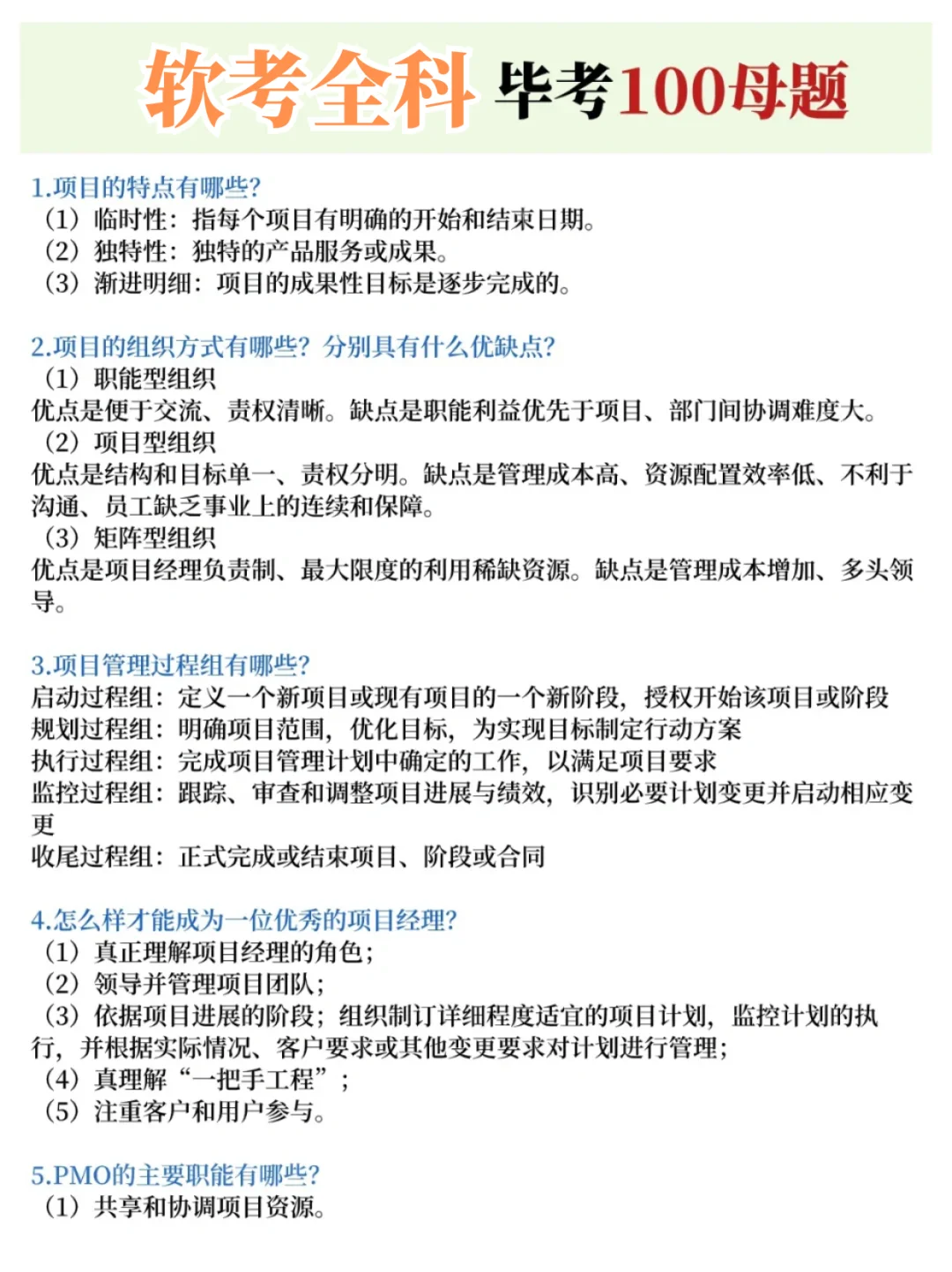
🍃《25上软考各科经典100题》.pdf
🍃《25上软考各科学习打卡表》.pdf
🍃《25上软考高级科目论文范文》.pdf
🍃 软考各科题.库
夜雨聆风
