
全国主观题考试已延期3天,那延考生最怕什么?
由于主观题的复习并不适合突击,所以,合合菌建议大家,一定要通过听主观冲刺课、做案例题、熟悉法条定位来学习和保持自己的知识敏感度。
刑诉法 左宁
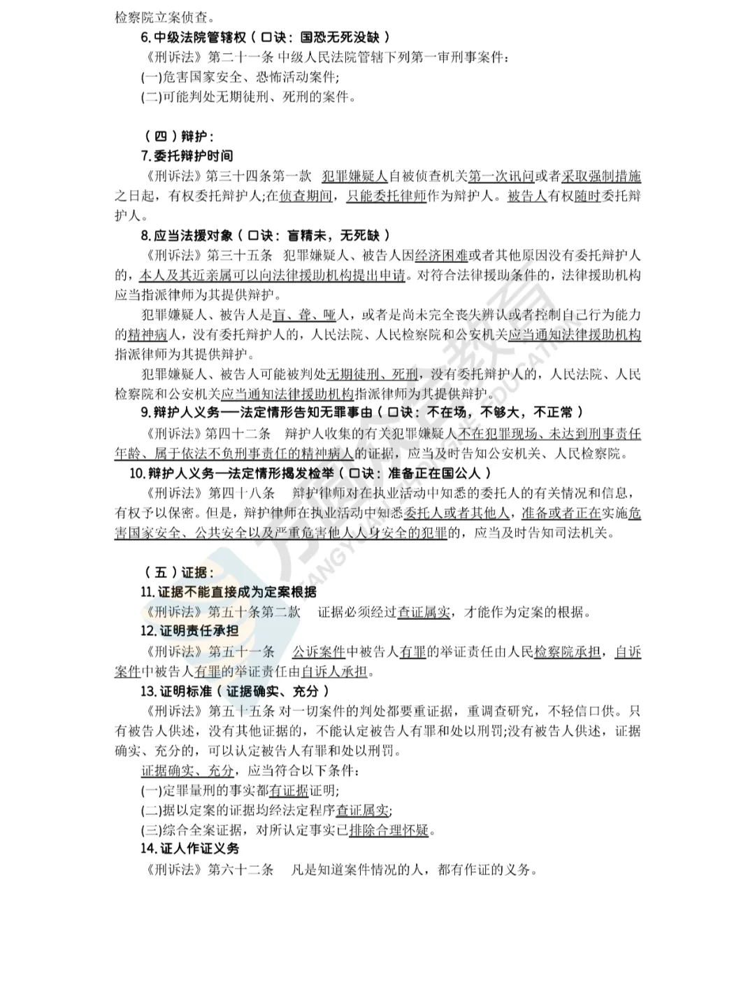
01 刑诉黄金必背40条
主观题,最怕写不出。内容哪里来?靠背,靠查。
查好说,学好大舅定位课,搜尽法条都不怕。那么需要背哪些法条呢?答案是,重要、好背且不好查的法条。对于方便检索而又难背的法条,何必去背?通过法条定位即可轻松找到。
以下,大舅为大家总结了十个专题(约40个法条),这些法条非常重要,要求背过。考场上若出现,不要检索法条,直接作答。若考到其他法条,立即检索,万一不得,莫慌,黑白配。


向本公众号后台(不是评论区)
发送文字“刑诉主观”
即可获得PDF完整版!
02 刑诉主观案例带写
长按下图二维码,一键听课



向本公众号后台(不是评论区)
发送文字“刑诉主观”
即可获得PDF完整版!
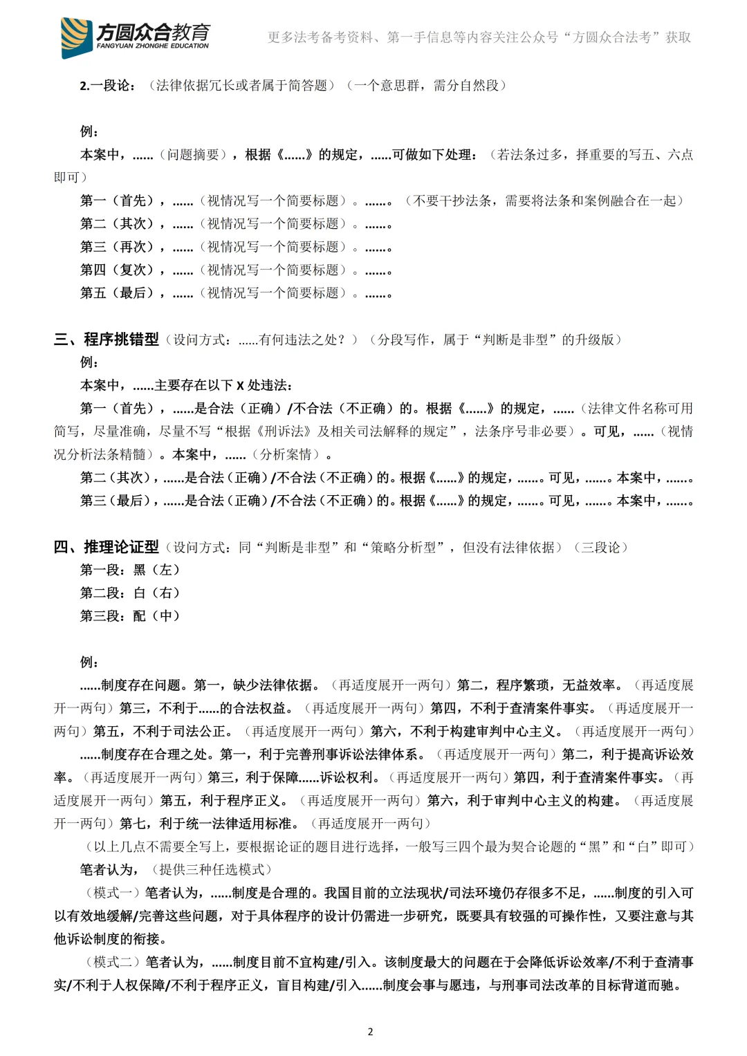
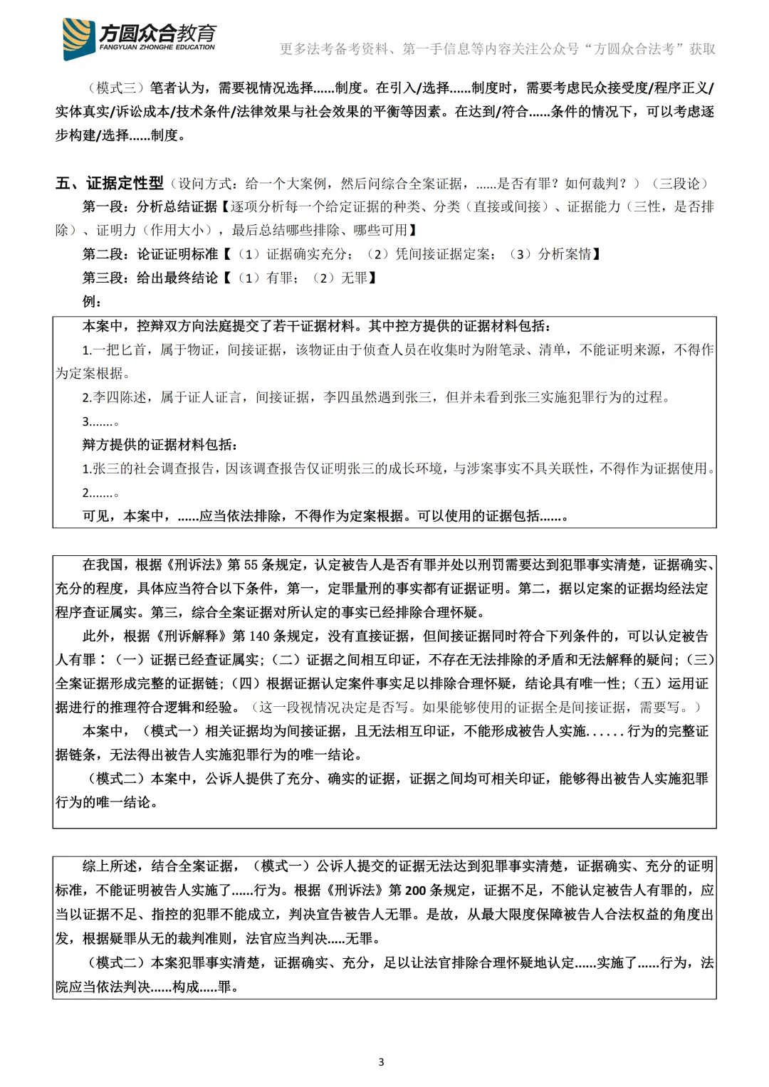
03 刑诉主观答题模板
大舅在2021年直播时,讲解了刑诉主观题答题模板,合合菌整理出相关文档,快码住!



向本公众号后台(不是评论区)
发送文字“刑诉主观”
即可获得PDF完整版!
2022法考主观题法条定位课
首发特惠
限量前10000名 199元
梳理法条架构 锁定法条位置
讲解法条逻辑 强化实战演练
长按下图二维码一键购买


点击“阅读原文”了解详情!
夜雨聆风