
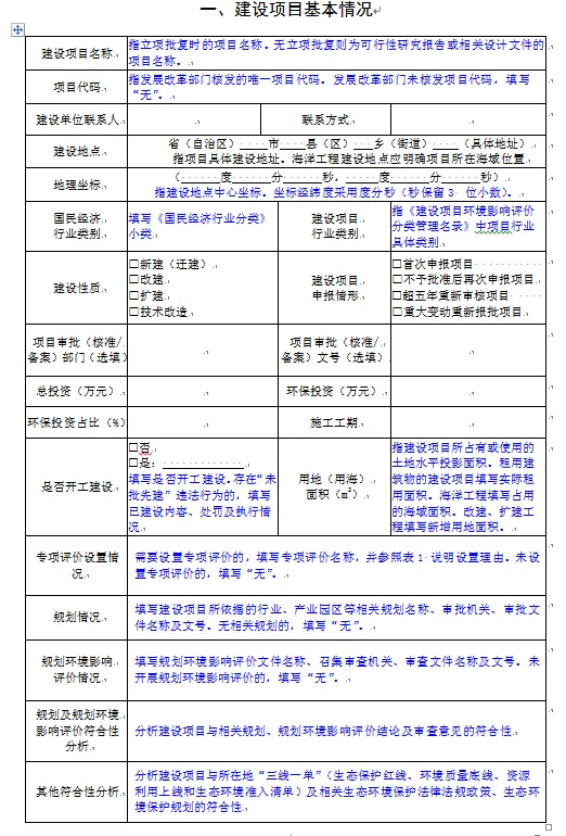
2021版建设项目环境影响报告表模板(精修版、精简版)及填写指南







近日热点:
环评爱好者网 长按二维码识别·即刻关注

微信号:eiafansbbs
长按二维码识别·即刻关注

微信号:eiafansbbs
有一种爱叫做【把爱好者公众号星标】

快把“环评爱好者网”公众号设为星标吧
每天第一眼就能看到Ta!
么么哒!
环评爱好者网微信关注环评行业资讯、政策、标准、技术和考试等最新动态,传播环评业界信息,打造最有影响力的环评行业微信服务平台。投稿请发送至eiafans@163.com或QQ:553978613
夜雨聆风