简历的重要性,牛皮tang就不多说了,你的简历写得好不好直接决定了你能得到多少面试机会。
对于应届毕业生来说找工作,学校、学历是很重要的,如果学校没有特别的优势,简历更重要,你不觉得吗?"
"可是这个应届生简历写得也太差劲了,这么烂的学历也想来应聘?"
"你是说......"
"我是说......"
一些学历较高、资历较深的老HR们,他们在这方面的经验要比这些初出茅庐、只知道胡乱编造的新手要丰富的多,这样的学历他们看不上,但是这并不意味着他们的眼光比这些人低!
他们只是不愿去看而已,他们在等着,等待一些新鲜血液的加入,他们希望在这些人中看到一点惊喜。
所以当有人拿着简历过来的时候,这些老HR们才会如此淡定地坐在那里看着。
他们想看看究竟谁才是有潜力的那位。
ps:文件截图
1) 传统简历模板,编号:jl01

2) 端庄简历模板,编号:jl02



3) 附自荐信简历模板,编号:jl03



4) 简洁简历模板,编号:jl04


5) 空白表格简历模板,编号:jl05


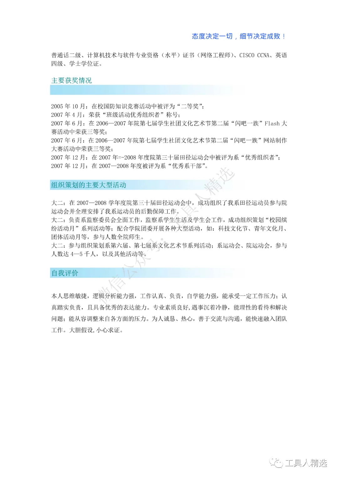
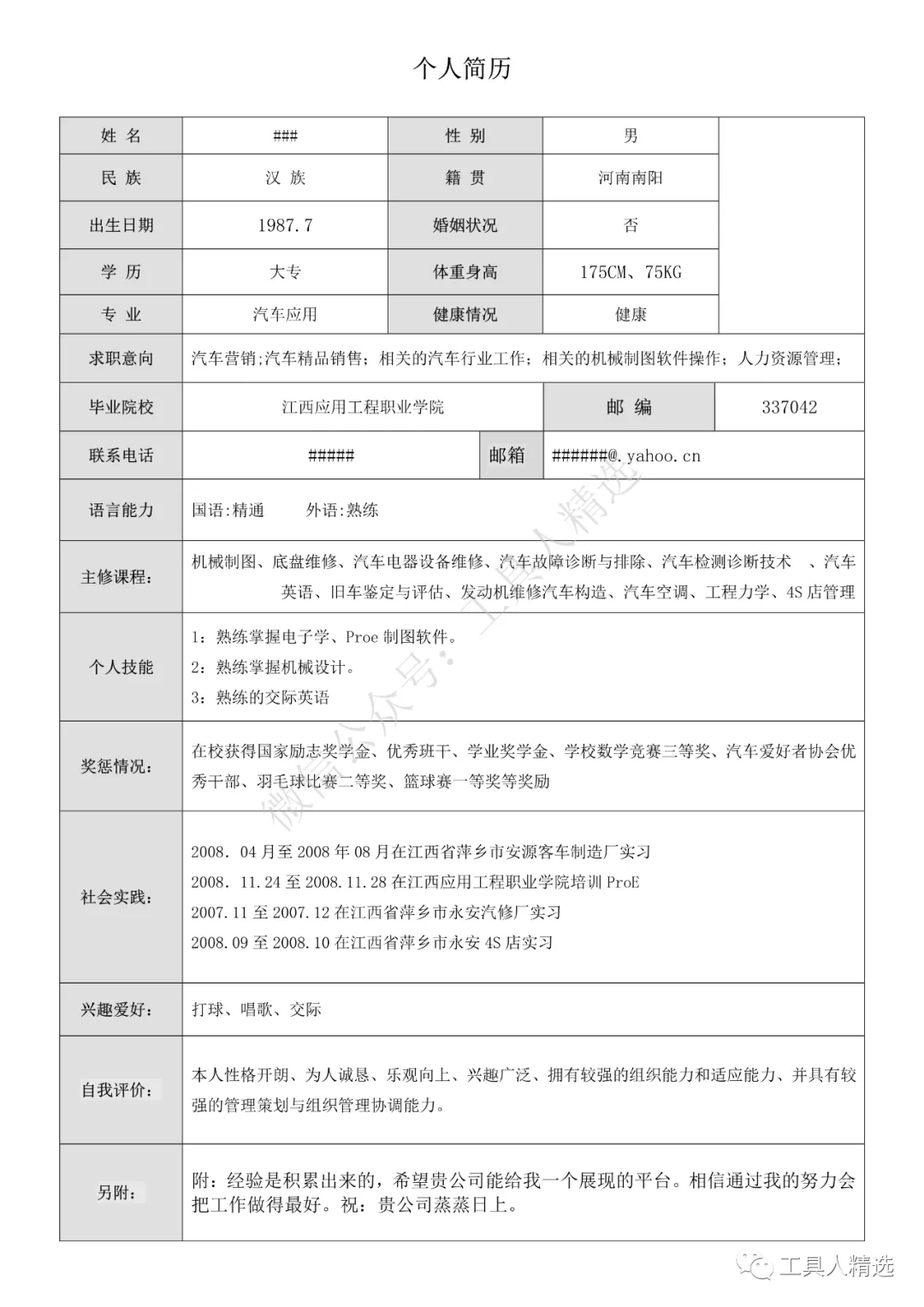
6) 汽车系简历模板,编号:jl0

7) 硕士简历模板,编号:jl07

8) 绚丽简历模板,编号:jl08



9) 艺术简历模板,编号:jl09

10) 优雅简历模板,编号:jl10




好了, 今天的分享就到这里,希望对大家有所帮助!

版权与免责声明
本文内容及相关资源均来自互联网,版权归原作者所有;资源仅供参考,不作商业用途;如有侵权,请通知:TGG4025!特别注意:因为共享软件属于非我原创的解锁(第三方)软件,可能会出现病毒报告&广告加群等(所有广告都不是我加的)!请慎用(如不放心,建议在虚拟机测试后使用)!一切不良后果由用户自行承担!(由于测试环境的限制,一些资源可能无法在某些模型或某些系统中运行;由于存储网盘的限制,部分资源会下载失败/无法下载。另外,个人存储空间有限,无法对所有资源进行备份。因此,建议大家第一时间将需要的资源保存到自己的存储空间中!给您带来的不便,敬请谅解!)

夜雨聆风