夜雨聆风
乐于分享
好东西不私藏
首页
教程
玩机教程
网站开发
WordPress
源码
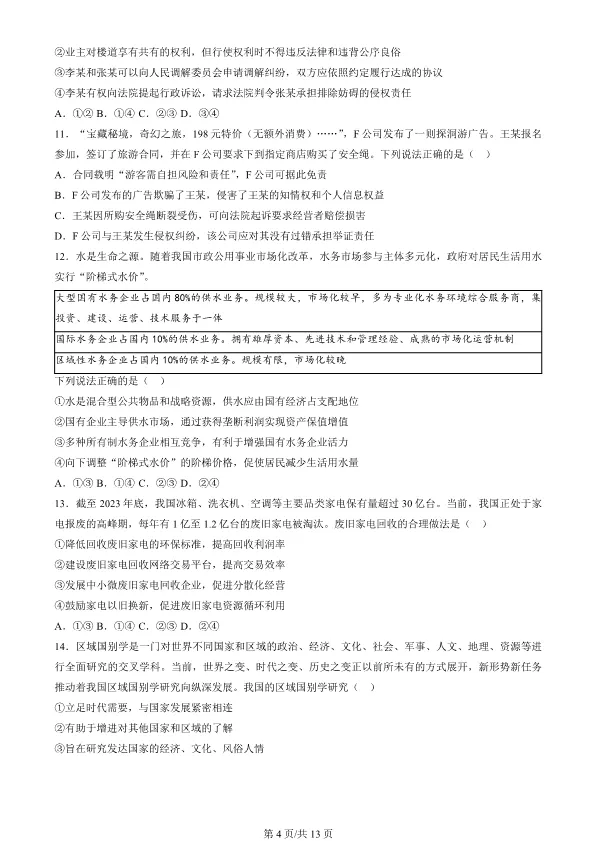
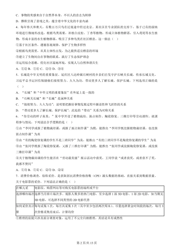
模板主题
网站源码
插件脚本
软件
手机应用
电脑应用
iOS专区
TV盒子
车机软件
办公开发
游戏
好片推荐
活动资讯
最新活动
科技资讯
其他资源
实用趣站
零散资源
谈天说地
关于我们
进制转换
毒鸡汤
画图板
代码运行
在线排版
今天吃啥
随机密码
在线Markdown
关注本站
微信
夜雨聆风
>
>
办公文件
>
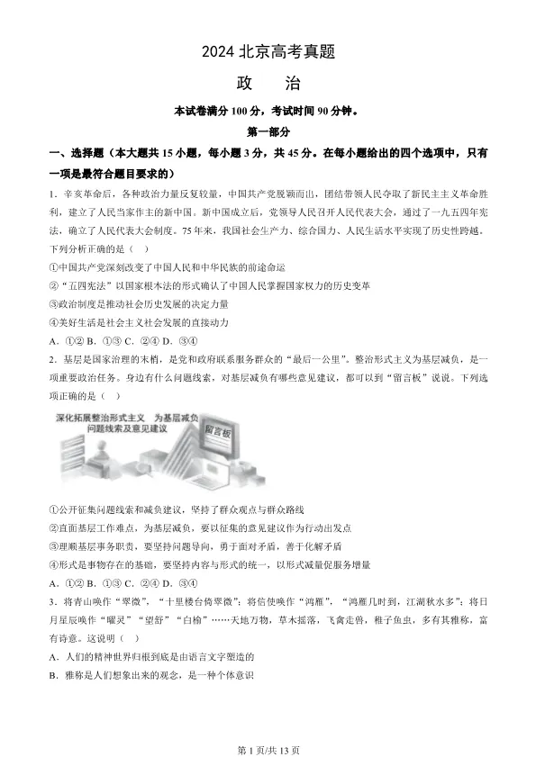
2024北京高考真题政治(有答案)【可下载】
2024北京高考真题政治(有答案)【可下载】
当前时间: 2026-03-14 19:49:37
分类:
办公文件
评论(0)
2024北京高考真题政治(有答案)【可下载】
2024北京高考真题政治(有答案) 电子版试卷获取,后台回复:试卷
上一篇
OpenClaw 保姆级安装部署教程(全平台通用,新手零门槛)附接入飞书
下一篇
下载可用,市政管网+检查井计算表格,输入数据一键出结果!