
资料来源:网络(如有侵权请联系作者删除)
获取方式:PDF完整版文末扫码获取
周包资料:9月第2周
更多资料:2022行业资料包
内容摘要
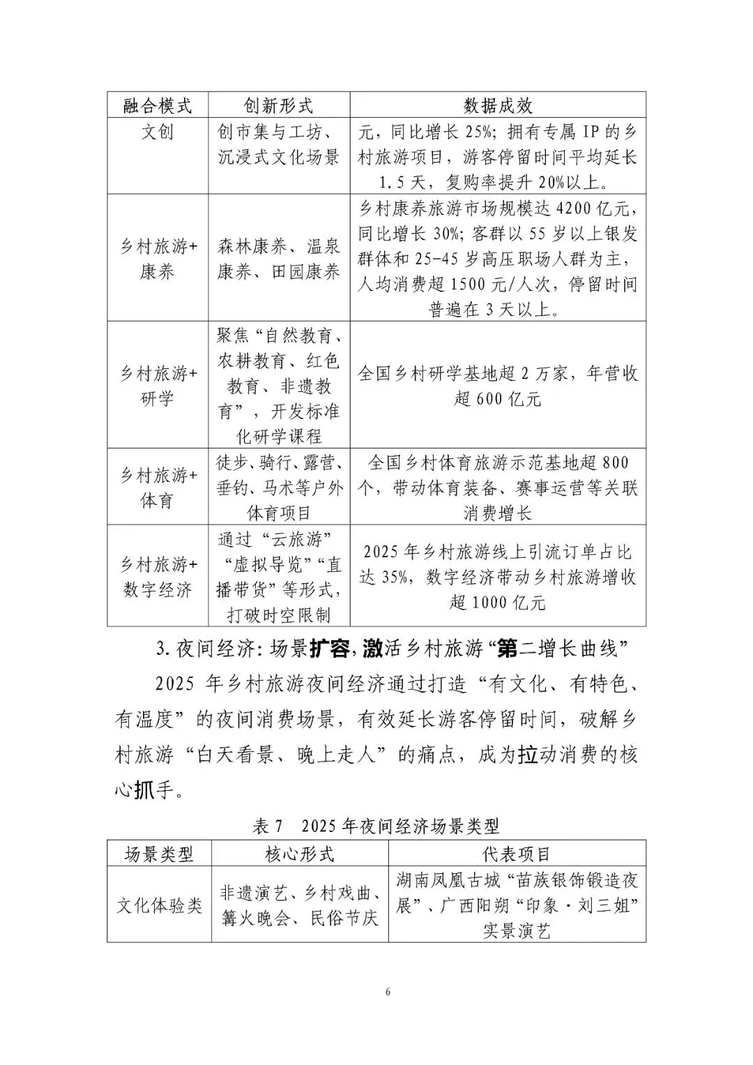
2025 年中央一号文件关于乡村文旅深度融合的部署要求明确提出:“深入实施农村产业融合发展项目,培育乡村新产业新业态。推进乡村文化和旅游深度融合,开展文化产业赋能乡村振兴试点,提升乡村旅游特色化、精品化、规范化水平。”此要求既立足“三农”工作全局,又紧扣文旅产业发展规律,为乡村文旅高质量发展提供了制度保障。
报告内容






受篇幅限制,仅为部分报告预览
完整版PDF领取方式
长按复制下方【暗号】
2025年度乡村旅游业发展情况报告-2026-29页
发给客服领取对应资料
识别下面二维码添加客服


-------------------------------------------------------------------------
*免责声明:以上报告均为本公众号通过公开、合法渠道获得,报告版权归原撰写/发布机构所有,如涉侵权,请联系删除;本号报告为推荐阅读,仅供参考学习,不构成投资建议。

往期报告精选▼











点分享

点收藏

点点赞

点在看
夜雨聆风