
餐饮行业正进入效率决胜、成本为王、数据驱动的时代。对于小龙虾、烧烤、火锅、中餐、快餐等各类餐饮门店与连锁品牌而言,人工成本高、食材损耗大、出餐不稳定、营销低效、会员沉睡、管理繁琐等痛点,长期制约盈利与扩张。OpenClaw(业内昵称“小龙虾”)是一款AI执行引擎+餐饮自动化智能体,它不只是聊天工具,更是能7×24小时干活、自动执行、闭环落地的数字员工,能把重复工作交给AI,把时间还给顾客与利润。
OpenClaw“小龙虾”是一款开源AI智能体,能部署在私有服务器上,通过自动化操作帮助餐饮企业提升效率、降低成本。它能自动回复顾客评价、汇总经营数据、管理会员、监控竞品等,实现24小时无间断工作。
部署后可节省人力成本(如每月减少1-3个岗位),降低食材损耗(从15%降至5%),并优化翻台率(提升10%-30%)。需注意需先标准化流程并编写详细操作指南(SOP),数据安全性高,适合连锁店或流程规范的餐厅。本指南以实战、落地、可量化为原则,从“是什么—怎么装—怎么用—各岗位SOP—提效/降本/增收全场景—风险与收益—案例与数据”完整拆解,帮助餐厅老板、店长、厨师长、财务、运营快速上手,用OpenClaw真正做到:人少干活、店少花钱、客多复购、营收多增长。
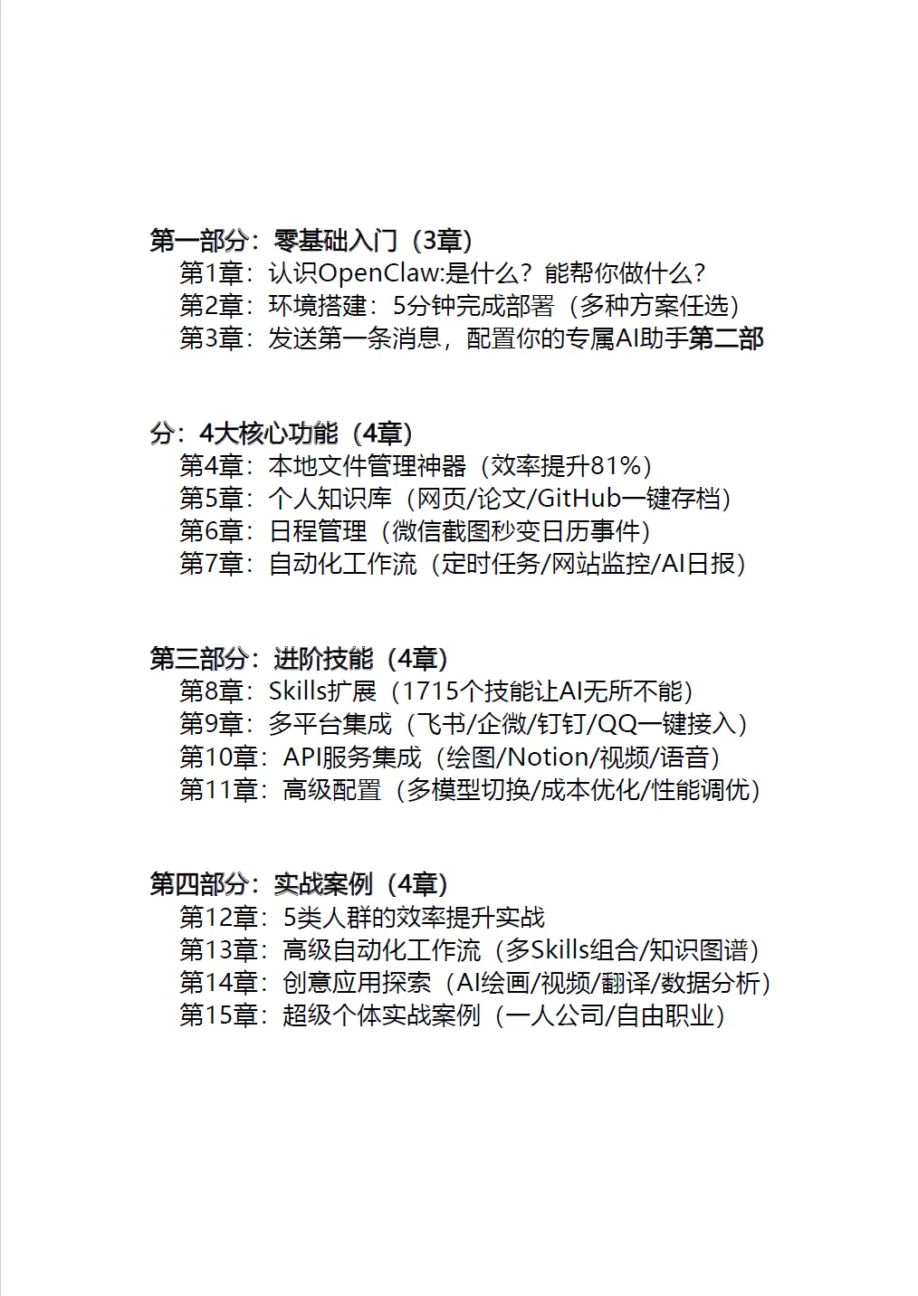
一、OpenClaw“小龙虾”:餐饮人的AI数字员工到底是什么?
OpenClaw(也被昵称为“龙虾”)自2026年初爆火以来,已经从极客圈的工具迅速演变为一场席卷金融、政务、创业和企业提效等多个领域的生产力革命。

1

📈 金融投研:
效率提升10倍,券商全员“养虾”

在金融投研圈,OpenClaw已经成了名副其实的“超级员工”。截至3月初,已有方正证券、中信证券、广发证券、东吴证券等八家券商发布了专题研报,手把手教从业者部署和使用OpenClaw。更夸张的是,十余家券商密集举办了主题路演,平均每场参与人数突破百人,热门场次甚至吸引了上千人次在线围观。

在实际效能上,OpenClaw带来的提升是惊人的。东北证券指出,给OpenClaw安装特定的20个技能包,能让投研效率飙升10倍以上。以往,分析师处理每日海量公告需要人工摘录,现在通过OpenClaw的自动化信息处理Skill,能自动抓取、分类识别关键信息,并生成汇总报表定时推送,将人工从繁琐工作中彻底解放。在更复杂的“研报复现”任务中,OpenClaw可以解析研报逻辑、拉取数据、编写代码进行回测,将过去需要一整天的工作量压缩至一小时之内。国金证券更是展示了如何用OpenClaw搭建“每日A股公告信息汇总及定时发送”的Skill,整个过程完全不需要人工干预。
2

🏛️ 政务服务:
5小时处理7000条数据,精准识民情

OpenClaw的能力也延伸到了数字政府建设的前沿。在江苏宜兴,基于OpenClaw架构本地化部署的“政务小龙虾”已正式上岗。它深度整合了全市100余万条热线工单数据,承担起智能派单、智能分析的重任,让民生诉求处置从人工分拣的耗时易错,升级为秒级精准派单。

在深圳福田区,效能提升更为直观。据一线工作人员反馈,以前单人完成一份民意诉求调研报告需要2至4周的时间。而“政务龙虾”部署后,面对7000多条数据,仅需5个小时就能分析出结果,并自动生成可视化报表。它还能精准识别热点问题和潜在风险,助力政府从“事后处理”转向“事前预防”。目前,福田区的“政务龙虾”已在民生诉求分析和卫生许可辅导等岗位“上岗”,审批效率提升了2至3倍。
3

👤 个人创业:
单人效率提升8-10倍,“一人公司”成真

OpenClaw极大地降低了个体创业的门槛,让“一人公司”(OPC)从概念走向现实。春节期间,猎豹移动CEO傅盛因伤卧床,他用OpenClaw搭建了由8个Agent组成的自动化团队,替自己写公众号、做短视频,没有写一行代码就完成了一个团队的工作。
这种模式正在被无数创业者复制。《2025年中国数字经济创业白皮书》显示,全国已有超1200万个体创业者选择OPC模式,而AI技术让单人效率预估可提升8-10倍。例如,创业者“Max”将OpenClaw深度融入业务,让AI自动核查邮箱筛选信息、抓取国际资讯生成自媒体选题,再通过内容获客,形成了“AI提效+内容获客+服务变现”的完整商业闭环。据预测,一人公司的市场规模在2026—2030年间有望突破8000亿元。
4

🏢 企业提效:
全员“养虾”,整体效率提升20%

在企业层面,OpenClaw同样展现出强大的赋能效应。南京一家人工智能公司的创始人张泽伟,在春节后要求公司全员使用OpenClaw。结果是立竿见影的:公司整体工作效率提升了20%。他举例说,以往项目经理写项目开发日志至少需要一两天,现在只需向OpenClaw下达指令,它就能在一两分钟内自动生成最合理的日志。

此外,OpenClaw的爆火还催生了一个新兴的“上门安装”服务市场。据报道,有海外创业者靠此服务一周赚了2万美元,估算年收入可达100万美元。在国内,从150元的上门服务到各大云厂商推出的一键部署方案,都在降低着普通人接触和使用这款强大工具的门槛。仅在春节期间,依托OpenClaw技术自动化的Agent就帮助商家完成了上亿笔跨境和国内订单,极大缓解了假期人力短缺问题
1.1 核心定位
OpenClaw是能动手、会执行、可记忆、跨系统的AI智能体,区别于普通AI只“说不做”,它能直接操作收银系统、库存软件、外卖平台、微信/企微、Excel、浏览器,完成从指令→拆解→执行→纠错→汇报的全流程。对餐饮来说,它就是:
- 不用社保、不请假、不抱怨的全能助理
- 管库存、算毛利、控损耗的成本管家
- 盯出餐、管流程、提标准的后厨督导师
- 发券、唤醒、促复购的私域运营官
- 做报表、算营收、给建议的数据分析师
1.2 餐饮必知3大核心能力
1. 系统级执行:操控鼠标键盘、文件、软件、网页,对接收银/库存/外卖/会员系统,自动跑流程。
2. 持久记忆学习:记住门店菜品、成本、客群、偏好,越用越准,越用越贴合门店。
3. 零代码自然语言指挥:老板/员工用大白话下达指令,无需编程、无需技术,即学即用。
1.3 餐饮落地价值(可量化)
- 人力成本降低30%–60%
- 食材损耗从15%+降至5%以内
- 出餐效率提升20%–40%
- 会员复购提升15%–25%
- 毛利核算从T+1变为T+0实时可见
- 营销试错成本降低70%,曝光转化提升1倍+
二、30分钟快速部署:餐饮门店“养虾”零门槛步骤
2.1 部署前准备
- 设备:Windows电脑/轻量服务器(门店收银机即可)
- 账号:收银系统、外卖平台、企微/微信、供应商联系方式、库存表
- 目标:先抓最痛3件事(损耗高、人工忙、复购低),不贪多、先跑通
2.2 四步部署法(小白版)
1. 安装与授权
下载OpenClaw客户端,一键安装;开启沙箱安全权限,仅开放餐饮相关软件操作权限,数据本地存储、不外流。
2. 模型与技能配置
接入通用大模型,在ClawHub技能市场安装餐饮专属Skill:库存预警、毛利计算、外卖自动回复、会员唤醒、报表生成、采购建议。
3. 门店信息投喂
上传菜单、BOM表、成本卡、库存阈值、营业时间、供应商清单、会员规则,让AI认识你的店。
4. 通道绑定
绑定企微/微信/飞书,手机发消息即可远程指挥,店长不在店也能实时管控。
2.3 安全与合规(餐饮必看)
- 开启沙箱模式,仅允许操作指定文件夹与软件,杜绝误操作
- 数据本地留存,满足餐饮经营隐私与合规要求
- 权限分级:老板/店长/员工不同操作范围,防止越权
三、提效率:用OpenClaw把人效翻一倍,少招人、多干活
3.1 前厅:解放服务员,把时间留给顾客
- 自动迎宾与应答:外卖评论、到店咨询、订位查询,AI自动回复,复杂问题转人工
- 订位与排队自动化:自动登记、短信提醒、超时重排,减少漏单、错单
- 结账与开票自动化:核对账单、发起开票、整理票据,自动归档,财务对账零压力
SOP指令示例
- “每天11:00–13:00、17:00–20:00自动回复外卖咨询,催单安抚话术统一”
- “每晚21点整理当日订位清单,同步到店长企微”
3.2 后厨:标准化+少出错,出餐快、口碑稳
- 标准菜谱自动执行:把SOP转化为AI指令,监控火候、分量、工序,稳定口味
- 出餐超时预警:订单超过阈值自动提醒,减少积压与客诉
- 设备与工序协同:多档口自动排单,优先出急单、大单、预制菜
实战效果:3人档口变1人值守,人力直降40%,出错率降至原来1/17。
3.3 管理:报表自动跑,老板少熬夜
- 自动生成日报/周报/月报:营收、客流、单均、热销/亏损菜、时段分布
- 跨平台数据汇总:美团、饿了么、堂食、私域自动合并,不用手动复制粘贴
- 异常实时告警:突增退单、毛利异常、库存不足、大额优惠滥用
SOP指令示例
- “每天9点给我发昨日营业日报,标出亏损菜与高损耗原料”
- “当某菜品毛利低于35%,立即预警并给出调价/换料建议”
四、降成本:把每一分钱攥在手里,损耗少、浪费少、花钱准
4.1 食材成本:餐饮最大黑洞,AI一键堵上
- 智能库存监控:入库、出库、领用、盘点自动记录,临期预警、滞销提醒
- BOM成本实时核算:每道菜原料成本、人工、能耗、毛利自动算,清晰可见
- 智能采购建议:按历史销量、天气、节假、活动、周度波动生成采购单,不多进、不少进
实战数据:损耗从15%+降至4%–6%,月省几千到几万原料成本。
4.2 人力成本:把重复工作交给AI,人做高价值事
- 替代岗位:数据录入、盘点、对账、回复、发券、整理票据
- 效果:门店减少1–2名兼职/基础岗,月省3000–8000元
- 员工转型:从“跑腿打杂”变“服务顾客、提升体验”
4.3 营销与浪费成本:不花冤枉钱
- 优惠策略智能管控:防止滥用、叠加错误,自动核销、统计ROI
- 滞销品智能促销:临期原料推荐组合菜、套餐、特价,变浪费为营收
- 投放效果自动追踪:外卖推广、同城引流、到店活动自动算投产比
五、多赚钱:OpenClaw增收3大引擎——提毛利、做复购、扩客流
5.1 毛利优化:砍掉亏损菜,放大利润菜
- 自动诊断菜品结构:标出利润王、流量款、亏损菜、边角料
- 智能建议:涨价、减量、换原料、做套餐、下架优化
- 动态定价:高峰/平峰、雨天/晴天、节假/日常自动微调,收益最大化
5.2 会员私域:沉睡会员变回头客
- 自动分层:新客、高频、沉睡、高客单、口味偏好
- 自动唤醒:30天未到店自动发券;生日、节日自动关怀
- 个性化推荐:爱吃辣、常点虾、爱喝酒,精准推送套餐与新品
实战效果:沉睡会员唤醒率20%+,复购率提升15%–25%。
5.3 营销自动化:低成本、高转化
- 文案/海报自动生成:新品、活动、节日、外卖海报一键出
- 跨平台自动发布:朋友圈、社群、外卖店铺、点评自动更新
- 评价自动管理:好评感谢、差评安抚、问题汇总整改,提升评分与流量
六、全岗位SOP:老板/店长/厨师/财务/收银怎么用?
6.1 老板:抓结果、控风险、看增长
- 每日营业简报、异常预警、成本健康度、利润诊断
- 远程指令:查库存、看排队、调活动、核账单
6.2 店长:管流程、提人效、稳服务
- 订位、排队、出勤、卫生、巡检自动提醒
- 员工绩效、客诉汇总、高峰保障自动跑
6.3 厨师长:管标准、控损耗、保口味
- 原料预警、领用记录、出餐SOP、口味稳定监控
- 滞销与临期原料利用方案自动推送
6.4 财务:零差错、快对账、省时间
- 营收核对、发票整理、成本分摊、毛利报表自动生成
- 供应商对账、流水汇总、月度经营分析一键导出
6.5 收银/服务员:少出错、快响应、多服务
- 自动结账、开票、应答、催单安抚
- 高峰自动分流,减少顾客等待与不满
七、餐饮全场景实战指令库(直接复制用)
7.1 库存与成本
- “监控小龙虾、生蚝、牛肉库存,低于安全库存自动提醒并生成采购单”
- “每日盘点后自动算损耗,超过5%标红并给出原因”
7.2 营收与报表
- “每日9点汇总堂食+双外卖平台营收、单均价、客流量、热销TOP10”
- “每周一给我上周毛利分析,标出亏损菜与优化建议”
7.3 会员与复购
- “筛选30天未消费会员,自动发20元券,短信+企微同步发送”
- “生日会员7天内自动发券与祝福,到店提醒服务员”
7.4 后厨与出餐
- “出餐超过15分钟自动预警,优先制作并通知服务员安抚”
- “每日汇总出餐错误与退菜原因,形成改进清单”
7.5 营销与活动
- “雨天自动启动外卖加赠活动,更新外卖店铺公告”
- “周五至周日自动推送周末套餐海报到社群与朋友圈”
八、不同业态适配方案:小龙虾店/烧烤/火锅/快餐/中餐
8.1 小龙虾专卖(核心场景)
- 原料损耗管控:活鲜库存、死亡损耗、用量预警
- 季节波动:旺季自动加人加库存、淡季自动控成本
- 口味标准化:香辣/蒜蓉/十三香自动执行SOP,稳定口味
8.2 烧烤/夜宵
- 夜间自动应答、排队管理、外卖催单
- 串品损耗与预制化管理,提升翻台
8.3 火锅/中餐
- 锅底与小料成本核算、拼盘优化
- 大桌订位、排队、加菜、结账全流程自动化
8.4 快餐/简餐
- 出餐极速化、库存极简、毛利刚性管控
- 外卖自动接单、打印、回复、催单
九、收益测算:一家店一年能多赚多少钱?(以200㎡小龙虾店为例)
9.1 降成本(年省≈10万–18万)
- 人力成本:减少1名基础岗,年省5万–7万
- 食材损耗:从15%降至5%,年省4万–8万
- 管理与对账:减少错误与浪费,年省1万–3万
9.2 提效率(年增≈8万–15万)
- 翻台提升:出餐快、等待短,翻台增10%–15%
- 人力解放:服务更好,客单提升5%–8%
9.3 多赚钱(年增≈12万–25万)
- 复购增收:会员复购提升,年增6万–12万
- 毛利优化:菜品结构调整,年增6万–13万
9.4 综合结论
投入几千元,年回报10倍+,回本周期1–3个月。
十、常见问题与避坑指南
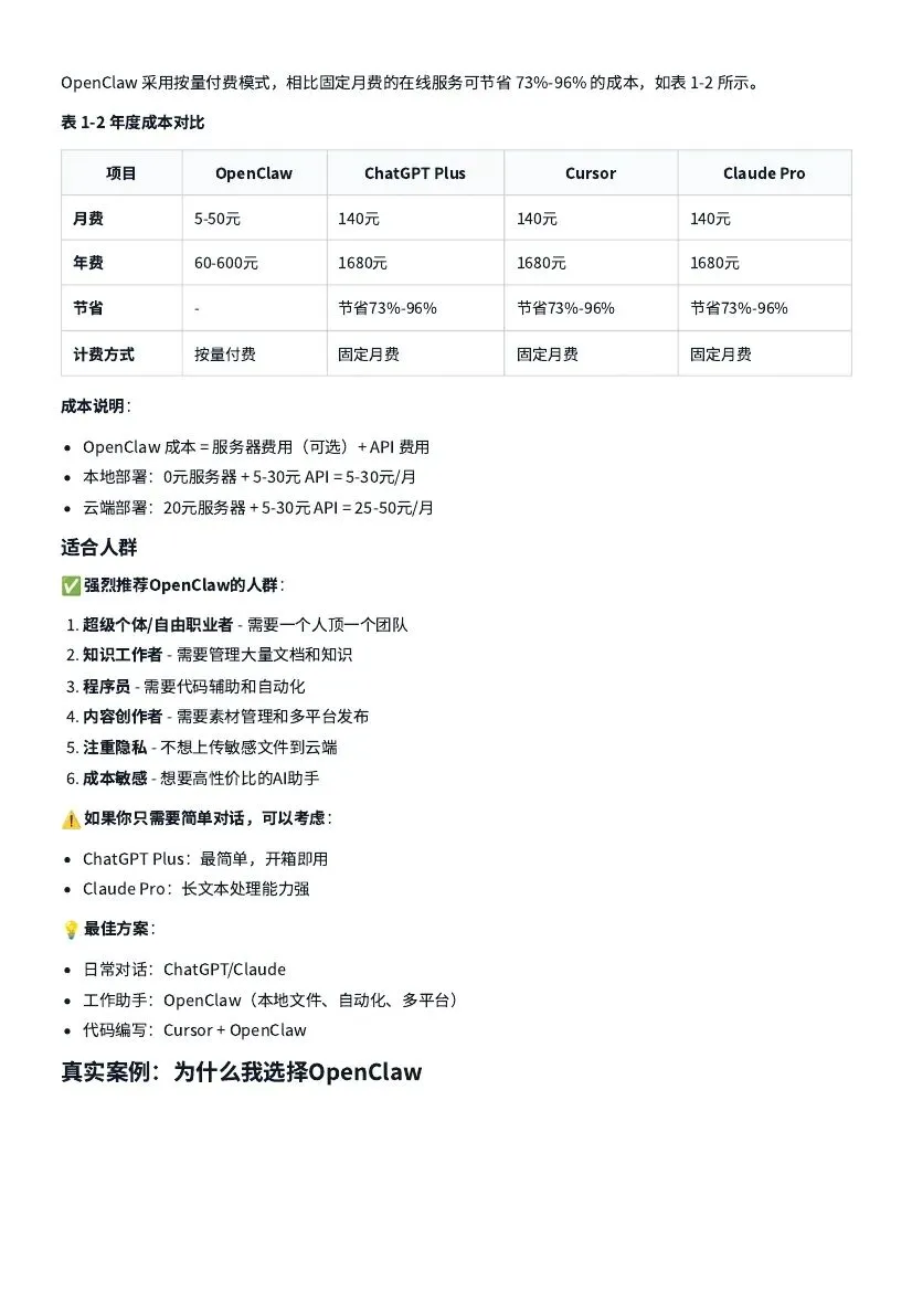
10.1 会不会很贵?
- 基础版月费低,技能按需安装,小门店几百元即可起步
- 用节省的人工与损耗覆盖成本,净赚
10.2 员工不会用怎么办?
- 零代码、大白话指挥,10分钟上手
- 提供标准指令库,复制粘贴就能用
10.3 数据安全吗?
- 本地部署、沙箱权限、数据不外出
- 餐饮经营信息全程可控
10.4 会不会替代员工?
- 不替代,只解放员工:把重复工作给AI,把服务与体验给顾客
十一、总结:OpenClaw让餐饮回归本质——好吃、便宜、快、赚得多
餐饮的竞争,最终是效率与成本的竞争。OpenClaw“小龙虾”不是噱头,而是能立刻落地、立刻省钱、立刻增收的实战工具。它帮餐厅解决三件事:
1. 提效率:人少干活、店快运转
2. 降成本:损耗少、浪费少、花钱准
3. 多赚钱:毛利高、复购高、客流稳
对于正在经营的餐饮门店,越早用AI,越早建立壁垒;对于连锁品牌,AI能把单店成功复制到百店千店,实现标准化、规模化、利润化。
用好这只“小龙虾”,让你的餐厅:少操心、少花钱、多翻台、多复购、稳稳赚钱。
我还可以帮你:
1. 把这份指南精简成2页PPT版,用于内部培训
2. 生成门店落地执行表+每日指令清单,直接打印使用
你是否在为 OpenClaw 的复杂功能头疼?想快速掌握这款开源工具的核心技巧,却苦于找不到系统教程?📚 这份843页的《OpenClaw完整指南》就是你的救星!

报告获取方式
长按下方二维码
回复: 龙虾
报告地址:
https://pan.quark.cn/s/facfe20beb71
点击阅读原文获取



















夜雨聆风