
锋行链盟推荐阅读
来源:老喻(孤独大脑)
以下是内容详情
一、技术定位:从「对话」到「执行」的范式跃迁
OpenClaw的本质是给大模型装上「手脚」,其核心价值在于实现了AI从「能说」到「能做」的跨越:
技术突破:通过三层架构(输入层-引擎层-执行层)实现闭环控制,确保AI操作的可观测、可验证、可回滚。
关键创新:
单线程串行循环:牺牲并发效率换取安全性,避免多任务并行导致的系统污染。
MCP标准化接口:工具调用标准化,使AI能力可插拔扩展(如浏览器、API、本地工具)。
与竞品的本质差异:
原生OpenClaw:用户主权至上,数据私有化,工具扩展自由度高(适合技术极客与长期资产建设)。
腾讯QClaw:微信生态入口便捷,但数据流经腾讯服务器,适合轻量级体验。
字节ArkClaw:云端SaaS化,适合企业级部署,但存在云端存储与订阅依赖风险。
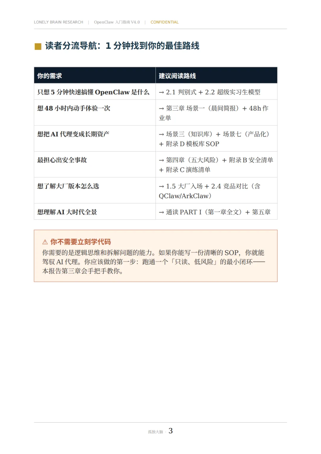
二、应用场景:聚焦「结构化重复劳动」的替代价值
OpenClaw的最佳实践场景需满足三个特征:规则明确、容错性强、可验证性高。以下是七大典型场景的深度分析:
场景 | 核心价值 | 风险控制要点 |
|---|---|---|
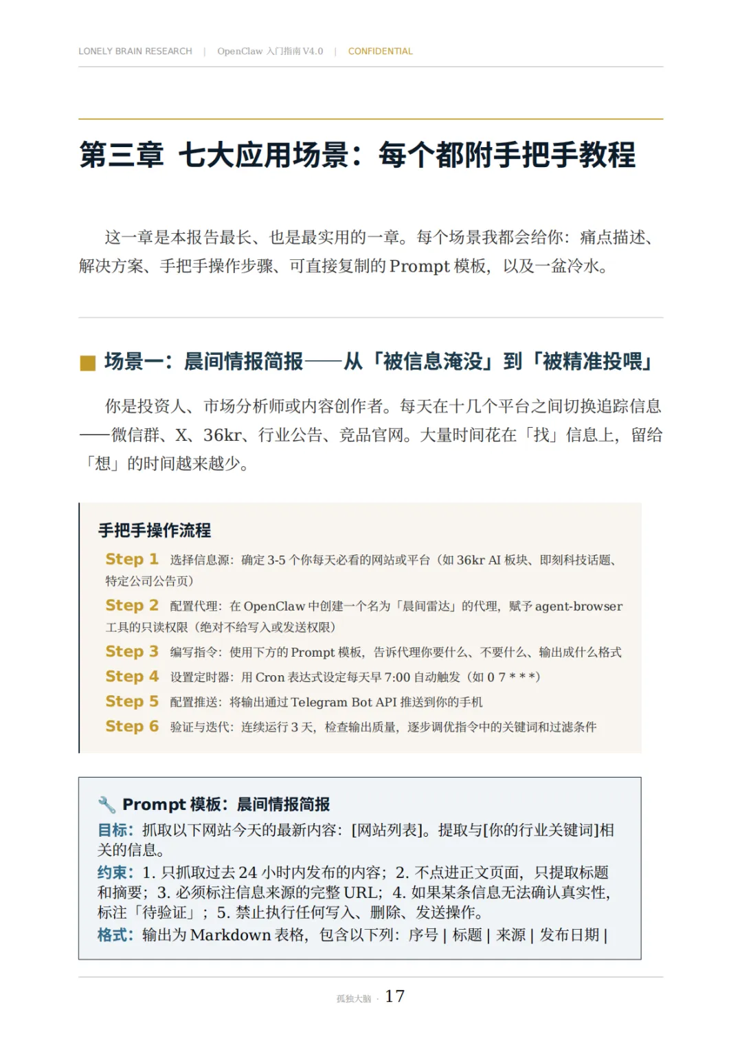
晨间情报简报 | 信息降噪与聚合 | 只读权限、多源交叉验证 |
邮件/文档自动化 | 80%搬运工任务的替代 | 专用邮箱通道、人工二次确认 |
个人知识库 | 散落知识的复利化存储 | PARA分类法、定期记忆清洗 |
投研周报 | 信息筛选与可信度分级 | 多源矛盾标注、禁止主观推测 |
选题漏斗 | 结构化创意生产 | 反常识选题占比≥30%、时效性分级 |
工作流串联 | 消灭上下文切换成本 | 人工断点设计、链路压力测试 |
方法论产品化 | 突破个人时间天花板 | 数据隔离、责任归属条款 |
关键洞察:
知识复利效应:通过结构化知识库(如PARA体系),可实现卡片间33,670种潜在关联,形成指数级价值增长。
工作流脆弱性:自动化链路需预设降级方案(如API失效时的本地备份),避免单点故障导致全局瘫痪。
三、风险框架:构建「最小伤害」的安全基线
OpenClaw的风险本质源于「执行能力失控」,需建立三层防护体系:
风险类型 | 典型案例 | 控制措施 |
|---|---|---|
权限失控 | Meta邮箱删除事件 | 默认只读、人工二次确认锁 |
成本失控 | 未设上限的Token烧毁事件 | 硬预算上限、会话循环次数限制 |
幻觉物理化 | 虚构API调用导致系统崩溃 | 沙箱隔离、人工审核前置 |
上下文腐烂 | 安全规则被遗忘 | 不可变系统提示词、定期记忆清洗 |
思考外包 | 过度依赖AI导致认知退化 | 每日2小时独立思考时间 |
安全基线三原则:
权限锁:初始化时仅授予「只读」权限,高危操作需短信/生物识别二次确认。
预算锁:云端版设定日Token上限(建议$10/天),本地版监控GPU显存占用。
环境锁:所有生产环境任务必须在Docker沙箱中运行,保留物理断电终止权限。
四、理性实践框架:从「最小闭环」到「资产沉淀」
OpenClaw的价值释放遵循「验证-迭代-资产化」的螺旋上升路径:
48小时最小闭环验证
任务选择:选择「可逆、低影响」场景(如晨间简报)。
Prompt工程:采用「岗位JD式指令」,明确目标、格式、禁止动作(示例见文档)。
验收标准:输出格式一致性、来源可溯性、无越权操作。
资产沉淀与复用
Prompt模板库:按场景分类存储(如
/prompts/投研周报/),版本化管理(v1.0→v1.1)。工作流SOP:将高频任务封装为可复用的技能模块(如
email-triage.skill)。知识图谱化:通过知识库构建跨任务关联网络,形成「思考脚手架」。
规模化扩展原则
风险梯度推进:从「可逆任务」向「不可逆任务」逐步过渡(参考投入-回报矩阵)。
混合智能模式:AI负责信息处理与初步决策,人类保留最终裁决权(如财务审批需双人复核)。
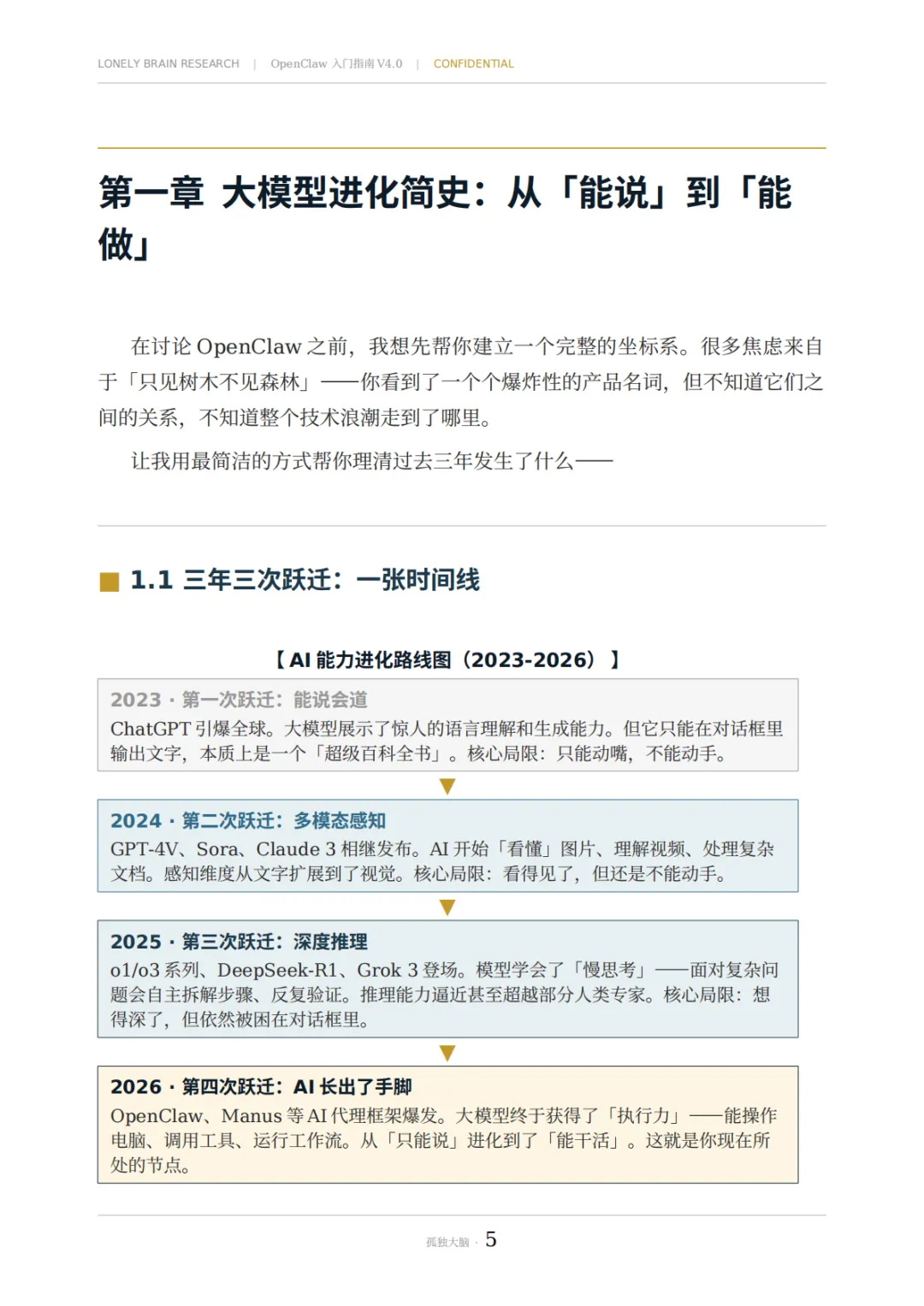
五、未来演进:AI代理的「三浪叠加」
第一浪(2026-2027):工具层爆发,OpenClaw等框架完成市场教育。
第二浪(2027-2028):协议层标准化,跨平台代理协作成为可能(如AgentGPT联盟)。
第三浪(2028-2030):认知层突破,AI代理深度嵌入组织流程,重构职业分工。
关键趋势预判:
主权争夺:企业将优先选择数据本地化部署方案(如原生OpenClaw),个人用户面临「便利性vs隐私」的持续权衡。
伦理立法:各国将出台AI代理监管法案,重点规范数据主权、责任归属与算法透明度。
六、决策建议:聪明人的「非对称优势」策略
短期行动:
立即尝试「48小时入门作业单」,验证AI代理的实际价值。
构建个人Prompt模板库,将高频任务标准化(如邮件分类、数据抓取)。
中期布局:
将核心业务流程封装为可复用的「数字资产」(如客户响应SOP、投资分析框架)。
探索「方法论产品化」路径,通过托管服务(如Kimi Claw)实现知识变现。
长期坚守:
定期更新安全基线,适应OpenClaw新版本特性(如ArkClaw的企业级集成)。
保持技术谦逊,警惕「工具崇拜」陷阱——AI是放大器,而非替代品。
结语:驾驭工具,而非被工具驾驭
OpenClaw的出现标志着「执行力平权」时代的到来,但其价值释放高度依赖用户的理性认知框架。真正的竞争优势不在于掌握最新工具,而在于:
资产沉淀能力:持续积累Prompt模板、工作流与知识图谱。
风险管控意识:建立「最小伤害」的安全基线。
人类独特价值:保持独立思考、价值判断与创造性洞见。
正如老喻在结语所言:「在算力时代,做那个提灯的人。」 技术浪潮奔涌向前,而清醒的认知与审慎的行动,才是穿越周期的核心护城河。

















【锋行链盟】

锋行链盟一站式企业全周期赋能平台
已累计服务付费会员超 5000+,构建起高粘性、高价值的企业服务生态。依托由研究院、上市公司高管、创始人、投资人、券商投行、高校及政府机构组成的高端会员生态,为企业提供资源共享、专业人才对接、项目合作及港股 / 纳斯达克上市等全链条服务。
资源共享
汇聚企业、投资机构、政府部门、科研院所等核心资源,实现信息、渠道与机会互通。
项目合作与产业协同
提供产业链上下游匹配、技术合作、政企合作、园区落地、项目路演等合作机会。
专业化上市服务
由资深投行背景团队提供全流程上市辅导,助力企业登陆资本市场:
上市前期筹备
企业上市资质诊断、合规性梳理、财务规范指导、股权架构设计;
上市路径规划
结合企业实际情况,纳斯达克、香港联交所等多板块上市路径分析与选择建议;
中介机构对接
精准对接头部券商、知名律所、会计师事务所、保荐机构,降低沟通成本;
资本运作支持
涵盖上市融资、并购重组、再融资等全流程财务顾问服务,保障上市进程顺畅。
夜雨聆风