
锋行链盟推荐阅读
来源:中科算网旗下的算泥AI开发者社区
以下是内容详情
前言
欢迎来到大模型应用开发的新纪元。曾几何时,我们与大型语言模型(LLM)的互动,更像是一门“炼丹术”。我们小心翼翼地调整着提示词(Prompt)的每一个字眼,试图通过精妙的语言“咒语”来“调教”出一个行为符合预期的模型。这便是“提示工程”(Prompt Engineering)的黄金时代——一个充满了奇技淫巧与个人英雄主义的探索阶段。然而,正如内燃机的发明最终让位于交通系统的构建,我们正处在一个相似的转折点:单纯的“点火”技巧已不足以支撑未来,构建一个高效、可靠、智能的“交通网络”——即上下文系统(Context System)——正成为新的核心议题。
为什么是“上下文系统”?
进入2026年,一个日益清晰的共识正在形成:在基础模型能力逐渐趋同的背景下,决定一个AI应用成败的关键,不再仅仅是其背后模型的规模或参数量,而在于它如何工程化地构建、管理和经营其上下文。正如Anthropic公司的研究所指出的,构建AI应用的焦点正在从“寻找正确的词语”转向一个更宏大的问题:“什么样的上下文配置最有可能引导模型产生我们期望的行为?”
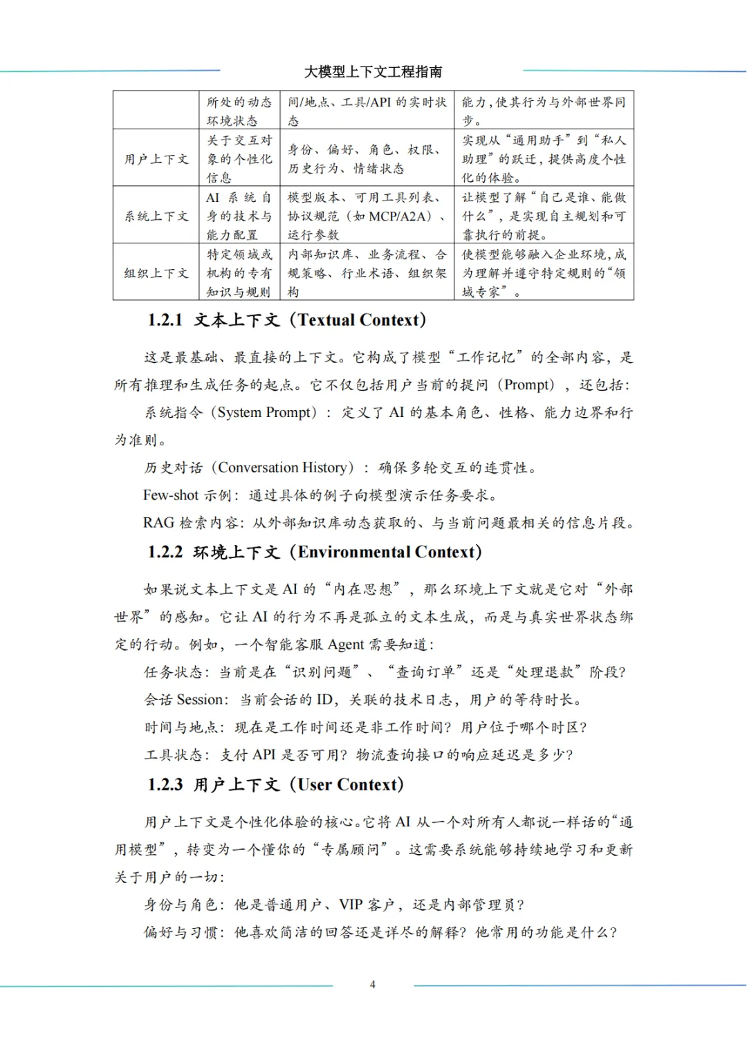
这标志着一次深刻的范式跃迁。我们不再将模型视为一个被动的、等待指令的黑箱,而是将其看作一个复杂信息系统中的核心推理引擎。这个引擎的燃料,就是“上下文”。上下文不仅仅是用户输入的那几句话,它是模型在做出每一次决策前所能“看到”的整个世界。这个世界可以包括:
即时指令:当前的Prompt和系统指令。
历史记忆:过往的对话、用户的偏好与身份。
外部知识:通过检索增强生成(RAG)从数据库、文档库中获取的实时信
可用能力:模型被授权使用的工具(Tools/Skills)及其当前状态。
环境状态:时间、地点、任务进度、乃至整个系统的运行参数。
当我们将这些元素作为一个整体来设计、优化和治理时,我们便从“提示工程师”的角色,演进为了“上下文工程师”(Context Engineer)或“上下文架构师”(Context Architect)。我们的工作不再是一次性的“调教”,而是持续性的“经营”——经营一个能让模型持续做出高质量决策的、动态演进的信息生态系统。
本指南的核心关切
这份《大模型上下文工程(Context Engineering)指南》正是为这场正在发生的深刻变革而生。它旨在为所有致力于构建高级AI应用的开发者、架构师和产品经理,提供一个全面、系统且可实践的知识框架。我们将尝试回答以下三个核心问题:
上下文究竟是什么?我们将跳出“Token窗口”这一狭隘的技术参数,从系统工程的视角重新定义上下文,并梳理其从静态输入到分布式系统状态的演进脉络。
如何工程化地构建、管理和治理上下文?我们将深入探讨上下文工程的四大核心组件(Prompt,Skills,MCP,A2A)和六大方法论支柱,为您提供一套从建模、获取、编排到安全治理的完整操作手册。
如何落地一个可演进的上下文工程系统?我们将剖析当前主流的工具与框架生态。
作为国内领先的AI 模型开发服务平台,算泥社区秉持“技术专业、态开放、开发者友好”的理念,联合社区众多资深分析师与技术专家、学者,共同撰写并发布《大模型上下文工程(Context Engineering)指南》。
我们深信,未来属于那些能够驾驭上下文的团队。他们将不再仅仅是模型的使用者,而是上下文系统的创造者和经营者。对于有开发需求的团队或个人,算泥社区平台通过整合国产异构算 资源,为开发者提供了经济 效的算 选择。
现在,就让我们一同开启这段探索之旅,从“调教模型”的艺术,迈向“经营上下文系统”的科学与工程。
这份《2026大模型上下文工程(Context Engineering)指南》由中科算网旗下的算泥AI开发者社区编纂,是一份极具前瞻性、系统性与工程实践价值的行业白皮书。它不仅是对当前技术状态的总结,更是对未来开发范式的引领。以下是对其内容的深度解读与分析:
一、核心范式跃迁:从“调教模型”到“经营系统”
文档开宗明义,指出了人工智能应用开发正在经历的根本性变革:从“提示工程”(Prompt Engineering)迈向“上下文工程”(Context Engineering)。
旧范式(提示工程):开发者是“指令翻译官”,核心工作是精心雕琢一次性的、静态的Prompt,试图在有限的上下文窗口内“咒语”模型。其局限在于脆弱、难维护、无法连接动态世界且缺乏记忆。
新范式(上下文工程):开发者是“系统架构师”或“上下文工程师”,核心工作是设计和经营一个动态的信息生态系统。这个系统能主动为模型(智能体)提供完成任务所需的全部状态信息,包括文本、环境、用户、系统、组织五个维度的上下文。
解读:这一跃迁标志着AI应用开发的重心,从模型微调与Prompt技巧,转向了围绕模型构建高效、可靠的信息供应链。决定应用成败的关键,逐渐从“底层模型有多强”变为“你为模型准备的上下文有多好”。这为AI工程化、产品化提供了坚实的理论基石。
二、体系化的“上下文工程”知识框架
文档构建了一个层次分明、逻辑严谨的完整知识体系,可概括为“一个核心、四大组件、三层记忆、六大支柱”。
一个核心(重新定义上下文):将上下文从狭义的“Token窗口”扩展为广义的“系统状态”,涵盖文本、环境、用户、系统、组织五个层面。这为所有后续工作划定了范畴。
四大核心组件(技术栈演进):
解读:这四个组件构成了从底层指令到群体智能的完整技术栈。MCP和A2A是文档的前沿亮点,它们预示着未来AI能力将像今天的Web服务一样,通过标准协议互联互通,开启去中心化的智能网络时代。
Prompt:基础入口,但从静态指令演进为引导结构化思维(CoT, ReAct)的工具。
Skills:能力单元。将外部功能标准化、资产化,是智能体的“手和脚”。
MCP(模型上下文协议):单智能体的“扩展坞”。通过标准化协议(工具、资源、提示词三大原语)解耦智能体与外部能力,实现能力的动态发现与集成,解决了集成“巴别塔”问题。
A2A(智能体间协议):多智能体的“协作总线”。定义智能体间任务委托、上下文共享、能力授权的标准,为实现智能体社会化协作奠定基础。
三层记忆系统(认知架构):
解读:借鉴计算机体系结构(缓存-内存-硬盘)和认知科学,三层记忆模型为构建具有持续学习、个性化能力的智能体提供了清晰的工程蓝图。它解决了长上下文窗口并非万能答案的问题,强调通过分层存储和智能检索来管理信息。
L1(瞬时工作记忆/草稿纸):即模型的上下文窗口,用于记录ReAct等框架下的实时思考与行动轨迹。
L2(情景记忆):结构化的交互历史,通过摘要化等技术实现长期对话连贯性与经验学习。
L3(语义记忆):外部化、可检索的知识库,主要通过RAG(检索增强生成)实现,是智能体的“外部大脑”。
六大方法论支柱(工程实践指南):
这是文档的精华,将上下文工程从理念落地为可操作的工程纪律。
解读:这六大支柱构成了上下文工程师的日常工作工具箱。它们表明,构建优秀AI应用是一个涉及数据处理、算法优化、系统设计、质量保障和安全工程的综合性系统工程。
结构化:对抗信息“熵增”,使用XML/JSON/Pydantic等为信息添加机器可读的语义标签,是提升效果稳定性的基础。
检索:超越基础向量搜索,介绍混合搜索、重排、查询转换等进阶技术,构建“粗筛-精选”的智能检索流水线。
压缩:在“信息密度”与成本间权衡,重点介绍LLMLingua等抽取式压缩技术,为模型提炼“信息金块”。
编排:从静态管道到动态决策,通过“路由”和“代理式编排”(Agentic RAG),让系统能智能选择最合适的处理路径。
评估:引入“RAG三元组”(上下文相关性、答案忠实度、答案相关性)和RAGAS等自动化评估框架,推动开发从“感觉”走向“数据驱动”。
安全:直面AI原生威胁,重点防御提示注入与数据泄露,基于OWASP指南构建“纵深防御”体系,是系统上线的底线。
三、突出的价值与贡献
前瞻性视野:文档立于2026年初,系统梳理了从Transformer起源到MCP/A2A等最前沿协议的技术演进史,并对“世界模型”、“多模态RAG”、“Agent经济学”等未来趋势进行了大胆而合理的展望,具有很强的前瞻性。
高度的体系化:不同于零散的技术文章,本指南构建了完整的理论框架和实践方法论,将散落的知识点串联成一张清晰的“地图”,对初学者和资深工程师都有极高价值。
强烈的工程导向:通篇强调“工程化”,贯穿评估、安全、运维等生产级要素,并提供了大量基于LangChain、LlamaIndex、RAGAS等主流框架的官方代码示例,实战指导性极强。
生态格局洞察:第16章对全球及中国的工具生态(向量数据库、编排框架、评估平台、部署工具)进行了精辟梳理,指出了Milvus、Dify、LangChain-Chatchat、Langfuse等优秀国产/开源项目的价值,帮助开发者做出技术选型。
四、潜在的思考与挑战
技术预言的验证:文档对MCP、A2A的推崇以及对“智能体社会”的描绘非常激动人心,但这些协议尚在发展早期,其最终能否成为像HTTP一样普遍的标准,仍需产业界共同验证。
复杂性与成本:完整的上下文工程体系引入了巨大的架构复杂性。对许多应用场景而言,是否都需要如此重型的技术栈?如何在效果、成本、复杂度之间取得平衡,是工程师需要持续权衡的。
组织落地难度:上下文工程不仅是技术变革,也涉及数据治理、知识管理、安全合规等多部门协作。指南更偏重技术层面,如何推动组织内部适应这种新范式,挑战可能更大。
五、总结
这份《大模型上下文工程指南》是一部标志着AI应用开发进入“深水区”的里程碑式文献。它成功地将业界最佳实践凝练为一套系统性的工程学科,为所有致力于构建复杂、可靠、可进化AI系统的从业者提供了至关重要的“导航图”和“工具箱”。
其核心启示在于:未来的AI竞争力,将越来越取决于“上下文”的构建与管理能力。 专注于上下文工程的团队和个人,将在下一代AI应用竞争中占据显著优势。对于算泥社区这类平台而言,整合算力、模型与开发者生态,提供上下文工程所需的工具链和服务,正契合了这一历史性的技术拐点。


















【锋行链盟】

锋行链盟一站式企业全周期赋能平台
已累计服务付费会员超 5000+,构建起高粘性、高价值的企业服务生态。依托由研究院、上市公司高管、创始人、投资人、券商投行、高校及政府机构组成的高端会员生态,为企业提供资源共享、专业人才对接、项目合作及港股 / 纳斯达克上市等全链条服务。
资源共享
汇聚企业、投资机构、政府部门、科研院所等核心资源,实现信息、渠道与机会互通。
项目合作与产业协同
提供产业链上下游匹配、技术合作、政企合作、园区落地、项目路演等合作机会。
专业化上市服务
由资深投行背景团队提供全流程上市辅导,助力企业登陆资本市场:
上市前期筹备
企业上市资质诊断、合规性梳理、财务规范指导、股权架构设计;
上市路径规划
结合企业实际情况,纳斯达克、香港联交所等多板块上市路径分析与选择建议;
中介机构对接
精准对接头部券商、知名律所、会计师事务所、保荐机构,降低沟通成本;
资本运作支持
涵盖上市融资、并购重组、再融资等全流程财务顾问服务,保障上市进程顺畅。
夜雨聆风