需要下载完整版报告的朋友,可以扫下方优惠券付费成为会员,40000+份报告,随意下载,不受限制,报告涵盖全行业,星球保持每日更新。客服微信:sgcwjc

专业/及时/全面的行研智库
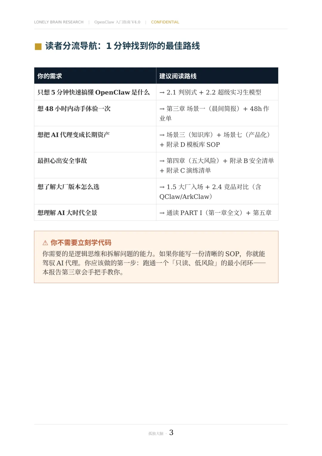
OpenClaw的出现标志着AI从“能说”到“能做”的范式跃迁,它正在重塑中小企业的执行力边界。 OpenClaw不是聊天工具的升级,而是从「对话」到「执行」的维度跨越 它最适合高度结构化、SOP明确、错误可逆的重复性任务 真实风险包括权限失控、成本失控、幻觉物理化大厂入场将OpenClaw从极客玩具推向大众,但需警惕主权让渡 GitHub Stars(A类)超过270,000:表明OpenClaw在开发者社区中具有广泛认可度,是当前最活跃的AI代理框架之一 可替代重复劳动(C类)占80%:说明大多数中小企业日常工作中存在大量可被AI代理优化的任务,提升效率潜力巨大 最短入门时间(C类)为48小时:意味着即使是非技术背景的人也能快速上手,降低学习门槛 自建运行成本(B类)约150美元/月:对比传统人力成本,AI代理具备显著的经济优势 行业趋势预判随着腾讯QClaw和字节ArkClaw等大厂版本的推出,AI代理正逐步从技术极客圈走向主流市场。这意味着未来几年内,AI代理将成为企业数字化转型的重要基础设施。随着更多企业尝试应用,相关安全与伦理问题也将成为行业关注焦点。 中小创业者/从业者的落地建议 从最小闭环开始:先用OpenClaw完成一个低风险、只读的测试任务,验证其实际价值后再逐步扩展 持续积累Prompt模板库:这是构建AI代理长期竞争力的核心资产,建议每周优化一个模板,每月新增一个工作流 常见问题解答(FAQ) Q:这份报告适合什么人群参考? A:适合AI代理初学者、中小企业管理者、知识工作者以及对技术趋势感兴趣的创业者 Q:OpenClaw是否需要编程基础? A:不需要,你需要的是逻辑思维和拆解问题的能力,而不是代码编写技能 Q:如何避免AI代理带来的安全风险? A:应遵循报告中提到的安全基线,定期进行演练,并严格控制权限范围 Q:OpenClaw能否替代人类员工? A:它更适合处理结构化、重复性强的任务,而非完全取代人类,重点在于提升效率和减少错误率
来源:孤独大脑














完整版报告已上传至星球,扫下方优惠券加入即可下载所有报告


戳“阅读原文”下载报告
夜雨聆风