

报告摘要


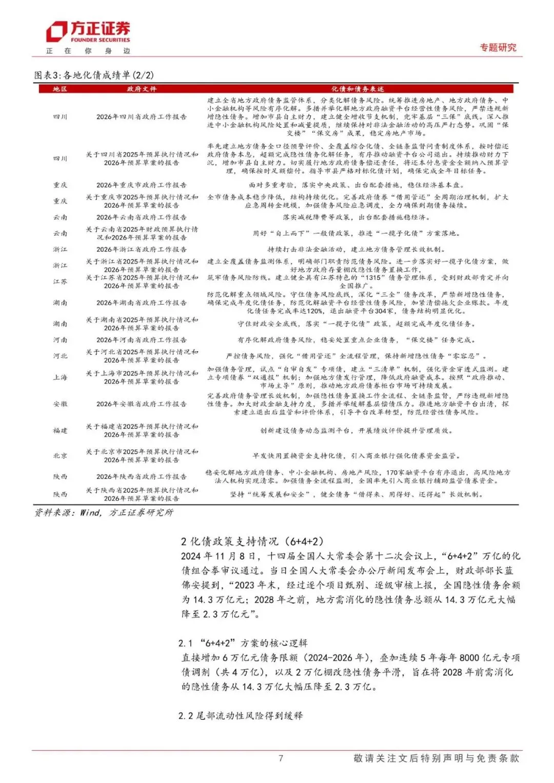
2026 年政府工作报告中提出,中央深入实施一揽子化债方案,有序置换地方隐债,持续压减融资平台数量,地方债务结构不断优化;推进地方中小金融机构风险处置和转型发展,高风险机构数量大幅下降,风险化解成效明显。在操作层面,中央强调加强存量隐性债务置换的全流程管理,要求指导督促地方进行科学分类与精确置换,提升化债精准度。
报告内容









更多报告内容菜单栏
回复暗号
专题研究:2026年各地化债成绩单-260325-方正证券-20页
联系助理获取

免责声明:以上报告均系本报告通过公开、合法渠道获得,报告版权归原撰写/发布机构所有,如有侵权,请联系作者删除,本报告为推荐阅读,仅供参考学习,不构成投资建议,如对报告内容存疑,请与撰写/发布机构联系

往期推荐










夜雨聆风