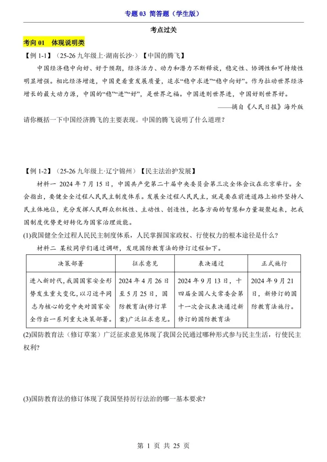
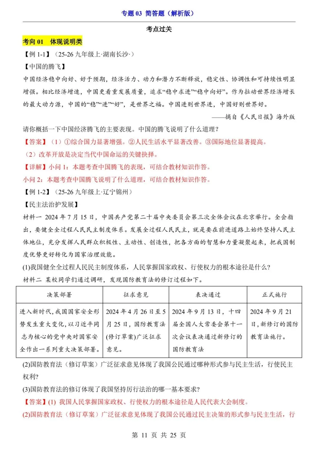
📣今日分享:中考道法简答题满分模板|4大必考题型+答题公式,直接套用!
道法简答题分值高、易丢分,很多同学“写满一页却拿不到分”!
这篇整理2025中考真题+核心考点,掌握4大题型+答题套路,让你踩点得分、轻松拿满!
以下为部分截图,具体查看完整PDF文件
完整知识笔记(打印版)→下拉至文章末尾









资料内容过多,仅展示部分内容


资料领取方式:
①点亮右下角的“👍”和“❤️”,感谢支持!
②关注公众号,回复“985”免费获取。
原创整理,无水印可打印,持续更新~需要其他资料欢迎评论区留言,下期继续分享。
夜雨聆风