📝 研报客AI助手-AI报告总结
AI眼镜行业深度报告总结
核心内容
AI眼镜作为新一代智能穿戴设备,是技术融合的产物,具有轻量化、多模态交互、AI深度集成等特征。其核心价值在于成为“随身AI助理”,满足用户在日常生活中的智能需求。行业正处于爆发式增长与市场培育并存的阶段,尽管增长迅速,但尚未进入大众普及阶段。
主要观点
- 行业增长
:2023年AI眼镜市场迎来爆发式增长,全球销量从24万台攀升至2025年的766万台,其中Ray-Ban Meta系列成为带动市场增长的核心产品。 - 市场格局
:全球市场由Meta主导,2025年其出货量占比达85.2%;中国市场的增长潜力巨大,2025年销量占比提升至7%,但仍以海外产品为主。 - 产品定位
:AI眼镜分为AI音频眼镜、AI视频眼镜和AI+AR眼镜三大类,分别聚焦于轻量化、影像功能与智能交互。 - 技术瓶颈:行业面临“轻量化、长续航、高性能”三者难以兼顾的“不可能三角”问题,但随着光波导、MicroLED等技术的成熟,产品体验正逐步优化。
- 生态与AI
:大模型接入和开放生态构建成为行业竞争的核心方向,头部厂商通过绑定自有生态或开放平台提升产品价值与用户粘性。
关键信息
产品分类与特点
| 类型 | 核心功能 | 价格区间 | 重量 | 优势 ||------|----------|----------|------|------|| AI音频眼镜 | 语音交互、基础音频功能 | 999-1699元 | 27-45g | 轻量化、长续航、亲民价格 || AI视频眼镜 | 影像采集、AI视觉识别 | 1799-2299元 | 38-44g | 影像功能突出、支持多种AI应用 || AI+AR眼镜 | 虚拟信息叠加、空间交互 | 3299-8999元 | 49-60g | 技术壁垒高、功能全面、体验沉浸 |
市场格局与竞争
- 全球市场
:Meta占据主导地位,其Ray-Ban系列销量占全球AI眼镜的约370万台。 - 中国市场:小米、Rokid、阿里巴巴等企业快速崛起,形成差异化竞争,主要集中在轻量化与生态整合方向。
- 生态整合
:阿里巴巴通过“千问”大模型和阿里生态服务构建闭环;小米通过人车家生态实现高性价比与场景联动;Rokid通过开放平台与多大模型接入形成生态优势。
技术趋势与瓶颈突破
- 技术融合
:光波导、MicroLED、双芯片架构等技术的成熟推动产品体验向均衡发展。 - “不可能三角”
:随着技术迭代,轻量化、续航与性能之间的矛盾正在缓解。 - 核心方案
:MicroLED与光波导成为主流显示方案,双芯片架构(SoC+MCU)实现性能与续航的平衡。
未来场景与渠道趋势
- 场景延伸
:消费级刚需化趋势明显,通勤、商务、文旅等高频场景逐步落地,特殊群体辅助功能成为新增长点。 - 渠道联动
:线上种草与线下体验结合,配镜渠道成为市场拓展的关键,通过线下体验与线上转化结合,提升用户接受度。
投资建议
- 技术领先型企业
:重点关注在光学显示、专用芯片、AI算法等核心领域具备技术积累的企业,如具备光波导、MicroLED、双芯片架构等技术的企业。 - 生态联动型企业
:关注具备完善供应链与强大IoT/互联网生态的消费电子或互联网大厂,如小米、阿里巴巴等,其高性价比与生态整合优势有助于抢占大众市场。
风险提示
1. 市场推广不及预期:用户接受度有限、价格偏高、刚需场景不足,可能影响出货量与渗透率。2. 行业竞争加剧:国内外厂商加速布局,产品同质化、价格战可能压缩利润空间。3. 政策与隐私合规:AI眼镜的摄像头与语音采集功能可能引发隐私保护与数据合规问题,增加监管压力与合规成本。
图表目录摘要
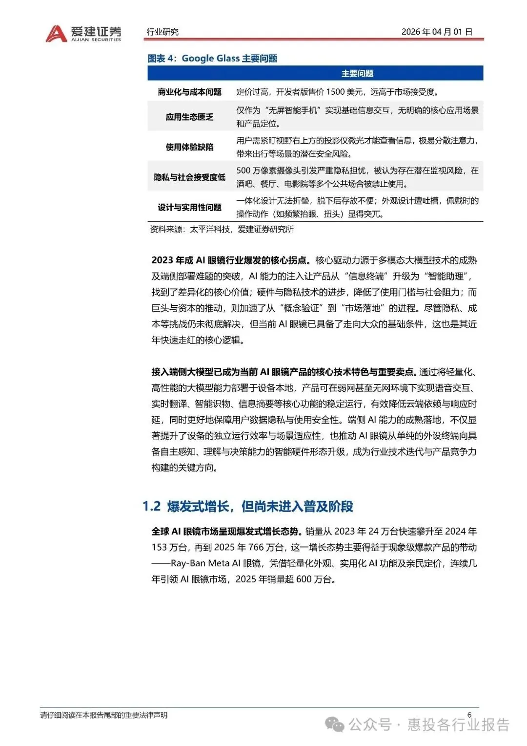
图表1:智能眼镜分类 - 图表2-4:Google Glass产品图与核心特点及问题
图表5-6:全球与中国市场销量趋势 图表7-27:代表性产品与功能对比、用户调研、技术方案等
总结
AI眼镜行业正处于快速增长与市场培育并存的关键阶段,技术融合与生态构建成为推动行业发展的核心动力。尽管当前市场仍以中高端产品为主,但随着供应链成熟与价格下探,大众市场有望被激活。未来,AI眼镜将向消费级刚需化、细分场景精细化发展,生态与AI能力的结合将决定厂商的市场地位。投资建议聚焦于技术领先与生态联动的厂商,同时需警惕市场推广、竞争加剧及政策合规等风险。












文琳编辑
免责声明:转载内容仅供读者参考,观点仅代表作者本人,不构成投资意见,也不代表本平台立场。若文章涉及版权问题,敬请原作者添加wenlin-swl 微信联系删除。
为便于研究人员查找相关行业研究报告,特将2018年以来各期文章汇总。欢迎点击下面红色字体查阅!

提供每日最新财经资讯,判断经济形势,做有价值的传播者。欢迎关注
公众号:就业与创业
提供宏观经济下的行业现状及区域地方经济发展机遇的信息;分享案例,为就业与创业的选择、定位解决疑惑,并提供帮助。
点击下方可看
夜雨聆风
