
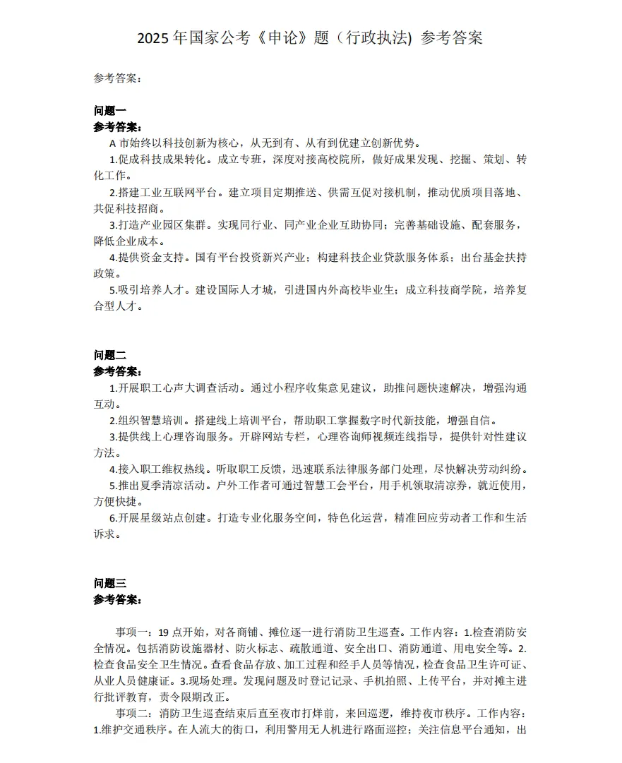
国考真题下载链接
链接:https://pan.quark.cn/s/8a64c15a9e96
复制以上链接打开「夸克」APP,即可下载

2026年国家公务员录用考试《行测》+《申论》真题试卷及答案解析(地市级、行政执法卷、副省级).pdf
2025年国家公务员录用考试《行测》+《申论》真题试卷及答案解析(地市级、行政执法卷、副省级).pdf
2024年国家公务员录用考试《行测》+《申论》真题试卷及答案解析(地市级、行政执法卷、副省级).pdf
2023年国家公务员录用考试《行测》+《申论》真题试卷及答案解析(地市级、行政执法卷、副省级).pdf
2022年国家公务员录用考试《行测》+《申论》真题试卷及答案解析(地市级、行政执法卷、副省级).pdf
.......
2000年国家公务员录用考试《行测》+《申论》真题试卷及答案解析(地市级、行政执法卷、副省级).pdf
![]() | ![]() |
国考《行测》满分100分,全是选择题(副省级 135 题、地市级 130 题),考试时间120分钟,主要包括言语理解、数量关系、判断推理、资料分析和常识判断五大模块,难点在于题量大、时间紧,重点需要练习做题速度及准确度。《申论》总分100分,就是分析材料写作文,平时多背模板就行。
夜雨聆风
