

做口腔医学、牙体牙髓、干细胞再生、组织工程方向、着急发 SCI 毕业的朋友,这篇一定要看完。



原文文献信息


原文标题:SLIT3: a novel regulator of odontogenic differentiation through Akt/GSK3β/β-catenin signaling pathway
发表期刊:International Journal of Oral Science
发表时间:2026 年 4 月
PMID: 41968158
DOI:10.1038/s41368-026-00426-7

我把刚发在口腔顶刊的高分机制研究,拆成了普通人能直接复用的选题思路,不用补大量实验,换靶点、换细胞就能用。
2026 年 4 月,四川大学华西口腔医院团队,在口腔医学 TOP 期刊《International Journal of Oral Science》(IF=12.2)IJOS,中科院 1 区 发表了这项研究。整套单细胞测序 + 细胞功能 + 信号通路 + 动物验证的完整闭环,是口腔基础研究新手复刻的黄金高分模板。


先给着急的朋友,划 3 个能直接用的核心重点


首次证实SLIT3是调控根尖乳头干细胞(SCAP)成牙分化的关键分子,可直接作为牙本质再生的核心靶点
挖通SLIT3-ROBO2/3-Akt/GSK3β/β-catenin完整调控轴,从受体到核转录全链路打通,换靶点就能复刻
明确SLIT3同时促进 SCAP 增殖与矿化,为年轻恒牙牙髓再生、牙根发育提供全新策略,不用研发新药,轻松冲高分



为什么这个选题能发顶刊?核心是踩中了这个临床缺口


年轻恒牙因外伤、龋病导致牙髓坏死时,牙根发育停滞,管壁薄、根长短,极易折断,是牙体牙髓临床的头号难题。
目前临床缺乏有效促进牙根继续发育的分子靶点,现有再生治疗效果有限、机制不明。
有明确临床痛点、又没被完全解决的方向,就是最容易出高分 SCI 的选题,我们在为科研工作者定制课题时,也始终优先选择这类方向。



这篇文章的研究方法,新手完全能复刻


很多人觉得口腔顶刊的研究,肯定用了特别复杂的技术,其实完全不是。
这篇研究仅用单细胞测序、细胞培养、qPCR、Western blot、免疫荧光、裸鼠移植等常规基础实验,没有昂贵设备、没有复杂算法,胜在逻辑完整、环环相扣,从分子表型到机制验证,形成了完整的研究闭环,这才是它能发高分的核心。
这里要提醒新手:很多人做口腔基础研究,上来就堆高端技术,结果逻辑链断了,最后连低分 SCI 都中不了,完全是本末倒置。



核心研究结果拆解每一
步都有可复用的思路


1. 时空表达定位关键分子,打底基础
通过小鼠牙胚单细胞测序与免疫组化,明确SLIT3在牙胚间充质、成牙本质细胞高表达,且在 SCAP 成牙分化过程中显著上调;
锁定 SLIT3 为核心候选分子,为后续功能验证奠定基础。
👉 可直接复用思路:换任意口腔干细胞(DPSC、PDLSC、SHED),筛选差异表达分子并验证时空定位,光是这部分内容,就能撑起一篇基础 SCI。


2. 细胞功能验证,冲高分的关键
通过 siRNA 敲低与重组蛋白过表达,证实:
SLIT3促进 SCAP 增殖(CCK8)
SLIT3增强矿化(ALP/ARS 染色)
SLIT3上调成牙标志(DMP-1、DSPP)
完整完成 “分子 - 表型” 验证,是高分文章的标配。
👉 新手避坑:很多人找到分子就停手,只做表达不做功能,这是只能发低分的原因。



3. 挖通完整信号轴,直接把研究价值拉满
机制上层层递进,形成完美闭环:
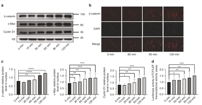
受体:SLIT3 通过ROBO2/ROBO3发挥作用(Co-IP)
通路:激活Akt/GSK3β/β-catenin,促进 β-catenin 入核
逆转:抑制剂可完全阻断 SLIT3 的促分化作用
体内:裸鼠移植证实 SLIT3 促进牙本质再生
从受体到激酶到转录,全链路打通,顶刊标准机制。




整篇文章的研究思路,新手直接照着用


我拆了上百篇口腔顶刊,能发高分的研究,底层逻辑都是通的,这篇的完整思路,你直接换靶点就能用:
口腔干细胞 / 牙发育→单细胞测序 / 组学→筛选关键差异分子
时空表达定位→敲低 / 过表达验证功能(增殖、分化、矿化)
找受体→查通路→抑制剂回救→体内验证→形成完整闭环
这个思路不用大规模临床试验、不用昂贵测序。逻辑通顺、设计完整,就有机会发中等分值 SCI;补充少量临床样本,可显著提升质量,更有希望冲 10 分 +。


口腔生信 / 基础 SCI 全流程服务


本文研究创新性较强,结构严谨,关注生信小蚂蚁,提供精准服务,定制创新选题,助力冲击高分SCI搜索🔍 ZJA-2021016(添加了解更多) 每日持续分享新文献、新思路🛠️近期前沿热点🔥:基因敲除、虚拟敲除✨提供选题设计方案📜,聚焦于生信数据分析📊

精彩推荐
15.1分口腔影像 AI 新思路!颞下颌关节病变筛查,低成本做高质量研究


夜雨聆风