获取方式见文末。文件夹位置:人力资源板块—047 人才流失分析
01 资料列表
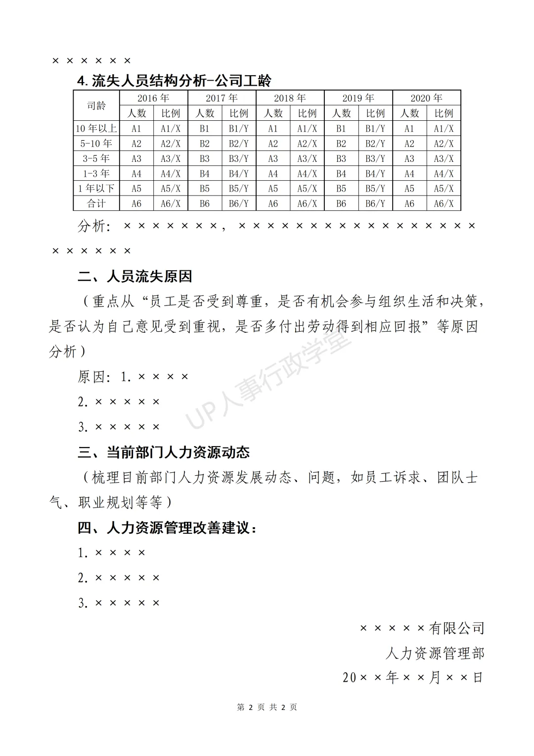
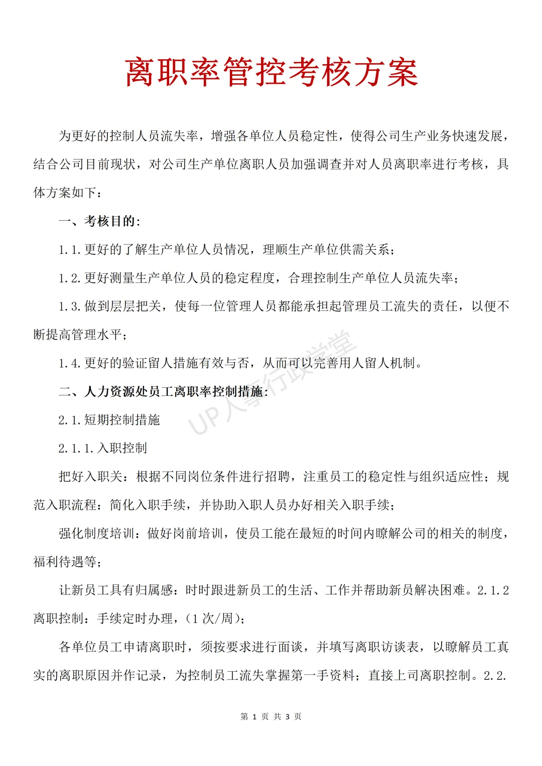
《人才流失分析》资料包内含各部门月度离职细模板、离职人员回访结果分析报告、离职率管控考核方案、入职于离职人员统计分析报表等,共计40份文件。

02 部分资料展示



















03 资料获取方式
1、分享公众号文章到200人以上HR行政微信群(保留20分钟),发送分享截图到本公众号,管家会在48小时内发放资料,请耐心等待;
2、如不便分享,扫码28.8元购买,立即获取:

3、强烈推荐加入会员,一次获取全部人资行政资料,随用随取,全年不断更新中……
加入会员方式:




夜雨聆风