
资料精选
本期精选资料(会员专享):
CRS尽职调查和信息报送制度模板
公众号后台回复 S24,开通VIP即可领取
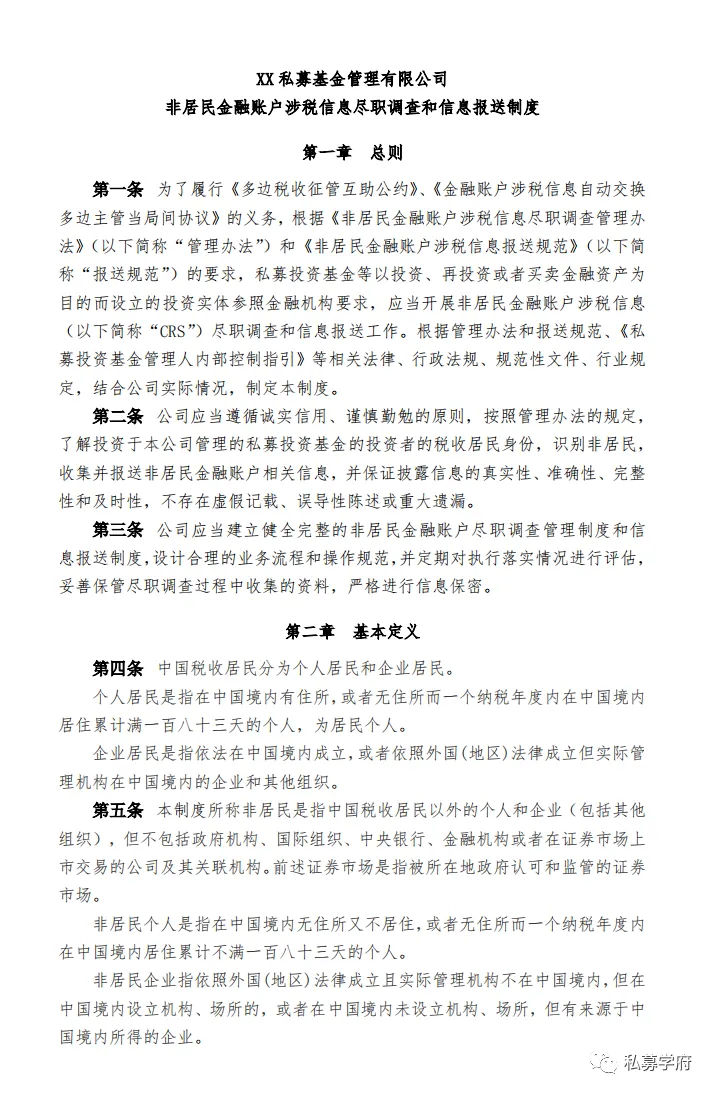
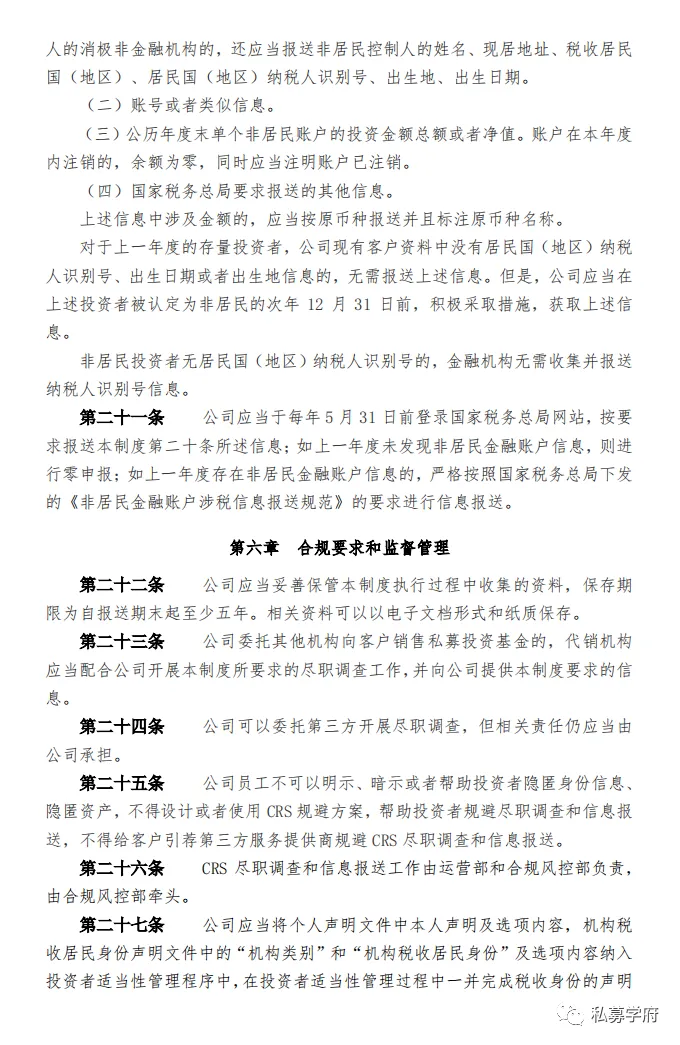
依据《⾮居民⾦融账户涉税信息尽职调查管理办法》(下称“管理办法”),私募管理人及私募基⾦被明确界定为⾦融机构,其应当履⾏对⾮居民⾦融账户的尽职调查及信息报送义务,即履行CRS业务。
CRS工作的关键在于做好尽职调查,私募管理人应当建立健全完整的非居民金融账户尽职调查管理制度和信息报送制度,需要根据现有客户的资料,判断账户持有人或者有关控制人的税收居民身份,识别非居民金融账户,收集并记录相关账户信息。并定期对执行落实情况进行评估,妥善保管尽职调查过程中收集的资料,严格进行信息保密。
本期小编精选,CRS尽职调查和信息报送制度模板,共有2个版本,以供读者参考。
【版本一】共计5500余字



【版本二】共计4700余字


本期资料为会员专享
关注公众号【私募学府】

公众号后台回复"S24"(示例)
开通私募学府VIP即可领取

夜雨聆风