壁纸
办公文件
生活文档
学习资料
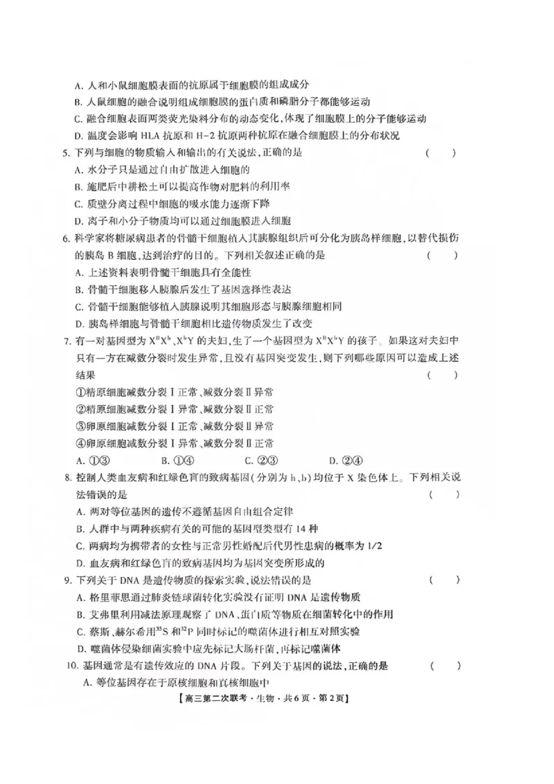
当前位置:
首页
>
文档
>生物(1)_2023年10月_0210月合集_2024届湖南省先知高考联盟高三上学期第二次联考_湖南省先知高考联盟2024届高三上学期第二次联考生物
生物(1)_2023年10月_0210月合集_2024届湖南省先知高考联盟高三上学期第二次联考_湖南省先知高考联盟2024届高三上学期第二次联考生物
2026-02-14 01:49:37
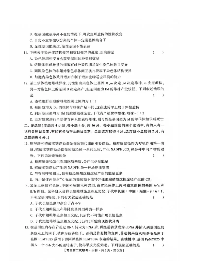
2026-02-13 10:05:16
文档预览
文档信息
文档格式
pdf
文档大小
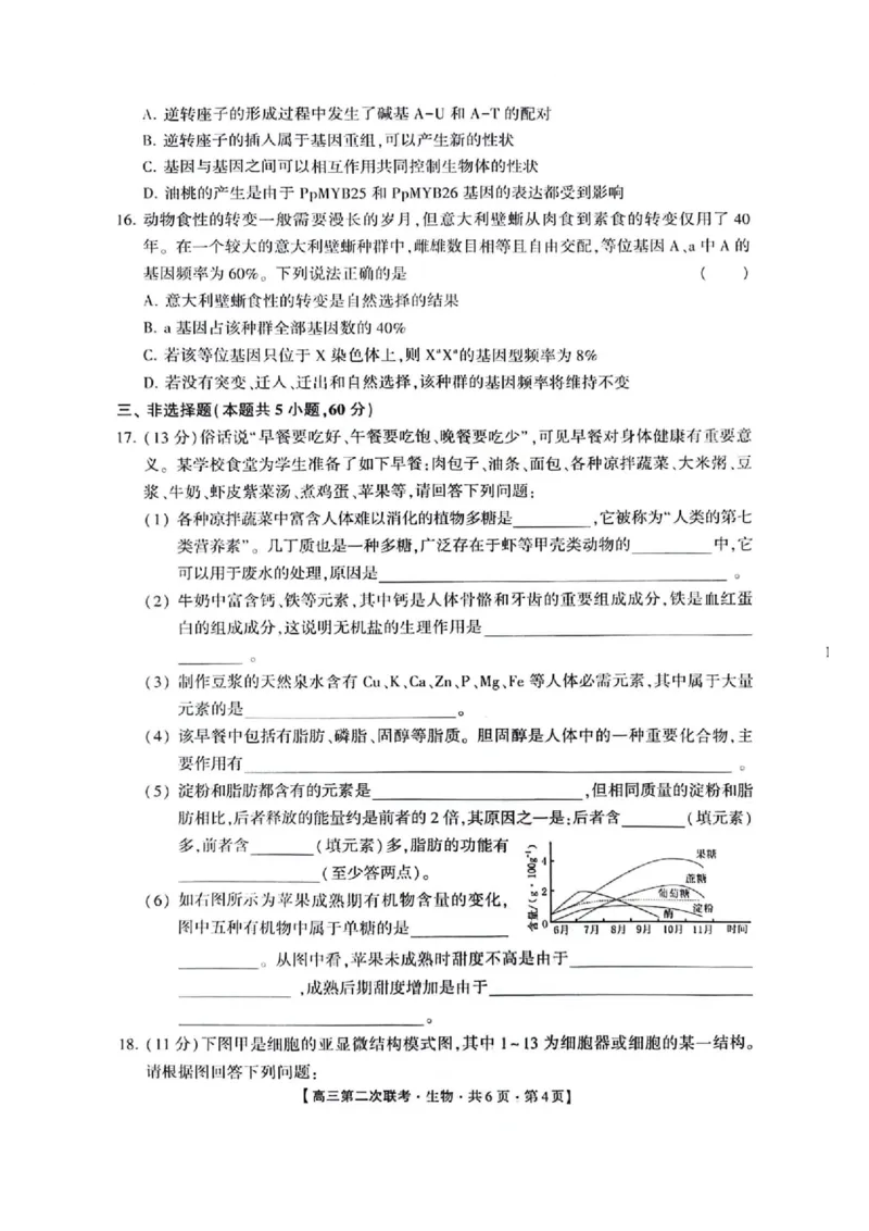
1.980 MB
文档页数
6 页
上传时间
2026-02-13 10:05:16
下载文档
本文档来自网络内容,如有侵犯您的权益请联系我们删除,联系邮箱:wyl860211@qq.com。
上一篇
WM_HQ-交通案例-临考点睛卷_监理工程师_2025监理工程师_2025年监理工程师-各大机构_2025年监理-交通案例_09.临考点睛卷
下一篇
生物(1)_2023年10月_0210月合集_2024届湖南高三10月金太阳联考(电话角标)_2024届湖南高三10月金太阳联考(电话角标)生物
最新文档
专题16哲学与唯物论、认识论-学易金卷:十年(2014-2023)高考政治真题分项汇编(原卷卷)_近10年高考真题汇编(必刷)_十年(2014-2024)高考政治真题分项汇编(全国通用)
1-34_监理工程师_2025监理工程师_2025年监理工程师SVIP_2025年监理土建控制SVIP_02-基础精讲✿高端面授✿深度强化_11-控制《教材精讲班》江凌俊233_质量
专题16原子物理-2024年高考真题和模拟题物理分类汇编(学生卷)_近10年高考真题汇编(必刷)_十年(2014-2024)高考物理真题分项汇编(全国通用)
专题15阅读理解议论文(学生卷)--十年(2015-2024)高考真题英语分项汇编(全国通用)_近10年高考真题汇编(必刷)_十年(2014-2024)高考英语真题分类汇编(全国通用)
1-34_监理工程师_2025监理工程师_2025年监理工程师SVIP_2025年监理交通控制SVIP_02-基础精讲✿高端面授✿深度强化_07-交通控制《教材精讲班》孙媛媛233_专业篇
[43018113]英语(一)--九省联考考后提升卷+(原卷+解析+听力)_英语--九省联考考后提升卷+原卷版_2024年4月_其他_2024年1月新“九省联考”考后提升卷(原卷+解析)
专题15逻辑思维与辩证思维-2024年高考真题和模拟题政治分类汇编(学生卷)_近10年高考真题汇编(必刷)_十年(2014-2024)高考政治真题分项汇编(全国通用)
wz_政治答案_2024年4月_01按日期_21号_2024届四川省绵阳市高中第三次诊断性考试_四川省绵阳市高中2021级第三次诊断性考试-文科综合
专题15选择性必修内容(解析卷)_近10年高考真题汇编(必刷)_十年(2014-2024)高考历史真题分项汇编(全国通用)_2023年高考真题和模拟题历史分项汇编(全国通用)
wz_地理答案_2024年4月_01按日期_21号_2024届四川省绵阳市高中第三次诊断性考试_四川省绵阳市高中2021级第三次诊断性考试-文科综合
热门文档
wz_历史答案_2024年4月_01按日期_21号_2024届四川省绵阳市高中第三次诊断性考试_四川省绵阳市高中2021级第三次诊断性考试-文科综合
Word_地理试卷_2024年3月_013月合集_2024届湖北省武汉市高三二月调研考试_2024届湖北省武汉市高三二月调研考试地理
Word_2021级高三模拟考试_2024年3月_013月合集_2024届山东省日照市校际联合考试高三一模(2月)_2024届山东省日照市校际联合考试高三一模(2月)地理
word+答案解析2023年广州一模英语试题_2024年2月_01每日更新_13号_2023届广州市普通高中毕业班综合测试(一)全科_2023年广州市普通高中毕业班综合测试(一)英语
1-33_监理工程师_2025监理工程师_2025年监理工程师SVIP_2025年监理土建案例SVIP_02-基础精讲✿高端面授✿深度强化_14-案例《教材精讲班》梁毛233_讲义
TOP二十名校高三下学期质检一语文试题_2024年3月_013月合集_2024届河南省TOP二十名校质检(一)高三下学期3月联考_2024届河南省TOP二十名校高三年级下学期质检(一)语文试题
THUSSAT2024年3月诊断性测试语文试卷_2024年3月_013月合集_2024届中学生标准学术能力诊断性测试高三3月联考_2024届中学生标准学术能力诊断性测试高三3月-语文
专题15区域联系和区域协调发展-十年(2014-2023)高考地理真题分项汇编(解析卷)_近10年高考真题汇编(必刷)_十年(2014-2024)高考地理真题分项汇编(全国通用)
THUSSAT2024年3月诊断性测试语文答案_2024年3月_013月合集_2024届中学生标准学术能力诊断性测试高三3月联考_2024届中学生标准学术能力诊断性测试高三3月-语文
THUSSAT2024年3月诊断性测试理科综合试卷_2024年3月_013月合集_2024届中学生标准学术能力诊断性测试高三3月联考_2024届中学生标准学术能力诊断性测试高三3月-理综
随机文档
THUSSAT2024年3月诊断性测试理科综合生物答案_2024年3月_013月合集_2024届中学生标准学术能力诊断性测试高三3月联考_2024届中学生标准学术能力诊断性测试高三3月-理综
THUSSAT2024年3月诊断性测试理科综合物理答案_2024年3月_013月合集_2024届中学生标准学术能力诊断性测试高三3月联考_2024届中学生标准学术能力诊断性测试高三3月-理综
THUSSAT2024年3月诊断性测试理科综合化学答案_2024年3月_013月合集_2024届中学生标准学术能力诊断性测试高三3月联考_2024届中学生标准学术能力诊断性测试高三3月-理综
1-33_监理工程师_2025监理工程师_2025年监理工程师SVIP_2025年监理交通控制SVIP_02-基础精讲✿高端面授✿深度强化_07-交通控制《教材精讲班》孙媛媛233_讲义
THUSSAT2023年3月诊断性测试语文试卷_2024年2月_01每日更新_16号_2023届THUSSAT中学生标准学术能力高三下学期3月月诊断性测试_THUSSAT2023年3月诊断性测试语文试卷及答案
THUSSAT2023年3月诊断性测试语文答案_2024年2月_01每日更新_16号_2023届THUSSAT中学生标准学术能力高三下学期3月月诊断性测试_THUSSAT2023年3月诊断性测试语文试卷及答案
THUSSAT2023年3月诊断性测试英语试卷_2024年2月_01每日更新_16号_2023届THUSSAT中学生标准学术能力高三下学期3月月诊断性测试_THUSSAT2023年3月诊断性测试英语试卷及答案
THUSSAT2023年3月诊断性测试英语答案_2024年2月_01每日更新_16号_2023届THUSSAT中学生标准学术能力高三下学期3月月诊断性测试_THUSSAT2023年3月诊断性测试英语试卷及答案
专题15区域联系和区域协调发展-十年(2014-2023)高考地理真题分项汇编(学生)_近10年高考真题汇编(必刷)_十年(2014-2024)高考地理真题分项汇编(全国通用)
THUSSAT2023年3月诊断性测试理科综合试卷_2024年2月_01每日更新_16号_2023届THUSSAT中学生标准学术能力高三下学期3月月诊断性测试