壁纸
办公文件
生活文档
学习资料
当前位置:
首页
>
文档
>广西北海市合浦县2024-2025学年高二上学期期中检测政治试题Word版无答案_2024-2025高二(7-7月题库)_2024年12月试卷_1227广西北海市合浦县2024-2025学年高二上学期期中检测
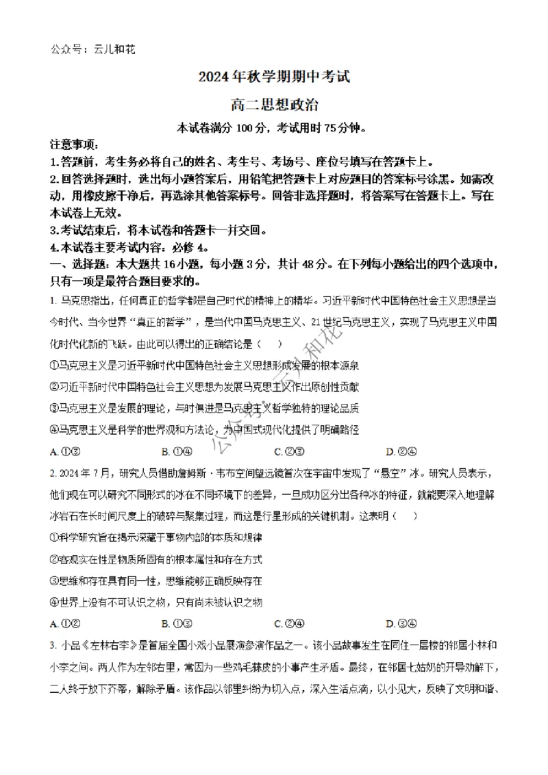
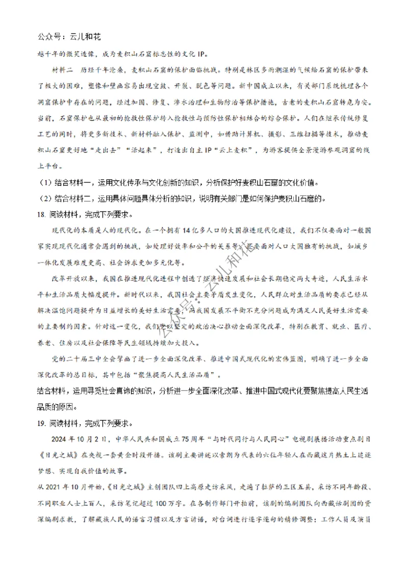
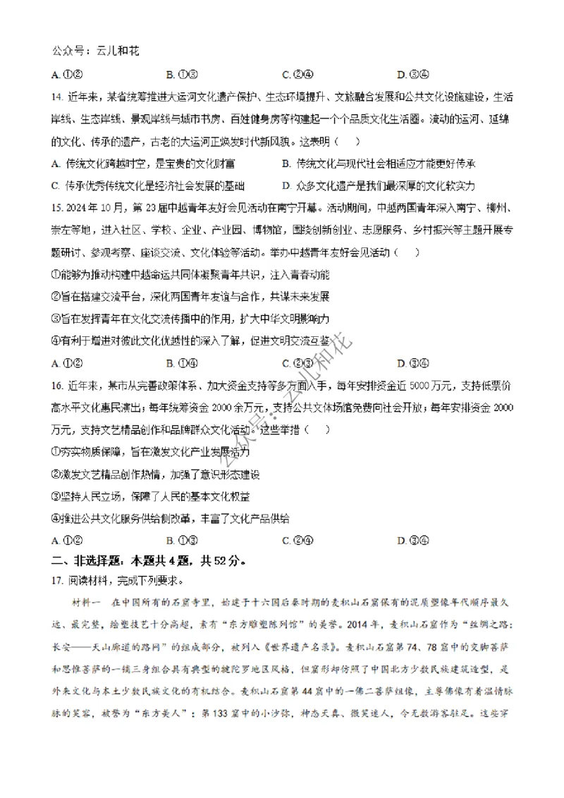
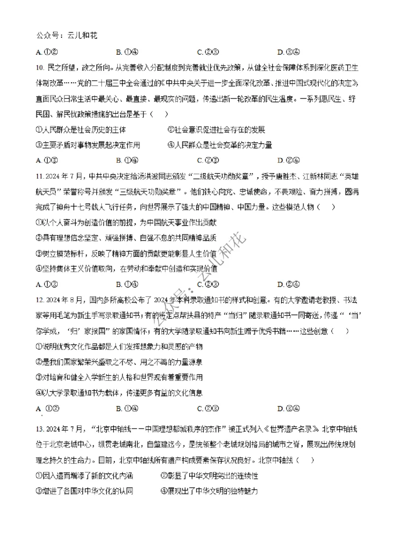
广西北海市合浦县2024-2025学年高二上学期期中检测政治试题Word版无答案_2024-2025高二(7-7月题库)_2024年12月试卷_1227广西北海市合浦县2024-2025学年高二上学期期中检测
2026-02-18 09:20:16
2026-02-18 09:00:50
文档预览
文档信息
文档格式
pdf
文档大小
0.359 MB
文档页数
7 页
上传时间
2026-02-18 09:00:50
下载文档
文档内容
花 和 儿 云 : 号 众 公花 和 儿 云 : 号 众 公花 和 儿 云 : 号 众 公花 和 儿 云 : 号 众 公花 和 儿 云 : 号 众 公花 和 儿 云 : 号 众 公花 和 儿 云 : 号 众 公
提示
本文档需要支付0.99元
购买此文档
提示
为了保护文档版权,请下载文档后查看完整内容
下载文档
关闭
本文档来自网络内容,如有侵犯您的权益请联系我们删除,联系邮箱:wyl860211@qq.com。
上一篇
四川省泸州市高2022级第一次教学质量诊断性考试日语答案_2024-2025高三(6-6月题库)_2024年11月试卷_1130四川省泸州市高2022级第一次教学质量诊断性考试(全科)
下一篇
老高考卷新课标版全国百万金太阳2024届高三下学期5月大联考考试(5.17-5.18)理科综合试题(1)_2024年5月_025月合集_2024届金太阳百万联考高三5月大联考(新教材)
最新文档
数学答题卡_2024-2025高二(7-7月题库)_2024年12月试卷_1219四川省达州市万源中学2024-2025学年高二上学期第二次月考
数学答题卡_2024-2025高二(7-7月题库)_2024年12月试卷_1209贵州省名校协作体2024-2025学年高二上学期联考(一)(12月)_贵州省名校协作体2024-2025学年高二上学期12月联考(一)数学试题
1号卷·A10联盟2024级高二上学期10月学情诊断英语_2025年10月高二试卷_251017安徽省1号卷·A10联盟2024级高二上学期10月学情诊断(全)
天津市静海区第一中学2024-2025学年高三上学期10月月考试题历史Word版含答案_2024-2025高三(6-6月题库)_2024年10月试卷_1019天津市静海区第一中学2024-2025学年高三上学期10月月考
数学答题卡_2024-2025高二(7-7月题库)_2024年12月试卷_1206广西河池市2024-2025学年高二上学期12月联盟考试_广西河池市2024-2025学年高二上学期12月联盟考试数学试题PDF版含解析
英语试题_2024年2月_01每日更新_23号_2024届安徽省六校教育研究会高三下学期下学期第二次素养测试(2月)_安徽省六校教育研究会2024届高三下学期下学期第二次素养测试(2月)英语
数学答题卡_2024-2025高二(7-7月题库)_2024年11月试卷_1125安徽省A10联盟2024-2025学年高二上学期期中考试_安徽省A10联盟2024-2025学年高二上学期11月期中考试数学试题
湖北省武汉市华中师范大学第一附属中学2023-2024学年高三期中生物试题(原卷版)(1)_2023年11月_0211月合集_2024届湖北省华中师范大学第一附属中学高三上学期11月期中
数学答题卡_2024-2025高二(7-7月题库)_2024年07月试卷_0712四川省绵阳市2023-2024学年高二下学期期末考试_四川省绵阳市2023-2024学年高二下学期期末教学质量测试数学试题
天津市静海区第一中学2024-2025学年高三上学期10月月考试题化学Word版含答案_2024-2025高三(6-6月题库)_2024年10月试卷_1019天津市静海区第一中学2024-2025学年高三上学期10月月考
热门文档
数学答题卡B·2025年5月高二阶段考_2024-2025高二(7-7月题库)_2025年6月试卷_0609安徽省金榜教育2024-2025学年高二下学期五月份阶段性考试
数学答题卡A·2025年5月高二阶段考_2024-2025高二(7-7月题库)_2025年6月试卷_0609安徽省金榜教育2024-2025学年高二下学期五月份阶段性考试
湖北省武汉市华中师范大学第一附属中学2023-2024学年高三期中生物试题Word版含解析(1)_2023年11月_0211月合集_2024届湖北省华中师范大学第一附属中学高三上学期11月期中
英语试题_2024年2月_01每日更新_23号_2024届安徽省六校教育研究会高三下学期下学期第二次素养测试(2月)_安徽省六校教育研究会2024届高三下学期下学期第二次素养测试(2月)英语
天津市部分区2024-2025学年高三年级上学期期中考试地理试题_2024-2025高三(6-6月题库)_2024年11月试卷_1112天津市部分区2024-2025学年高三上学期期中考试
数学答题卡2023-2024高二下学期期末_2024-2025高二(7-7月题库)_2024年07月试卷_0707山西省太原市2024年第二学期高二期末学业诊断试题及答案
天津市部分区2024-2025学年高三上学期期中考试英语试题_2024-2025高三(6-6月题库)_2024年11月试卷_1112天津市部分区2024-2025学年高三上学期期中考试
数学答案(高二麓山国际)_2024-2025高二(7-7月题库)_2025年04月试卷(1)_0402湖南省长沙市麓山国际实验学校2024-2025学年高二下学期第一次学情检测
英语试题_2024年2月_01每日更新_13号_2023届山西省晋中市高三3月普通高等学校招生模拟考试(二模)全科_2023届山西省晋中市高三3月普通高等学校招生模拟考试(二模)英语
1号卷·A10联盟2024级高二上学期10月学情诊断日语_2025年10月高二试卷_251017安徽省1号卷·A10联盟2024级高二上学期10月学情诊断(全)
随机文档
数学答案(长郡高二期末)_2024-2025高二(7-7月题库)_2024年07月试卷_0706湖南省长郡中学2024年高二下学期期末考试_长郡中学2024年高二下学期期末考试数学试题+答案
湖北省武汉市华中师范大学第一附属中学2023-2024学年高三上学期期中考试语文试题(1)_2023年11月_0211月合集_2024届湖北省华中师范大学第一附属中学高三上学期11月期中
天津市部分区2024-2025学年高三上学期期中考试生物试题_2024-2025高三(6-6月题库)_2024年11月试卷_1112天津市部分区2024-2025学年高三上学期期中考试
英语试题2024年合肥市高三第一次教学质量检测_2024年3月_013月合集_2024届安徽省合肥市高三第一次教学质量检查_安徽省合肥市2024届高三第一次教学质量检查英语
湖北省武汉市华中师范大学第一附属中学2023-2024学年高三上学期期中考试语文答案(1)_2023年11月_0211月合集_2024届湖北省华中师范大学第一附属中学高三上学期11月期中
数学答案苏州市2024-2025学年高二上学期期中考试_2024-2025高二(7-7月题库)_2024年11月试卷_11172024-2025学年江苏省苏州市第一学期高二期中考试
天津市部分区2024-2025学年高三上学期期中考试物理试题_2024-2025高三(6-6月题库)_2024年11月试卷_1112天津市部分区2024-2025学年高三上学期期中考试
湖北省武汉市华中师范大学第一附属中学2023-2024学年高三上学期期中政治试题(原卷版)(1)_2023年11月_0211月合集_2024届湖北省华中师范大学第一附属中学高三上学期11月期中
数学答案_扫描版_2024-2025高二(7-7月题库)_2026年1月高二_260130金太阳·辽宁省多校2025-2026学年高二上学期1月月考(全)
1号卷·A10联盟2024级高二上学期10月学情诊断数学(北师大版)_2025年10月高二试卷_251017安徽省1号卷·A10联盟2024级高二上学期10月学情诊断(全)