文档
办公文件
生活文档
学习资料
当前位置:
首页
>
文档
>山东省菏泽市2025-2026学年高二上学期期中联考试题俄语PDF版含答案_251217山东省菏泽市2025-2026学年高二上学期期中联考
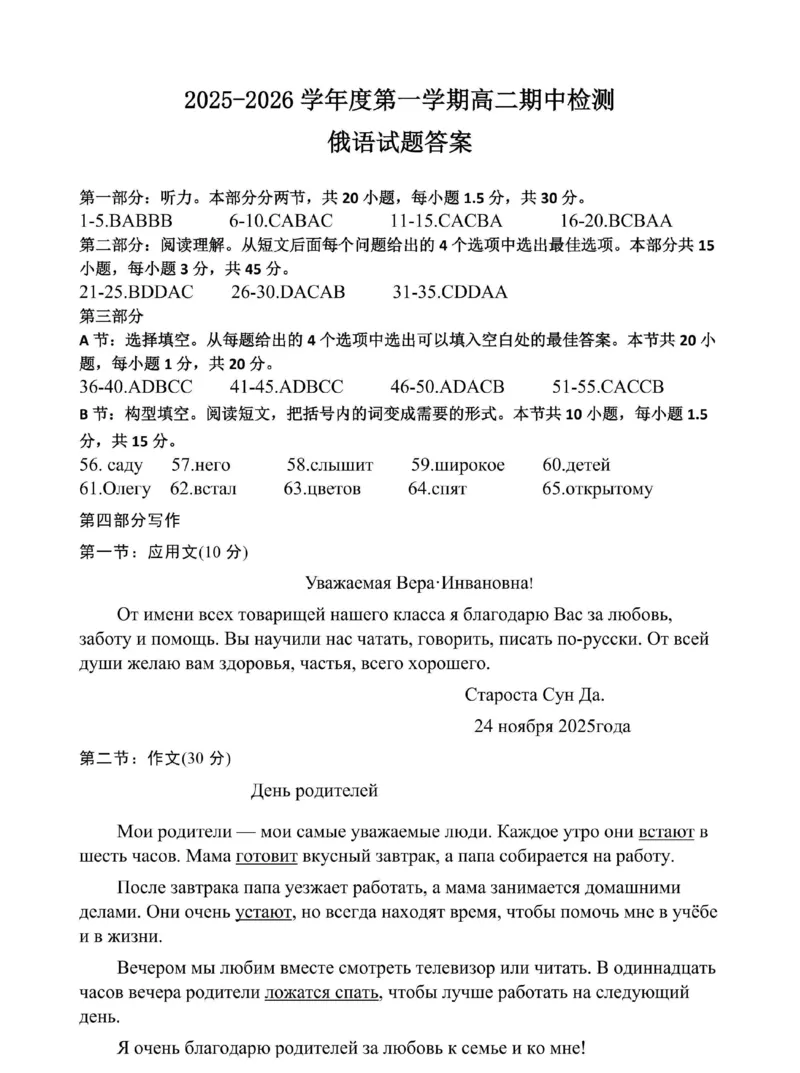
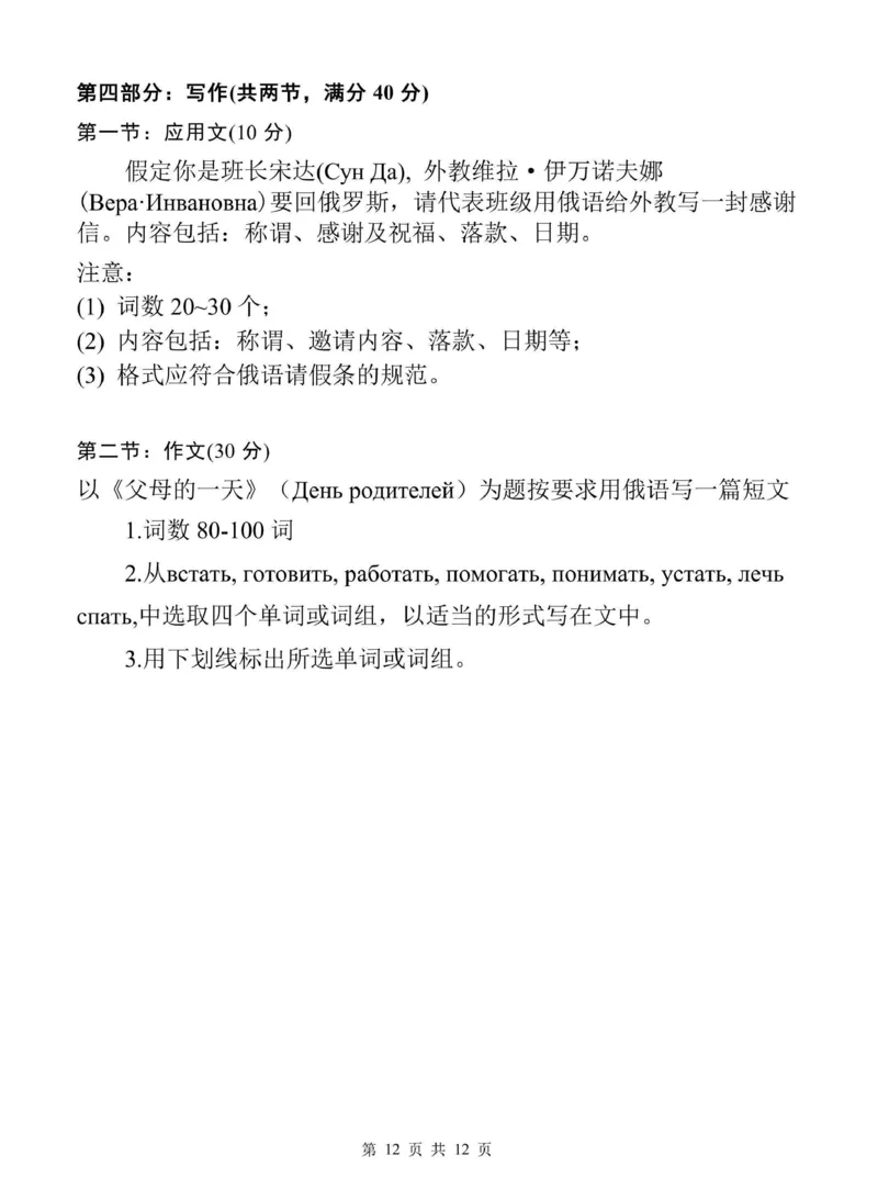
山东省菏泽市2025-2026学年高二上学期期中联考试题俄语PDF版含答案_251217山东省菏泽市2025-2026学年高二上学期期中联考
2026-03-25 19:45:15
2026-02-18 14:36:28
文档预览
文档信息
文档格式
pdf
文档大小
6.680 MB
文档页数
13 页
上传时间
2026-02-18 14:36:28
下载文档
本文档来自网络内容,如有侵犯您的权益请联系我们删除,联系邮箱:wyl860211@qq.com。
上一篇
山西省晋城市2025年高三年第一次模拟考试试题(晋城一模)地理答案A_2024-2025高三(6-6月题库)_2025年02月试卷_0206山西省晋城市2025年高三年第一次模拟考试试题(晋城一模)(全科)
下一篇
山西省晋城市2025年高三年第一次模拟考试试题(晋城一模)地理答案B_2024-2025高三(6-6月题库)_2025年02月试卷_0206山西省晋城市2025年高三年第一次模拟考试试题(晋城一模)(全科)
最新文档
Unit4NaturaldisastersReading教案_03高考英语_新高考复习资料_2022年新高考资料_2022年新高考英语一轮复习_2022届一轮复习(人教版)讲练结合7.23更新_必修一Unit4Naturaldisasters
Unit4NaturaldisastersReading作业_03高考英语_新高考复习资料_2022年新高考资料_2022年新高考英语一轮复习_2022届一轮复习(人教版)讲练结合7.23更新_必修一Unit4Naturaldisasters
Unit4NaturaldisastersLanguagepoints作业_03高考英语_新高考复习资料_2022年新高考资料_2022年新高考英语一轮复习_2022届一轮复习(人教版)讲练结合7.23更新_必修一Unit4Naturaldisasters
Unit4NaturaldisastersGrammar作业_03高考英语_新高考复习资料_2022年新高考资料_2022年新高考英语一轮复习_2022届一轮复习(人教版)讲练结合7.23更新_必修一Unit4Naturaldisasters
Unit4JourneyAcrossaVastLand早读背诵材料清单-2024届高三英语一轮复习人教版(2019)选择性必修第二册_03高考英语_新高考复习资料_2024年新高考资料_专项复习资料_选择性必修二
Unit4JourneyAcrossaVastLand教案_03高考英语_新高考复习资料_2022年新高考资料_2022年新高考英语一轮复习_2022届一轮复习(人教版)讲练结合7.23更新
热点05我国最大沙漠实现全面锁边-2025中考地理热点·重点·难点专练(全国通用)_02中考总复习(2026版更新中)_09-地理-中考总复习_2025中考地理复习资料_热点专练
Unit4Journeyacrossavastland复习导学案-2024届高三英语一轮复习人教版(2019)选择性必修第二册_03高考英语_新高考复习资料_2024年新高考资料_一轮复习资料_选择性必修二
Unit4JourneyAcrossaVastLand作业_03高考英语_新高考复习资料_2022年新高考资料_2022年新高考英语一轮复习_2022届一轮复习(人教版)讲练结合7.23更新
Unit4Informationtechnology过关测试-2022年高考一轮英语单元复习过过过(北师大版2019)(解析版)_03高考英语_新高考复习资料_2022年新高考资料_2022年新高考英语一轮复习
热门文档
Unit4Informationtechnology过关测试-2022年高考一轮英语单元复习过过过(北师大版2019)(原卷版)_03高考英语_新高考复习资料_2022年新高考资料_2022年新高考英语一轮复习
湖南省永州市第一中学2022-2023学年高三上学期元月考试政治试题_8.2025政治总复习_政治高考模拟题_新高考_2023年_湖南省永州市第一中学2022-2023学年高三上学期元月考试政治
Unit4Informationtechnology真题模拟练-2022年高考一轮英语单元复习过过过(北师大版2019)(解析版)_03高考英语_新高考复习资料_2022年新高考资料_2022年新高考英语一轮复习
Unit4Informationtechnology真题模拟练-2022年高考一轮英语单元复习过过过(北师大版2019)(原卷版)_03高考英语_新高考复习资料_2022年新高考资料_2022年新高考英语一轮复习
湖南省怀化市2022-2023学年高三上学期期末考试政治试题_8.2025政治总复习_2023年新高考资料_3政治高考模拟题_新高考
Unit4HistoryandTraditions早读背诵材料清单-2024届高三英语一轮复习人教版(2019)必修第二册_03高考英语_新高考复习资料_2024年新高考资料_专项复习资料_必修二
Unit4HistoryandTraditions教案_03高考英语_新高考复习资料_2022年新高考资料_2022年新高考英语一轮复习_2022届一轮复习(人教版)讲练结合7.23更新_必修二Unit4HistoryandTraditions
湖北省黄冈市2022-2023学年高三上学期9月调研考试政治试题_8.2025政治总复习_2023年新高考资料_3政治高考模拟题_新高考_湖北省黄冈市23届高三上学期9月调研考试政治含答案
Unit4HistoryandTraditions作业_03高考英语_新高考复习资料_2022年新高考资料_2022年新高考英语一轮复习_2022届一轮复习(人教版)讲练结合7.23更新_必修二Unit4HistoryandTraditions
湖北省部分重点中学高三10月联考政治试题_8.2025政治总复习_2023年新高考资料_3政治高考模拟题_新高考_2023湖北省部分重点中学高三上学期10月联考政治
随机文档
Unit4BodyLanguage早读材料知识清单-2024届高三英语一轮复习人教版(2019)选择性必修第一册_03高考英语_新高考复习资料_2024年新高考资料_专项复习资料_选择性必修一
Unit4BodyLanguage教案_03高考英语_新高考复习资料_2022年新高考资料_2022年新高考英语一轮复习_2022届一轮复习(人教版)讲练结合7.23更新_选择性必修一Unit4BodyLanguage
湖北省荆荆宜三校2022-2023学年高三上学期10月联考政治试题_8.2025政治总复习_2023年新高考资料_3政治高考模拟题_新高考_2023湖北省荆荆宜三校高三上学期10月联考政治
Unit4Bodylanguage复习导学案-2024届高三英语一轮复习人教版(2019)选择性必修第一册_03高考英语_新高考复习资料_2024年新高考资料_一轮复习资料_选择性必修一
Unit4BodyLanguage作业_03高考英语_新高考复习资料_2022年新高考资料_2022年新高考英语一轮复习_2022届一轮复习(人教版)讲练结合7.23更新_选择性必修一Unit4BodyLanguage
Unit4AdversityandCourage教案_03高考英语_新高考复习资料_2022年新高考资料_2022年新高考英语一轮复习_2022届一轮复习(人教版)讲练结合7.23更新_选择性必修三Unit4AdversityandCourage
Unit4AdversityandCourage作业_03高考英语_新高考复习资料_2022年新高考资料_2022年新高考英语一轮复习_2022届一轮复习(人教版)讲练结合7.23更新_选择性必修三Unit4AdversityandCourage
Unit3TheInternet早读背诵材料清单-2024届高三英语一轮复习人教版(2019)必修第二册_03高考英语_新高考复习资料_2024年新高考资料_专项复习资料_必修二
湖北省十堰市2023年高三年级元月调研金太阳联考23-174C政治试题及答案_8.2025政治总复习_2023年新高考资料_3政治高考模拟题_新高考
Unit3TheInternet复习导学案-2024届高三英语一轮复习人教版(2019)必修第二册_03高考英语_新高考复习资料_2024年新高考资料_一轮复习资料_2024届高三英语一轮复习人教版(2019)导学案