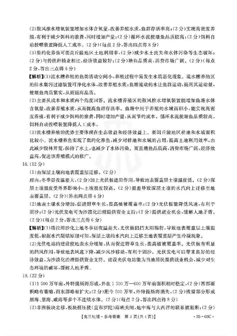
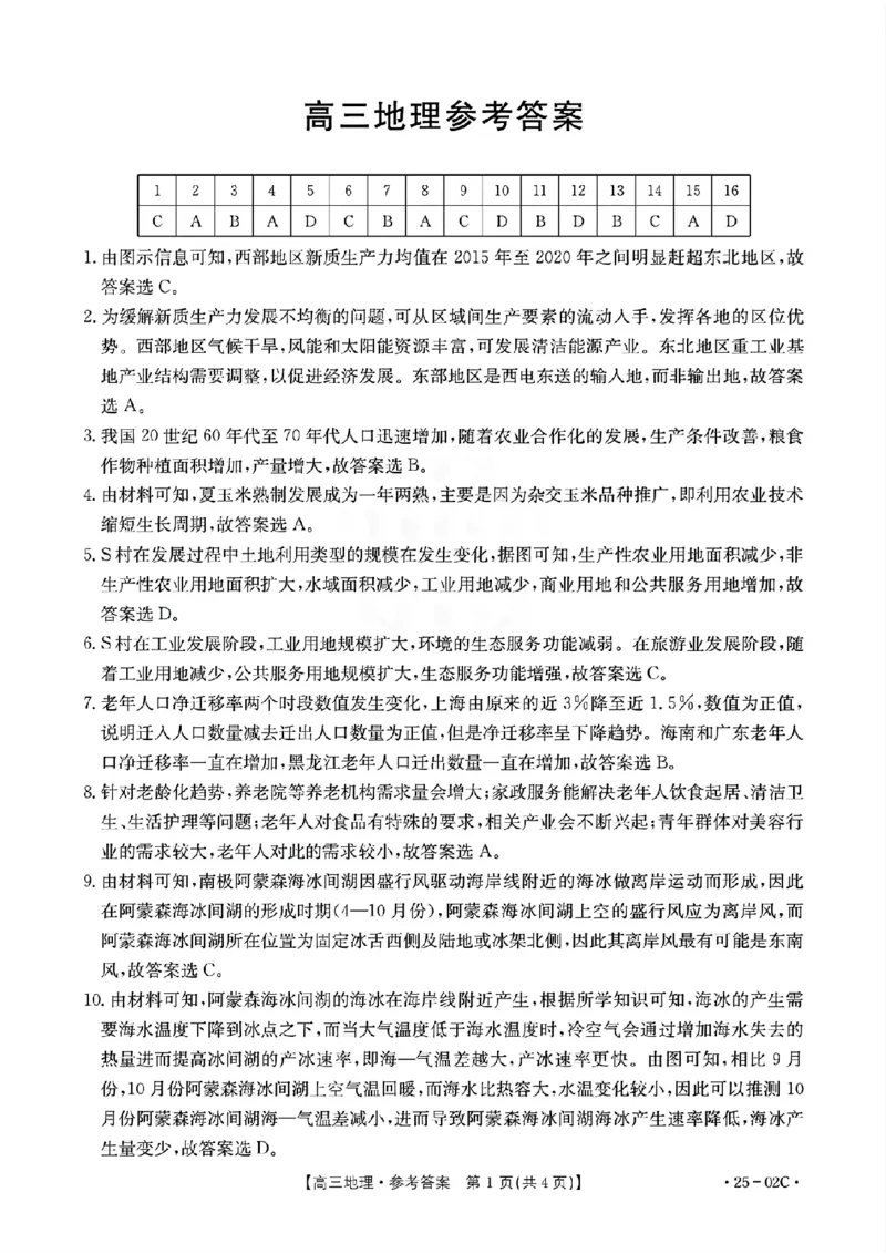
当前位置:首页>文档>广东省2025届高三8月联考(25-02C)地理答案_2024-2025高三(6-6月题库)_2024年08月试卷_08282025届广东金太阳高三8月大联考(25-02C)_2025届广东高三8月大联考(25-02C)地理试题+答案

广东省2025届高三8月联考(25-02C)地理答案_2024-2025高三(6-6月题库)_2024年08月试卷_08282025届广东金太阳高三8月大联考(25-02C)_2025届广东高三8月大联考(25-02C)地理试题+答案

  • 2026-04-06 09:36:55 2026-02-18 15:03:04

文档预览

广东省2025届高三8月联考(25-02C)地理答案_2024-2025高三(6-6月题库)_2024年08月试卷_08282025届广东金太阳高三8月大联考(25-02C)_2025届广东高三8月大联考(25-02C)地理试题+答案
广东省2025届高三8月联考(25-02C)地理答案_2024-2025高三(6-6月题库)_2024年08月试卷_08282025届广东金太阳高三8月大联考(25-02C)_2025届广东高三8月大联考(25-02C)地理试题+答案
广东省2025届高三8月联考(25-02C)地理答案_2024-2025高三(6-6月题库)_2024年08月试卷_08282025届广东金太阳高三8月大联考(25-02C)_2025届广东高三8月大联考(25-02C)地理试题+答案

文档信息

文档格式
pdf
文档大小
1.711 MB
文档页数
3 页
上传时间
2026-02-18 15:03:04