文档
办公文件
生活文档
学习资料
当前位置:
首页
>
文档
>化学试卷答案-西南名校联盟2026届“3+3+3”高考备考诊断性联考(一)_2024-2026高三(6-6月题库)_2025年12月高三试卷_251225西南名校联盟2026届“3+3+3”高考备考诊断性联考(一)(全科)
化学试卷答案-西南名校联盟2026届“3+3+3”高考备考诊断性联考(一)_2024-2026高三(6-6月题库)_2025年12月高三试卷_251225西南名校联盟2026届“3+3+3”高考备考诊断性联考(一)(全科)
2026-03-02 03:04:00
2026-02-19 13:15:16
文档预览
文档信息
文档格式
pdf
文档大小
3.881 MB
文档页数
9 页
上传时间
2026-02-19 13:15:16
下载文档
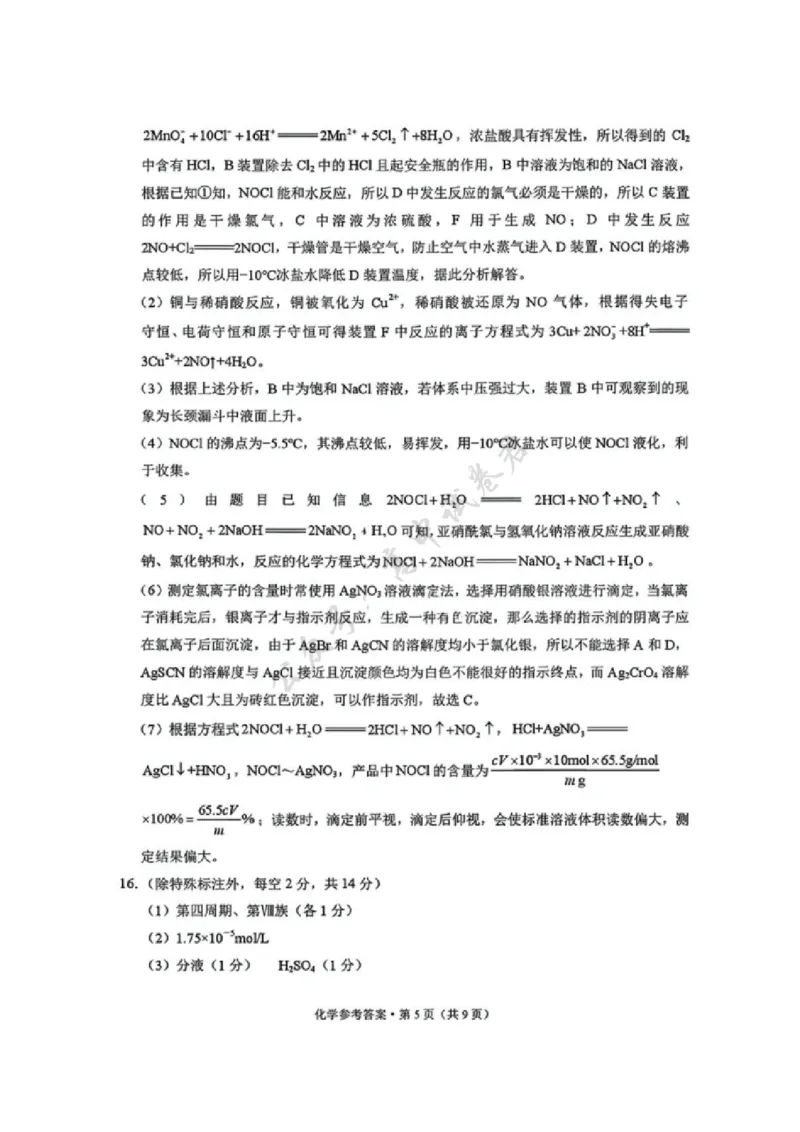
文档内容
君 卷 试 中 高 : 号 众 公君 卷 试 中 高 : 号 众 公君 卷 试 中 高 : 号 众 公君 卷 试 中 高 : 号 众 公君 卷 试 中 高 : 号 众 公君 卷 试 中 高 : 号 众 公君 卷 试 中 高 : 号 众 公君 卷 试 中 高 : 号 众 公君 卷 试 中 高 : 号 众 公
本文档来自网络内容,如有侵犯您的权益请联系我们删除,联系邮箱:wyl860211@qq.com。
上一篇
黑龙江省哈尔滨师范大学附属中学2024-2025学年高二下学期4月考试化学试卷_2024-2025高二(7-7月题库)_2025年04月试卷(1)_0423黑龙江省哈尔滨师范大学附属中学2024-2025学年高二下学期4月月考
下一篇
高二英语_2025年10月高二试卷_251027河北省邢台市卓越联盟2025-2026学年高二上学期10月月考(全)
最新文档
湖北省沙市中学2022-2023学年高三上学期第二次月考语文试题答案_01高考语文_32023年新高考资料_3模拟题_新高考_2023湖北省沙市中学高三上学期第二次月考语文
湖北省沙市中学2022-2023学年高三上学期第二次月考语文试题答案_01高考语文_32023年新高考资料_3模拟题_新高考
湖北省沙市中学2022-2023学年高三上学期第二次月考语文试题_01高考语文_32023年新高考资料_3模拟题_新高考_2023湖北省沙市中学高三上学期第二次月考语文
湖北省2023届百校联考高三上学期10月联考+语文试题_01高考语文_32023年新高考资料_3模拟题_新高考
温州市普通高中2023届高三第二次适应性考试语文答案公众号:一枚试卷君_01高考语文_32023年新高考资料_3模拟题_老高考_温州市普通高中2023届高三第二次适应性考试语文
温州市普通高中2023届高三第二次适应性考试语文公众号:一枚试卷君_01高考语文_32023年新高考资料_3模拟题_老高考_温州市普通高中2023届高三第二次适应性考试语文
深圳市6校联盟2022—2023学年高三10月质量检测语文试卷_01高考语文_32023年新高考资料_3模拟题_新高考_2023广东省深圳市(六校联盟)高三上学期10月期中语文
深圳市6校联盟2022—2023学年高三10月质量检测语文答案_01高考语文_32023年新高考资料_3模拟题_新高考_2023广东省深圳市(六校联盟)高三上学期10月期中语文
2024(OCR)完整版备用_必看高考志愿填报指南课程(价值5999)_高考志愿填报_13-河南_河南17-23年_河南招生之友全套_往年版本
淮南市2023届高三“一模”语文试题_01高考语文_32023年新高考资料_3模拟题_老高考_老高考1月更新_2023安徽省淮南市高三第一次模拟考试语文
热门文档
海南省嘉积中学2022-2023学年高三上学期第一次月考语文试题_01高考语文_32023年新高考资料_3模拟题_新高考_2023海南省嘉积中学高三上学期第一次月考语文
活页目录_01高考语文_22022年新高考资料_2022年一轮复习各版本_1.2022年高考语文一轮复习通用版_2022年高考语文一轮复习讲义(全国版)
洛阳市强基联盟23届新高三摸底大联考语文_01高考语文_32023年新高考资料_3模拟题_老高考_河南省强基联盟23届新高三摸底大联考语文(含解析)
河南省驻马店市部分重点中学2022-2023学年高三阶段性检测语文试题_01高考语文_32023年新高考资料_3模拟题_老高考_2023河南省驻马店市高三上学期阶段性检测(金太阳105C)10.27-28语文
河南省驻马店市2022-2023学年高三上学期期末考试语文试题_01高考语文_32023年新高考资料_3模拟题_老高考_老高考1月更新_河南省驻马店市2022-2023学年高三上学期1月期末语文
河南省驻马店市2022-2023学年高三上学期期末考试语文答案_01高考语文_32023年新高考资料_3模拟题_老高考_老高考1月更新_河南省驻马店市2022-2023学年高三上学期1月期末语文
河南省青桐鸣2022-2023学年高三下学期3月大联考语文公众号:一枚试卷君_01高考语文_32023年新高考资料_3模拟题_老高考
河南省郑州市等五地2022-2023学年高三上学期期末联考语文试题_01高考语文_32023年新高考资料_3模拟题_老高考_老高考1月更新_河南天一大联考2022-2023学年高三上学期期末联考语文试题
河南省郑州市等五地2022-2023学年高三上学期期末联考语文答案_01高考语文_32023年新高考资料_3模拟题_老高考_老高考1月更新_河南天一大联考2022-2023学年高三上学期期末联考语文试题
河南省郑州外国语学校2022-2023学年高三上学期调研考试(四)语文试题_01高考语文_32023年新高考资料_3模拟题_老高考_老高考1月更新
随机文档
河南省豫东名校2022-2023学年高三上学期摸底联考语文试卷_01高考语文_32023年新高考资料_3模拟题_老高考_河南省豫东名校2022-2023学年高三上学期摸底联考语文试卷(Word版含答案)
河南省焦作市普通高中2023学年高三(二模)丨语文公众号:一枚试卷君_01高考语文_32023年新高考资料_3模拟题_老高考
河南省洛阳市、平顶山市、许昌市、济源市联盟2022-2023学年高三第二次质量检测语文试题公众号:一枚试卷君_01高考语文_32023年新高考资料_3模拟题_老高考
河南省新乡市2022-2023学年高三下学期入学测试多校联考语文试题公众号:一枚试卷君_01高考语文_32023年新高考资料_3模拟题_老高考
河南省开封市2022-2023学年高三上学期期末考试语文试题_01高考语文_32023年新高考资料_3模拟题_老高考_老高考1月更新_河南省开封市2022-2023学年高三上学期期末考试语文
河南省名校2022-2023学年高三上学期10月联考语文试题_01高考语文_32023年新高考资料_3模拟题_老高考_2023河南省名校(新未来)高三上学期10月联考10.28-29语文
河南省南阳市一中2022-2023学年下学期开学考试语文试题公众号:一枚试卷君_01高考语文_32023年新高考资料_3模拟题_老高考_2023河南省南阳市第一中学校高三下学期开学考试语文
河南省南阳市2022-2023学年高三上学期1月期末语文试题_01高考语文_32023年新高考资料_3模拟题_老高考_老高考1月更新
河南省信阳高级中学2023届高三年级二轮复习滚动测试1语文试题公众号:一枚试卷君_01高考语文_32023年新高考资料_3模拟题_老高考
河南省信阳高级中学2022-2023学年高三下期02月测试语文试题公众号:一枚试卷君_01高考语文_32023年新高考资料_3模拟题_老高考_2023河南省信阳市高级中学高三下学期2月月考语文