当前位置:首页>文档>百师联盟2025—2026学年高三年级上学期期末考试英语答案_2024-2026高三(6-6月题库)_2026年01月高三试卷_0108甘肃省百师联盟2025—2026学年高三年级上学期期末考试(全)

百师联盟2025—2026学年高三年级上学期期末考试英语答案_2024-2026高三(6-6月题库)_2026年01月高三试卷_0108甘肃省百师联盟2025—2026学年高三年级上学期期末考试(全)

  • 2026-03-30 16:56:41 2026-02-19 18:18:53

文档预览

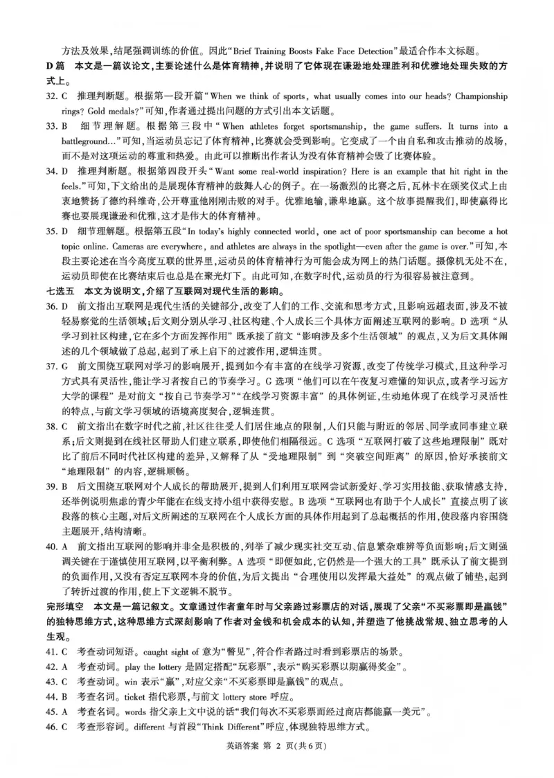
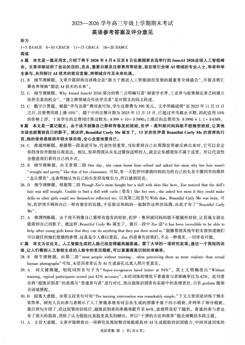
百师联盟2025—2026学年高三年级上学期期末考试英语答案_2024-2026高三(6-6月题库)_2026年01月高三试卷_0108甘肃省百师联盟2025—2026学年高三年级上学期期末考试(全)
百师联盟2025—2026学年高三年级上学期期末考试英语答案_2024-2026高三(6-6月题库)_2026年01月高三试卷_0108甘肃省百师联盟2025—2026学年高三年级上学期期末考试(全)
百师联盟2025—2026学年高三年级上学期期末考试英语答案_2024-2026高三(6-6月题库)_2026年01月高三试卷_0108甘肃省百师联盟2025—2026学年高三年级上学期期末考试(全)
百师联盟2025—2026学年高三年级上学期期末考试英语答案_2024-2026高三(6-6月题库)_2026年01月高三试卷_0108甘肃省百师联盟2025—2026学年高三年级上学期期末考试(全)
百师联盟2025—2026学年高三年级上学期期末考试英语答案_2024-2026高三(6-6月题库)_2026年01月高三试卷_0108甘肃省百师联盟2025—2026学年高三年级上学期期末考试(全)
百师联盟2025—2026学年高三年级上学期期末考试英语答案_2024-2026高三(6-6月题库)_2026年01月高三试卷_0108甘肃省百师联盟2025—2026学年高三年级上学期期末考试(全)

文档信息

文档格式
pdf
文档大小
4.981 MB
文档页数
6 页
上传时间
2026-02-19 18:18:53