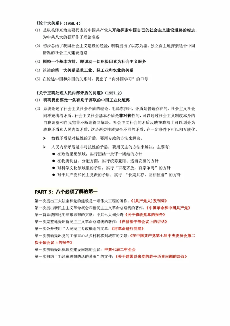
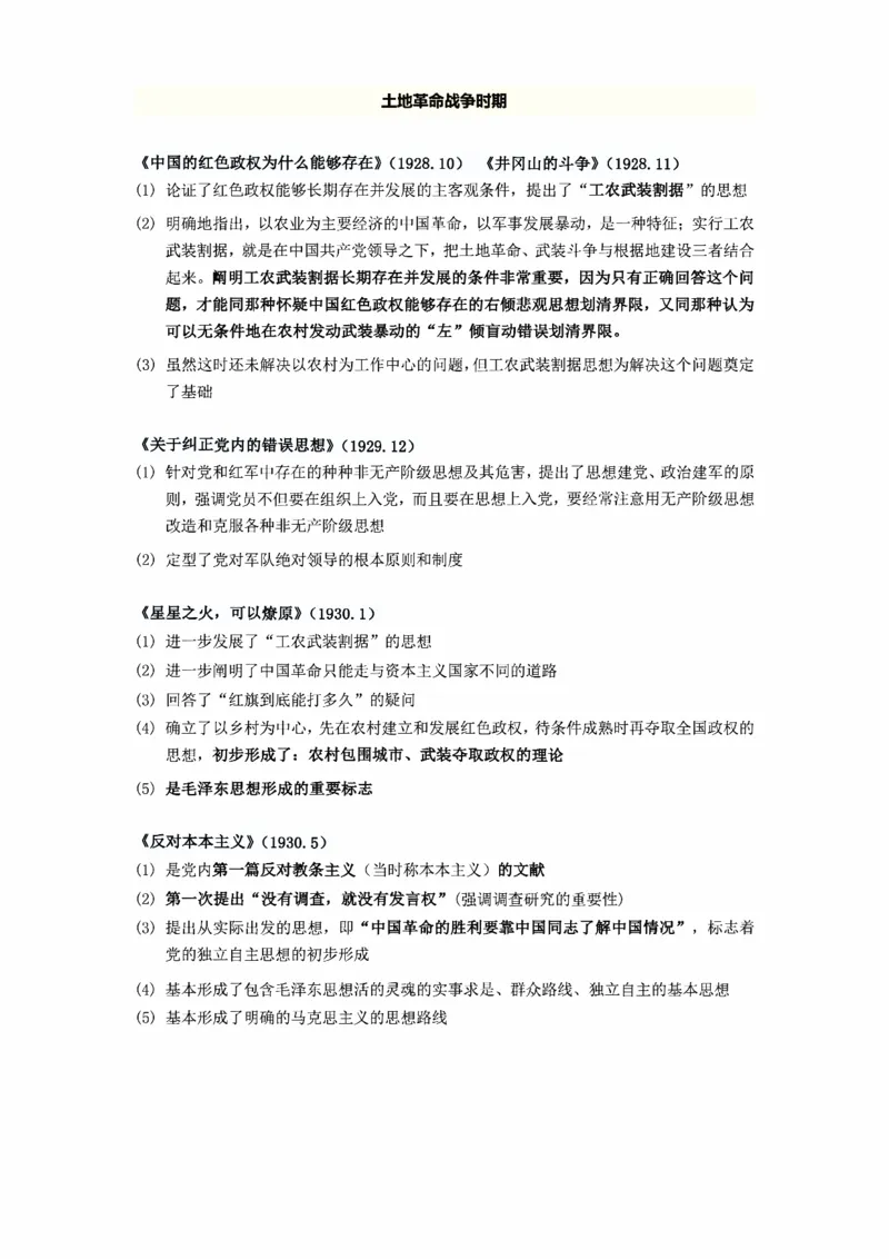
文档
办公文件
生活文档
学习资料
当前位置:
首页
>
文档
>25政治《毛泽东主要著作》总结_考研_政治_00.政治_25政治《毛泽东主要著作》总结
25政治《毛泽东主要著作》总结_考研_政治_00.政治_25政治《毛泽东主要著作》总结
2026-04-12 20:53:46
2026-03-17 02:56:59
文档预览
文档信息
文档格式
pdf
文档大小
4.984 MB
文档页数
7 页
上传时间
2026-03-17 02:56:59
下载文档
本文档来自网络内容,如有侵犯您的权益请联系我们删除,联系邮箱:wyl860211@qq.com。
上一篇
自然地理(通关卷一)(原卷版)_9.2025地理总复习_2024年新高考资料_1.2024一轮复习_2024年高考地理一轮复习讲练测(新教材新高考)
下一篇
25政治《马恩列著作》汇总_考研_政治_00.政治_25政治《马恩列著作》汇总
最新文档
重难点突破08利用导数解决一类整数问题(四大题型)(原卷版)_2025年新高考资料_一轮复习_2025年高考数学一轮复习讲练测(新教材新高考,含2024高考真题)
重难点突破07圆锥曲线三角形面积与四边形面积题型归类(七大题型)(解析版)_2025年新高考资料_一轮复习_2025年高考数学一轮复习讲练测(新教材新高考,含2024高考真题)
专题1第4讲 导数的几何意义及函数的单调性_通用版(老高考)复习资料_2023年复习资料_二轮复习_2023年高考数学二轮复习讲义+课件(全国版理科)_学生版_学生用书Word版文档_853
专题1第2讲 基本初等函数、函数与方程_通用版(老高考)复习资料_2023年复习资料_二轮复习_2023年高考数学二轮复习讲义+课件(全国版理科)_2023年高考数学二轮复习讲义(全国版理科)_667
专题1微重点3 导数中的函数构造问题_通用版(老高考)复习资料_2023年复习资料_二轮复习_2023年高考数学二轮复习讲义+课件(全国版理科)_2023年高考数学二轮复习讲义(全国版理科)_731
专题1培优点4 极值点偏移问题_通用版(老高考)复习资料_2023年复习资料_二轮复习_2023年高考数学二轮复习讲义+课件(全国版理科)_2023年高考数学二轮复习讲义(全国版理科)_学生版
专题1培优点2 对数平均不等式、切线不等式_通用版(老高考)复习资料_2023年复习资料_二轮复习_2023年高考数学二轮复习讲义+课件(全国版理科)_学生版_学生用书Word版文档
专题1 第5讲 母题突破1 导数与不等式的证明_新高考复习资料_2023年新高考资料_二轮复习_2023年高考数学二轮复习讲义+课件(新高考版)_2023年高考数学二轮复习讲义(新高考版)_558
专题1 微重点5 不等式的综合问题_新高考复习资料_2023年新高考资料_二轮复习_2023年高考数学二轮复习讲义+课件(新高考版)_2023年高考数学二轮复习讲义(新高考版)_学生版_5
重难点突破06立体几何解答题最全归纳总结(九大题型)(学生版)_02高考数学_新高考复习资料_2024年新高考资料_一轮复习资料_第七章立体几何与空间向量
热门文档
专题1 微重点5 不等式的综合问题_新高考复习资料_2023年新高考资料_二轮复习_2023年高考数学二轮复习讲义+课件(新高考版)_2023年高考数学二轮复习讲义(新高考版)_学生版
专题1 微重点2 函数的嵌套与旋转、对称问题_新高考复习资料_2023年新高考资料_二轮复习_2023年高考数学二轮复习讲义+课件(新高考版)_2023年高考数学二轮复习讲义(新高考版)_学生版_963
重难点突破06弦长问题及长度和、差、商、积问题(七大题型)(解析版)_02高考数学_新高考复习资料_2024年新高考资料_一轮复习资料_❤有更新第八章平面解析几何
专题19数列大题训练(学生版)_通用版(老高考)复习资料_2024年复习资料_完备战2024年高考数学一轮复习考点帮(全国通用)_核心考点讲练
重难点突破06弦长问题及长度和、差、商、积问题(七大题型)(解析版)_02高考数学_2025年新高考资料_一轮复习_2025年高考数学一轮复习讲练测(新教材新高考,含2024高考真题)
重难点突破07圆锥曲线三角形面积与四边形面积题型归类(七大题型)(原卷版)_2025年新高考资料_一轮复习_2025年高考数学一轮复习讲练测(新教材新高考,含2024高考真题)
专题19导数综合(原卷版)_新高考复习资料_2024年新高考资料_专项复习资料_完2023年高考真题题源解密(新高考)
重难点突破06弦长问题及长度和、差、商、积问题(七大题型)(原卷版)_02高考数学_新高考复习资料_2024年新高考资料_一轮复习资料_❤有更新第八章平面解析几何
重难点突破07函数零点问题的综合应用(十大题型)(解析版)_2025年新高考资料_一轮复习_2025年高考数学一轮复习讲练测(新教材新高考,含2024高考真题)
重难点突破06双变量问题(六大题型)(解析版)_02高考数学_新高考复习资料_2024年新高考资料_一轮复习资料_完2024年高考数学一轮复习讲练测(课件+讲义+练习)(新高考)
随机文档
专题19坐标系与参数方程及不等式选讲系列(原卷版)_通用版(老高考)复习资料_2024年复习资料_完五年(2019-2023)高考真题分项汇编(全国通用)
专题19坐标系与参数方程不等式选讲系列(解析版)_通用版(老高考)复习资料_2024年复习资料_完五年(2019-2023)高考真题分项汇编(全国通用)_解析版
重难点突破06双变量问题(六大题型)(原卷版)_02高考数学_新高考复习资料_2024年新高考资料_一轮复习资料_完2024年高考数学一轮复习讲练测(课件+讲义+练习)(新高考)
重难点突破05立体几何中的常考压轴小题(七大题型)(教师版)_02高考数学_新高考复习资料_2024年新高考资料_一轮复习资料_第七章立体几何与空间向量
专题18计数原理(解析版)_通用版(老高考)复习资料_2024年复习资料_完五年(2019-2023)高考真题分项汇编(全国通用)_解析版
重难点突破05立体几何中的常考压轴小题(七大题型)(学生版)_02高考数学_新高考复习资料_2024年新高考资料_一轮复习资料_第七章立体几何与空间向量
重难点突破05求曲线的轨迹方程(十大题型)(解析版)_02高考数学_新高考复习资料_2024年新高考资料_一轮复习资料_完2024年高考数学一轮复习讲练测(课件+讲义+练习)(新高考)
专题18立体几何空间距离与截面100题(解析版)_新高考复习资料_2022年新高考资料_千题百练2022高考数学
重难点突破05求曲线的轨迹方程(十大题型)(原卷版)_02高考数学_新高考复习资料_2024年新高考资料_一轮复习资料_完2024年高考数学一轮复习讲练测(课件+讲义+练习)(新高考)
重难点突破05求曲线的轨迹方程(十一大题型)(原卷版)_02高考数学_2025年新高考资料_一轮复习_2025年高考数学一轮复习讲练测(新教材新高考,含2024高考真题)_第八章平面解析几何